Добавить в корзинуПозвонить
Найти в Дзене

Схема освещения (наружного)

Прежде чем составлять схему наружного освещения, необходимо определиться, как будут работать светильники. Основные виды наружного освещения – рабочее и дежурное, ручное и автоматическое. Рабочее освещение или основное – это все светильники, которые включаются при наступлении темного времени суток. Дежурное освещение подразумевает работу нескольких светильников, т.е. часть отключается в заданное время. При ручном управлении переключатели освещения устанавливаются непосредственно на дверце шкафа или в комнате дежурного. Автоматическое управление предполагает управление освещением при поступлении сигналов от фотодатчика, таймера либо контроллера. Схема наружного освещения №1. Рабочее / дежурное освещение. Управление от фотодатчика. Самая простая схема наружного освещения приведена ниже (Схема 1). При поступлении сигнала от фотодатчика, включаются все светильники. Т.е. тут присутствует только рабочее освещение – всю ночь работают все светильники. Спецификация для схемы 1: 1. ШНО- корпус м

Прежде чем составлять схему наружного освещения, необходимо определиться, как будут работать светильники. Основные виды наружного освещения – рабочее и дежурное, ручное и автоматическое. Рабочее освещение или основное – это все светильники, которые включаются при наступлении темного времени суток. Дежурное освещение подразумевает работу нескольких светильников, т.е. часть отключается в заданное время. При ручном управлении переключатели освещения устанавливаются непосредственно на дверце шкафа или в комнате дежурного.

Автоматическое управление предполагает управление освещением при поступлении сигналов от фотодатчика, таймера либо контроллера.

Схема наружного освещения №1. Рабочее / дежурное освещение. Управление от фотодатчика.

Самая простая схема наружного освещения приведена ниже (Схема 1). При поступлении сигнала от фотодатчика, включаются все светильники. Т.е. тут присутствует только рабочее освещение – всю ночь работают все светильники.

Схема 1
Схема 1

Спецификация для схемы 1:

1. ШНО- корпус металлический для наружной установки, напольного исполнения - ЩМП (1200х650х275мм) У1 IP65

2. QS- выключатель нагрузки, Iном=25А - ВН-32 4Р

3. QF1 - автоматический выключатель трехполюсный, Iпл.вст.=10А –

ВА 47-29 3Р 10А

4. счетчик электроэнергии 3х220/380В, 5(60А), кл. т. 0,5s

5. FU1...FU9 - предохранители плавкие, Iпл.вст.=6А - ППНИ-33 100/6А

6. КL - контактор модульный 3-хполюсный Iн=63А, Uн~380В

7. BL - фотодатчик

Счетчик электроэнергии может не ставится, если не указано в ТУ или ТЗ (техническое задание от заказчика).

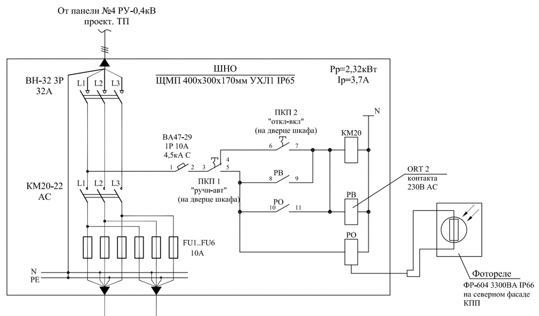
Схема шкафа наружного освещения №2. Только рабочее освещение.

Управление от фотодатчика и реле времени.

Схема 2
Схема 2

В данной схеме организовано только рабочее освещение, включить часть светильников возможности нет.

Кулачковый переключатель ПКП 1 (LAY5-BD25) устанавливается на дверце шкафа, имеет два положения, в соответствии с которыми управление освещением осуществляется вручную, либо автоматически от фотодатчика и реле времени.

Если переключатель ПКП 1 установлен в положение 3-4 (ручное управление), то освещение включается/отключается вторым кулачковым переключателем ПКП 2 (LAY5-BD25).

Если переключатель ПКП 1 установлен в положение 3-5 (автоматическое управление), то освещение включается/отключается по сигналу от фотодатчика (замыкание контакта РО). Кроме этого, по прошествии трех часов (время выставляется) после включения освещения, всё освещение выключается по сигналу от реле времени (замыкание контакта РВ, тип ORT-M2-AC230V)

Подписывайтесь на ТГ канал