Добавить в корзинуПозвонить
Найти в Дзене
=РадиотехникА=

Регулировка напряжения и тока на LM2576

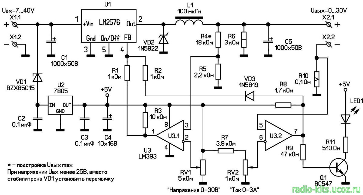
Не так уж и давно , собирал линейный БП на микросхеме lm358 . Блок отлично работает , правда греться очень уж любит 🥵 , но с обдувом нормально всё для него . Понадобился мне ещё один подобный блок , для коллеги по работе . И тут решил собрать что-то подобное , только с добавлением микросхемы LM2576 (остались после заказа с алика ) . В открытых источниках нета , нашёл схемку 👇 Заменил компаратор lm393 на ОУ lm358 , к Б-Э транзистора Q1 добавил сопротивление (светодиод подсвечивал постоянно), стабилитрон убрал (входное 30в) и R4 подобрал (теперь выходное напряжение , достигает входного при регулировке) Получилось всё отлично , напряжение регулируется , ток тоже с малой нагрузкой , т.к выходная микросхема не имеет радиатора . Но только дал нагрузку мощностью 100 Вт , сразу сгорела и защита внутренняя не помогла , потом вторую спалил тоже по неосторожности 🤕🔨 . Ну и что за блок такой будет ? Раз замкнул , и микросхему меняй . Тогда надо дополнить эту схему !!! Решение простое : т
Оглавление

Здравствуйте !

Не так уж и давно , собирал линейный БП на микросхеме lm358 . Блок отлично работает , правда греться очень уж любит 🥵 , но с обдувом нормально всё для него .

Понадобился мне ещё один подобный блок , для коллеги по работе . И тут решил собрать что-то подобное , только с добавлением микросхемы LM2576 (остались после заказа с алика ) .

Новьё пока 😉
Новьё пока 😉

В открытых источниках нета , нашёл схемку 👇

Оригинал с инета
Оригинал с инета

Заменил компаратор lm393 на ОУ lm358 , к Б-Э транзистора Q1 добавил сопротивление (светодиод подсвечивал постоянно), стабилитрон убрал (входное 30в) и R4 подобрал (теперь выходное напряжение , достигает входного при регулировке)

Схема изменённая
Схема изменённая

Получилось всё отлично , напряжение регулируется , ток тоже с малой нагрузкой , т.к выходная микросхема не имеет радиатора .

Но только дал нагрузку мощностью 100 Вт , сразу сгорела и защита внутренняя не помогла , потом вторую спалил тоже по неосторожности 🤕🔨 . Ну и что за блок такой будет ? Раз замкнул , и микросхему меняй .

Тогда надо дополнить эту схему !!! Решение простое : транзистор и резистор в помощь , +дорожку одну разорвать (от второй ноги до , дросселя) 👇

Добавочный транзистор
Добавочный транзистор

Транзистор первый попавшийся поставил D2499 (обратной полярности , с встроенным диодом К-Э и встроенным резистором 47 Ом Б-Э) и резистор 1Вт сопротивлением 1 Ом.

Вот и всё , работает нормально . Но есть своё нО : при высоком входном напряжении (у меня 30в было) , выходной транзистор не плохо греется , а при входном 20в и токе 3А на нагрузке , транзистор прекрасно себя чувствует 👍

-5

Вот и всё , получился импульсный регулируемый БП. Про микросхему LM2576 в инете море информации , тут теорию не особо хочу печатать .

Всё что хотел показать , кому идея понравится , возможно и оставит себе на заметку .

Видео до доработки транзистором тут 👇

На этом у меня всё , всем пока 👋 !

⚡⚡⚡⚡⚡⚡⚡⚡⚡⚡⚡⚡⚡⚡