Добавить в корзинуПозвонить
Найти в Дзене
МАКреатив

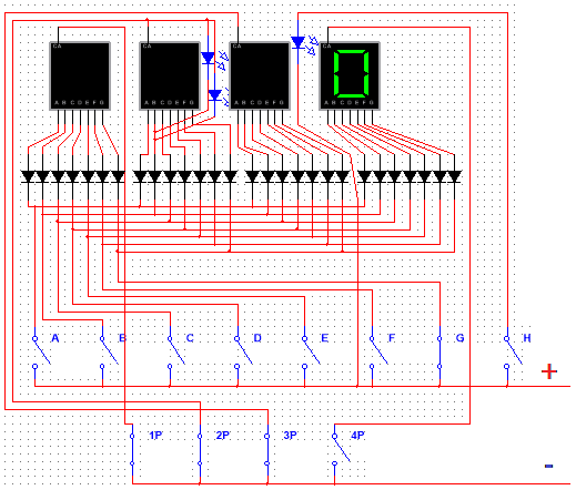
Предпологаемая схема индикатора AF300 LTC-4796AKG

Здесь Вы можете скачать модель для симулятора NI Multisim 14 и поиграться с ключами (клавиши A-H и 1-4): Версия 2: Ближе к реальному прибору, включая подключения:
5 Вольт постоянки
5 Вольт постоянки

Здесь Вы можете скачать модель для симулятора NI Multisim 14 и поиграться с ключами (клавиши A-H и 1-4):

-2

Версия 2: Ближе к реальному прибору, включая подключения:

Работает это в 4 такта:
Работает это в 4 такта: