Найти в Дзене

Интересный вопрос по работе в FreeCAD

Такой вопрос пришёл на мой канал на одном из популярных видео-хостингов. Как всегда - такие вещи проще показать как сделать чем рассказать. Уж не знаю для чего нужен этот приём построения и редактирования, но раз он существует - то значит кому-то это нужно. Полное видео сразъяснениями смотрите по ссылке ниже. Там у меня основной канал. Ну а картинки смотрите сейчас. Правда почему-то они разместились с кормы в нос. Так, что сначала перемотайте в самый конец и читайте пояснения к фото.

Такой вопрос пришёл на мой канал на одном из популярных видео-хостингов. Как всегда - такие вещи проще показать как сделать чем рассказать. Уж не знаю для чего нужен этот приём построения и редактирования, но раз он существует - то значит кому-то это нужно.

Полное видео сразъяснениями смотрите по ссылке ниже. Там у меня основной канал.

FreeCAD одновременное редактирование эскизов нескольких тел. Создаём ссылки на скетч.

Ну а картинки смотрите сейчас. Правда почему-то они разместились с кормы в нос. Так, что сначала перемотайте в самый конец и читайте пояснения к фото.

05 - Так же приведён пример как можно из сделать  совершенно независимое тело и вычленить его из ряда тел с зависимыми эскизами.
05 - Так же приведён пример как можно из сделать совершенно независимое тело и вычленить его из ряда тел с зависимыми эскизами.
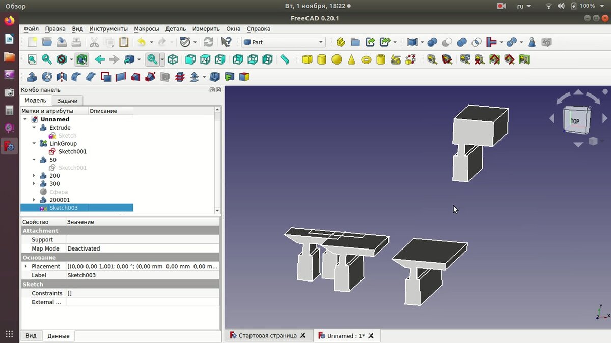
04 - Полученные тела с взаимозависимыми эскизами - абсолютно независимые и с ними можно производить любые операции
04 - Полученные тела с взаимозависимыми эскизами - абсолютно независимые и с ними можно производить любые операции
03 - Полученные тела с взаимозависимыми эскизами - абсолютно независимые и с ними можно производить любые операции
03 - Полученные тела с взаимозависимыми эскизами - абсолютно независимые и с ними можно производить любые операции
02 - Можно  редактировать всего один эскиз. В результате - изменяются все тела
02 - Можно редактировать всего один эскиз. В результате - изменяются все тела
01 - На одном эскизе получаем  несколько  тел с разным выдавливанием.
01 - На одном эскизе получаем несколько тел с разным выдавливанием.