Добавить в корзинуПозвонить
Найти в Дзене
Радиолюбитель - это просто!

Несимметричный мультивибратор

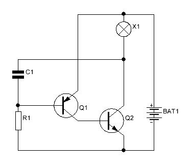
Это одна из самых простых схем для понимания, и в тоже время одна из наиболее часто встречающихся для построения различных генераторов мигания лампочками и издающих звуки т.е. в различный частотных диапазонах. Схема выглядит так: Как это работает: 1. Через лампочку Х1 (которая является тут нагрузкой), положительный потенциал от батареи поступает на конденсатор С1, а через резистор R1 на этот же конденсатор, отрицательный потенциал батареи. Если проще батарея подключена к конденсатору через резистор и нагрузку. Транзисторы закрыты, а конденсатор заряжается. 2. Конденсатор заряжается до напряжения достаточного для открытия транзистора Q1. 3. Открывшись транзистор Q1, открывает транзистор Q2. А открытый транзистор Q2 подключает нагрузку к источнику пиная. В данном случае горит лампочка Х1. 4. Конденсатор оказывается замкнутым через открытые транзисторы и разряжается - что приводит к закрытию транзисторов и схема переходит в первоначальное состояние. Далее все повторяется по кругу до тех

Это одна из самых простых схем для понимания, и в тоже время одна из наиболее часто встречающихся для построения различных генераторов мигания лампочками и издающих звуки т.е. в различный частотных диапазонах.

Схема выглядит так:

Несимметричный мультивибратор
Несимметричный мультивибратор

Как это работает:

1. Через лампочку Х1 (которая является тут нагрузкой), положительный потенциал от батареи поступает на конденсатор С1, а через резистор R1 на этот же конденсатор, отрицательный потенциал батареи. Если проще батарея подключена к конденсатору через резистор и нагрузку. Транзисторы закрыты, а конденсатор заряжается.

Несимметричный мультивибратор - заряд конденсатора.
Несимметричный мультивибратор - заряд конденсатора.

2. Конденсатор заряжается до напряжения достаточного для открытия транзистора Q1.

Несимметричный мультивибратор
Несимметричный мультивибратор

3. Открывшись транзистор Q1, открывает транзистор Q2. А открытый транзистор Q2 подключает нагрузку к источнику пиная. В данном случае горит лампочка Х1.

Несимметричный мультивибратор
Несимметричный мультивибратор

4. Конденсатор оказывается замкнутым через открытые транзисторы и разряжается - что приводит к закрытию транзисторов и схема переходит в первоначальное состояние.

Несимметричный мультивибратор
Несимметричный мультивибратор

Далее все повторяется по кругу до тех пор пока к схеме подключено питание. На выходе будет импульсный сигнал.

Существует 2 устойчивых состояния этой схемы: транзисторы закрыты и транзисторы открыты, частота открытия/закрытия зависит от номиналов конденсатора и резистора. Чем больше ёмкость конденсатора и сопротивление резистора, тем больше нужно времени на зарядку конденсатора, тем реже будут открываться транзисторы и тем ниже частота и наоборот.

Схема простая, и надежная и кроме всего прочего очень экономичная. Экономичность схемы достигается за счет того, что транзисторы во-первых бывают только или полностью открыты или закрыты. Во-вторых транзисторы всегда открываются и закрываются одновременно.

В большинстве источников вы прочитаете, что для работы этой схемы нужно использовать транзисторы так называемых комплементарных пар и желательно близкими по характеристикам. Однако на практике это не совсем так, схема отлично работает практически на любых парах транзисторов, даже если Q1 будет "мощнее" Q2. Но конечно есть определенные закономерности, к примеру если необходимо управлять достаточно мощной нагрузкой, то транзистор Q2 должен иметь мощность достаточную для коммутации нагрузки.

П218
П218

Существует масса вариаций схем на эту тему. Однако я так и не нашел расчета частоты работы этого генератора. С одной стороны конденсатор и резистор это обыкновенная RC цепочка и посчитать ее частоту не составляет труда, с другой стороны тут имеет значение напряжение открытия транзистора Q1 ... Если у вас есть что по этому поводу сказать, жду ваших комментариев.

На основе такого генератора я собирал пробник для проверки цепей НЧ, а за счет того, что на выходе импульсы, а не синусоида, там масса гармоник, и генерация этого пробника и через цепи ПЧ тоже проскакивает.