Найти в Дзене
Игротерапия

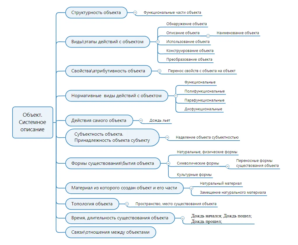
Русский алфавит, буквы как объекты с заданными и не заданными свойствами

Русский алфавит - это объект с заданными и не заданными свойствами.
Русский алфавит как совокупный объект состоит из составных частей (букв, элементов): АБВГДЕЁЖЗИЙКЛМНОПРСТУФХЦЧШЩЪЫЬЭЮЯ
Буквы русского языка можно использовать: функционально; поли-, пара- и дисфункционально.
Действия с русским алфавитом:
Вырезая буквы из картона; Выкрикивая буквы;
Заменяя буквы; Зачеркивая буквы;
Исключая буквы;
Называя буквы алфавита;
Оббинтовывая буквы;
Перекладывая буквы с места на место; Перекрашивая буквы; Подчеркивая буквы; Перемешивая буквы; Перемещая буквы; Переписывания буквы; Переставляя буквы; печатая буквы;
Разговаривая с буквами; Раскрашивая буквы; Рассматривая алфавит; Рисуя алфавит; Рисуя буквами алфавита другие объекты;
Составляя из букв слова;
Читая алфавит;
Свойства русского алфавита: Алфавит большой; Алфавит маленький; Алфавит цветной;
Топология алфавита: Алфавит на клавиатуре музыкального инструмента; Алфавит на компьютерной клавиатуре; Алфавит на полу; Алфавит на руке;
Как изобразить буквы пьяными? ♦ https://www.facebook.com/victor.bogorad/posts/pfbid0EFEmcn4s7iMnuLWvi6kwuyfwXXh2xUPsBYdTkLygJasCtqAZCKtVu5dS47mF4jcJl
Как изобразить буквы пьяными? ♦ https://www.facebook.com/victor.bogorad/posts/pfbid0EFEmcn4s7iMnuLWvi6kwuyfwXXh2xUPsBYdTkLygJasCtqAZCKtVu5dS47mF4jcJl


Русский алфавит - это объект с заданными и не заданными свойствами.

Русский алфавит как совокупный объект состоит из составных частей (букв, элементов): АБВГДЕЁЖЗИЙКЛМНОПРСТУФХЦЧШЩЪЫЬЭЮЯ

Буквы русского языка можно использовать: функционально; поли-, пара- и дисфункционально.

Действия с русским алфавитом:
Вырезая буквы из картона; Выкрикивая буквы;
Заменяя буквы; Зачеркивая буквы;
Исключая буквы;
Называя буквы алфавита;
Оббинтовывая буквы;
Перекладывая буквы с места на место; Перекрашивая буквы; Подчеркивая буквы; Перемешивая буквы; Перемещая буквы; Переписывания буквы; Переставляя буквы; печатая буквы;
Разговаривая с буквами; Раскрашивая буквы; Рассматривая алфавит; Рисуя алфавит; Рисуя буквами алфавита другие объекты;
Составляя из букв слова;
Читая алфавит;


Свойства русского алфавита: Алфавит большой; Алфавит маленький; Алфавит цветной;

Топология алфавита: Алфавит на клавиатуре музыкального инструмента; Алфавит на компьютерной клавиатуре; Алфавит на полу; Алфавит на руке; Алфавит на стене; Алфавит на теле человека; Алфавит на футболке;


Алфавит →
Алфавит → Английский →

Алфавит → Русский →

Алфавит → Русский → В →
Алфавит → Русский → В → Форме →
Алфавит → Русский → В → Форме → Круга →

Алфавит → Русский → Как →

Алфавит → Русский → Как → АБВГДЕЁЖЗИЙКЛМНОПРСТУФХЦЧШЩЪЫЬЭЮЯ →

Алфавит → Русский → Как → Группа → Знаков →

Алфавит → Русский → Как → Объект →

Алфавит → Русский → Как → Перечень → Знаков →
Алфавит → Русский → Как → Последовательность → Букв → АБВГДЕЁЖЗИЙКЛМНОПРСТУФХЦЧШЩЪЫЬЭЮЯ →

Алфавит → Русский → Как → Совокупность →

Алфавит → Русский → Как → Совокупность → Букв → АБВГДЕЁЖЗИЙКЛМНОПРСТУФХЦЧШЩЪЫЬЭЮЯ →

Алфавит → Русский → Как → Совокупность → Звуков →
Алфавит → Русский → Как → Совокупность → Знаков →

Алфавит → Русский → Как → Средство →

Алфавит → Русский → Как → Средство → Группировки →
Алфавит → Русский → Как → Средство → Группировки → Высказываний →
Алфавит → Русский → Как → Средство → Группировки → Слов →

Алфавит → Русский → Как → Средство → Конструирования → Слов →

Алфавит → Русский → Расположенный → На → Стене →

Алфавита → Русского →

Алфавита → Русского → Буквы →
Алфавита → Русского → Использование →
Алфавита → Русского → Использование → Необычное →
Алфавита → Русского → Использование → Обычное →

Алфавита → Русского → Структура →

Буквы → Русские →
Буквы → Русские → Как → Знаки →
Буквы → Русские → Как → Знаки → Русского → Языка →

Объект → АБВГДЕЁЖЗИЙКЛМНОПРСТУФХЦЧШЩЪЫЬЭЮЯ →

Объекта → АБВГДЕЁЖЗИЙКЛМНОПРСТУФХЦЧШЩЪЫЬЭЮЯ →
Объекта → АБВГДЕЁЖЗИЙКЛМНОПРСТУФХЦЧШЩЪЫЬЭЮЯ → Свойства →