Добавить в корзинуПозвонить
Найти в Дзене
Работа, учёба и отдых

Построение функции принадлежности методом Саати

В лекции рассмотрим пример формирования нечёткого множества с использованием матрицы парных сравнений Саати. При построении функций принадлежности, соответствующих некоторому нечёткому множеству, по методу парных сравнений Саати для каждой пары элементов универсального множества, на котором планируется задание нечёткого множества, эксперт оценивает преимущество одного элемента над другим по отношению к свойству нечеткого множества. Такие парные сравнения удобно представлять следующей матрицей: Обратим внимание на свойство матрицы парных сравнений Саати: Пример. Рассмотрим процесс построения функции принадлежности элементов нечёткого множества "Высокий мужчина" на универсальном множестве {170, 175, 180, 185, 190, 195}. Предположим, что известны такие парные сравнения: Таким образом, в табличном виде вышеуказанные парные сравнения можно записать в следующем виде: Далее найдем собственное значение матрицы парных сравнений Саати, представленной в табличной форме выше (используя для этог

В лекции рассмотрим пример формирования нечёткого множества с использованием матрицы парных сравнений Саати.

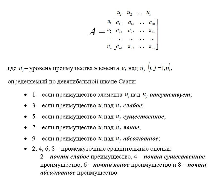
При построении функций принадлежности, соответствующих некоторому нечёткому множеству, по методу парных сравнений Саати для каждой пары элементов универсального множества, на котором планируется задание нечёткого множества, эксперт оценивает преимущество одного элемента над другим по отношению к свойству нечеткого множества.

Такие парные сравнения удобно представлять следующей матрицей:

Матрица парных сравнений Саати
Матрица парных сравнений Саати

Обратим внимание на свойство матрицы парных сравнений Саати:

Свойства матрицы парных сравнений Саати
Свойства матрицы парных сравнений Саати
Как определяются значения функции принадлежности нечёткого множества?
Как определяются значения функции принадлежности нечёткого множества?

Пример. Рассмотрим процесс построения функции принадлежности элементов нечёткого множества "Высокий мужчина" на универсальном множестве {170, 175, 180, 185, 190, 195}.

Предположим, что известны такие парные сравнения:

  • Отсутствие преимущества 195 над 190;
  • Существенное преимущество 195 над 180;
  • Абсолютное преимущество 195 над 170;
  • Почти существенное преимущество 190 над 180;
  • Почти абсолютное преимущество 190 над 170;
  • Существенное преимущество 185 над 175;
  • Слабое преимущество 195 над 185;
  • Почти абсолютное преимущество 195 над 175;
  • Слабое преимущество 190 над 185;
  • Явное преимущество 190 над 175;
  • Почти существенное преимущество 185 над 180;
  • Почти явное преимущество 185 над 170;
  • Слабое преимущество 180 над 175;
  • Почти существенное преимущество 180 над 170;
  • Почти слабое преимущество 175 над 170.

Таким образом, в табличном виде вышеуказанные парные сравнения можно записать в следующем виде:

Таблица парных сравнений Саати
Таблица парных сравнений Саати

Далее найдем собственное значение матрицы парных сравнений Саати, представленной в табличной форме выше (используя для этого вопросно-ответную систему Wolfram|Alpha), для этого необходимо зайти на главную форму Wolfram|Alpha по ссылке: https://www.wolframalpha.com/

и в командную строку внести команду с формулой:

eigenvalues [{1,1/2,1/4,1/6,1/8,1/9}, {2,1,1/3,1/5,1/7,1/8}, {4,3,1,1/4,1/4,1/5}, {6,5,4,1,1/3,1/3}, {8,7,4,3,1,1}, {9,8,5,3,1,1}]

Матрица парных сравнений Саати в Wolfram Alpha
Матрица парных сравнений Саати в Wolfram Alpha

Собственные векторы и собственные числа матрицы парных сравнений Саати в Wolfram Alpha будут указаны ниже (собственные числа матрицы указаны в Results, а собственные векторы - в Corresponding eigenvectors):

Собственные векторы (см. лямбда с индексами)) и собственные числа (см. ню с индексами) матрицы парных сравнений Саати в Wolfram Alpha
Собственные векторы (см. лямбда с индексами)) и собственные числа (см. ню с индексами) матрицы парных сравнений Саати в Wolfram Alpha

Выберем собственный вектор (округлим при этом значения до 2 знаков после запятой) v1 = (0.08, 0.11, 0.23, 0.5, 0.93, 1).

Следовательно, нечёткое множество "Высокий мужчина" перечислением элементов можно записать следующим образом: А = {(170; 0.08), (175; 0.11),(180; 0.23),(185; 0.5),(190; 0.93),(195; 1)}.

В Wolfram Alpha также можно изобразить график полученного нечёткого множества, для этого в командную строку необходимо внести команду, которая перечисляет все полученные значения функции принадлежности:

plot{0.08,0.11,0.23,0.5,0.93,1}

График полученного нечёткого множества "Высокий мужчина"
График полученного нечёткого множества "Высокий мужчина"

В качестве Упражнения укажите универсальное множество, задайте самостоятельно соответствующую матрицу парных сравнений Саати, определите значения функции принадлежности и постройте график в Wolfram Alpha для собственного нечёткого множества или одного из следующих нечётких множеств (график нечёткого множества приложите в виде комментария под лекцией):

1. «выходные дни»,

2. «горячий кофе»,

3. «высокая температура»,

4. «молодой человек»,

5. «средний рост»,

6. «большой город»,

7. «быстрый автомобиль»,

8. «небольшое натуральное число»,

9. «скоростной автомобиль»,

10. «высокооплачиваемая работа»,

11. «благоустроенная квартира»,

12. «щедрые чаевые»,

13. «престижный район»,

14. «вкусный ужин»,

15. «графическое изображение буквы»,

16. «графическое изображение цифры»,

17. «графическое изображение геометрической фигуры»,

18. «тёплое время года»,

19. «сложная дисциплина»,

20. «красивый цвет»,

21. «хороший фильм»,

22. «лучший друг»,

23. «интересная книга»,

24. «натуральное число, близкое к 7»,

25. «большое натуральное число».