Найти в Дзене
Игротерапия

Буквы как объекты с заданными и не заданными свойствами

Александр Романов Inna Golovina г*вногвоZди
https://www.facebook.com/igor.a.baryshev/posts/pfbid02nVE6DkBCvQ5Wrys95z9qQ6ZLNypQ9Rpgtzvmuse1SEyNBVdYpt6Qs1kkxSPvxeKel
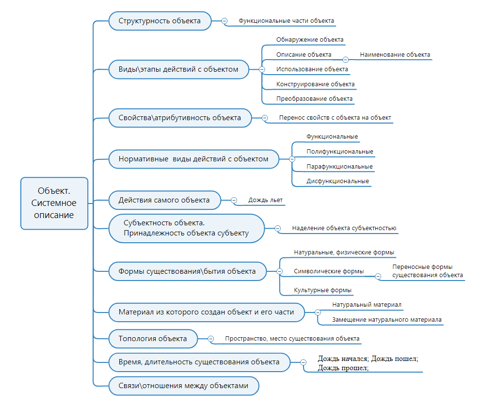
♦ Буквы являются объектами, с которыми можно выполнять функционально полезные, полифункционально необычные, парафункционально нелепые и дисфункционально неприемлемые действия.
Буквы как и любой объект обладают:
• существенными, функциональными свойствами;
• необычными, полифункциональными менее существенными свойствами; • парафункциональными, нелепыми свойствами;
• неприемлемыми, дисфункциональными свойствами.
Топология букв: Буквы на бутылке; Буквы на воде; Буквы на листе бумаги; Буквы на осле; Буквы на стелке; Буквы на стене; Буквы на ткани;
Буква →
Буква → Z →
Буква → Z → Сестра → Буквы → З →
Букву → Z →
Букву → Z → Можно → Вставлять →
Букву → Z → Можно → Вставлять → В → Русские → Слова →
Буквы →
Буквы → Гуляют →
Буквы → Гуляют → По →
Буквы → Гуляют → По → Парку →
Буквы → Кушают →
Буквы → Плачут →
Бу
Говнюкz, говzнюк, говzнище, zговнище, говzняных дел мастер...
Говнюкz, говzнюк, говzнище, zговнище, говzняных дел мастер...
-3

Александр Романов Inna Golovina г*вногвоZди



https://www.facebook.com/igor.a.baryshev/posts/pfbid02nVE6DkBCvQ5Wrys95z9qQ6ZLNypQ9Rpgtzvmuse1SEyNBVdYpt6Qs1kkxSPvxeKel

Буквы являются объектами, с которыми можно выполнять функционально полезные, полифункционально необычные, парафункционально нелепые и дисфункционально неприемлемые действия.

Буквы как и любой объект обладают:
• существенными, функциональными свойствами;
• необычными, полифункциональными менее существенными свойствами; • парафункциональными, нелепыми свойствами;
• неприемлемыми, дисфункциональными свойствами.


Топология букв: Буквы на бутылке; Буквы на воде; Буквы на листе бумаги; Буквы на осле; Буквы на стелке; Буквы на стене; Буквы на ткани;

Буква →
Буква → Z →
Буква → Z → Сестра → Буквы → З →

Букву → Z →
Букву → Z → Можно → Вставлять →
Букву → Z → Можно → Вставлять → В → Русские → Слова →

Буквы →

Буквы → Гуляют →
Буквы → Гуляют → По →
Буквы → Гуляют → По → Парку →

Буквы → Кушают →

Буквы → Плачут →
Буквы → Плачут → Буквы → Плачущие →
Буквы → Пляшут →
Буквы → Прыгают →

Буквы → Резвятся →

Буквы → Трезвые →

Слова → Zдорово → И → Здорово →
Слова → Zдорово → И → Здорово → Разные → Слова →
Слова → Zдорово → Хуже → Слова → Здорово →