Найти в Дзене
МАКреатив

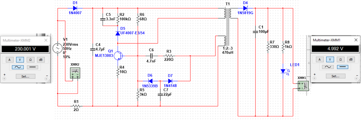
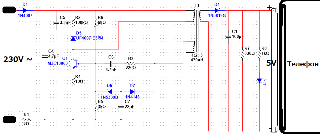
Схема импульсного блока питания зарядки телефона

Интересно из чего состоит зарядка телефона? Хотите сделать его сами? Это несложная схема:
ОБМОТКИ И ИНДУКТИВНОСТЬ ТРАНСФОРМАТОРА Т1 НЕВЕРНЫЕ.
КТО ЗНАЕТ КАКИЕ ДОЛЖНЫ БЫТЬ - напишите Если хотите поиграться с этой схемой, то скачайте её и откройте в NI Multisim 14+

Интересно из чего состоит зарядка телефона? Хотите сделать его сами? Это несложная схема:
ОБМОТКИ И ИНДУКТИВНОСТЬ ТРАНСФОРМАТОРА Т1 НЕВЕРНЫЕ.
КТО ЗНАЕТ КАКИЕ ДОЛЖНЫ БЫТЬ - напишите

На входе (слева) 230 Вольт переменки, а на выходе 5 Вольт постоянки
На входе (слева) 230 Вольт переменки, а на выходе 5 Вольт постоянки
Вход суём в розетку, выход в телефон
Вход суём в розетку, выход в телефон

Если хотите поиграться с этой схемой, то скачайте её и откройте в NI Multisim 14+