Добавить в корзинуПозвонить
Найти в Дзене
Факториал удачи

Возможен ли "золотой дождь" у ВТБ?

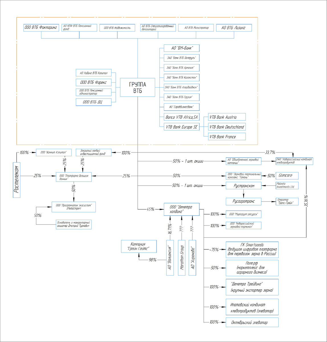
Все плачутся по каким-то там дивидендам, которые ВТБ толи выплатит в следующем году, толи нет! А ведь тут такой замес намечается в компании на рынке зерна. Я уже затрагивал тему ВТБ, как зернового оператора по экспорту зерна. За текущие 8 месяцев компания "Деметра Трейдинг", которая контролируется группой ВТБ, экспортировала около 140 тыс. т зерна, что соответствует 9-му месту. Расстановка сил выглядит так: При этом в список крупный экспортеров вошла "Грейн Гейтс", которая на 98% принадлежит АО "Валиансия", экспортировав около 160 тыс. т зерна в этом сезоне. В тоже время в августе 2022 г. непонятная компания АО "Валиансия" получила долю в "Деметра-Холдинге" в размере 16,71%. Имеющие проблемы У "Деметра Трейдинга" имеются сложности с экспортом зерна после введения санкций США в отношении ВТБ, а именно отмечаются сложности с фрахтом судов, страхованием грузов и проведением платежей. По оценкам «Совэкона», экспорт пшеницы из России в июле—августе 2022 года может быть на уровне 5,9 млн т
Оглавление

Все плачутся по каким-то там дивидендам, которые ВТБ толи выплатит в следующем году, толи нет! А ведь тут такой замес намечается в компании на рынке зерна.

Я уже затрагивал тему ВТБ, как зернового оператора по экспорту зерна.

Источник: rbk.ru
Источник: rbk.ru

За текущие 8 месяцев компания "Деметра Трейдинг", которая контролируется группой ВТБ, экспортировала около 140 тыс. т зерна, что соответствует 9-му месту. Расстановка сил выглядит так:

  • Первое место по объемам поставок у ТД «Риф» с более 1 млн т
  • Второе место «Астон» экспортировала свыше 800 тыс. т
  • Viterra — почти 580 тыс. т
  • Агрохолдинг «Степь» — примерно 300 тыс. т
  • Louis Dreyfus — около 240 тыс. т

При этом в список крупный экспортеров вошла "Грейн Гейтс", которая на 98% принадлежит АО "Валиансия", экспортировав около 160 тыс. т зерна в этом сезоне.

В тоже время в августе 2022 г. непонятная компания АО "Валиансия" получила долю в "Деметра-Холдинге" в размере 16,71%.

Источник: Факториал удачи
Источник: Факториал удачи

Имеющие проблемы

У "Деметра Трейдинга" имеются сложности с экспортом зерна после введения санкций США в отношении ВТБ, а именно отмечаются сложности с фрахтом судов, страхованием грузов и проведением платежей.

По оценкам «Совэкона», экспорт пшеницы из России в июле—августе 2022 года может быть на уровне 5,9 млн тонн — это самый низкий показатель с сезона 2017–2018 годов и на 27% меньше прошлогоднего объема.

В Объединенной зерновой компании в июле-августе экспорт зерна группой ВТБ снизился примерно на 47%, до 206,2 тыс. т год к году.

В Объединенной зерновой компании отметили, что сталкиваются со сложностями, связанными с организацией фрахта законтрактованных объемов зерна,— такими, как высокая стоимость фрахта, затруднения с оплатой, а также нежелание ряда международных логистических компаний фрахтовать российский груз и заходить в российские порты во избежание наложения вторичных санкций.

Глава ВТБ повышает ставки

Андрей Костин, глава ВТБ, обратился с письмом к президенту Путину с просьбой серьезно ограничить работу в России глобальных аграрных трейдеров. Он предлагает запретить компаниям из «недружественных стран» (некоторые отмечены жирным курсивом в начале статьи) покупать и перепродавать зерно и масличные в том числе для экспорта, а также владеть мощностями по перевалке и хранению.

Как пишет господин Костин, пять международных трейдеров, четыре которых — американские компании, играют «ключевую роль» в экспорте российского зерна, формируя 25–30% закупок и около 70% поставок на зарубежные рынки. Это делает Россию элементом американского «зернового миропорядка», сказано в письме. Кроме того, продолжает глава ВТБ, экспортеры из «недружественных стран» владеют около 15% портовых мощностей в Азово-Черноморском бассейне, что позволяет им извлекать дополнительную прибыль от торговли российским зерном.

Реализация инициатив ВТБ позволит России привести свою долю в торговле зерном на глобальном рынке в соответствии с долей в мировом экспорте, самостоятельно определять географию стран-импортеров и отношения с ними, обеспечить «принципиально иной» уровень ценообразования, увеличить сбор налогов, инвестиций в отрасль, а также повысить продовольственную безопасность.

Владимир Путин поручил помощнику президента Максиму Орешкину рассмотреть предложения ВТБ с правительством.

Враги народа

Директор «Совэкона» Андрей Сизов говорит, что реализация идей ВТБ приведет к снижению конкуренции среди крупнейших экспортеров российского зерна и как следствие — к снижению цен для сельхозпроизводителей. Он надеется, что предложения ВТБ поддержаны не будут!

Председатель правления Союза экспортеров зерна Эдуард Зернин напоминает, что глобальные трейдеры представлены на российском рынке дочерними компаниями, зарегистрированными в соответствии с законодательством РФ, в которых трудятся граждане РФ, которые за редким исключением также выступают топ-менеджерами.

Рыночная доля «дочек» глобальных трейдеров на внутреннем рынке не позволяет им манипулировать внутренними ценами, а их участие повышает уровень конкуренции и задает определенный стандарт деятельности, соответствующий практикам мирового рынка, указывает он.

В качестве заключения

Учитывая, что в прошлом году компания "Деметра Трейдинга" занимала второе место по отгрузкам зерна из РФ с 4,5 млн тонн., можно предположить, что, если идеи главы ВТБ будут поддержаны Правительством и самим президентом, у компании в краткосрочной перспективе возможен "золотой дождь" от зернового бизнеса.

---

Всё что было сказано выше, не является инвестиционной рекомендацией!