...Читать далее
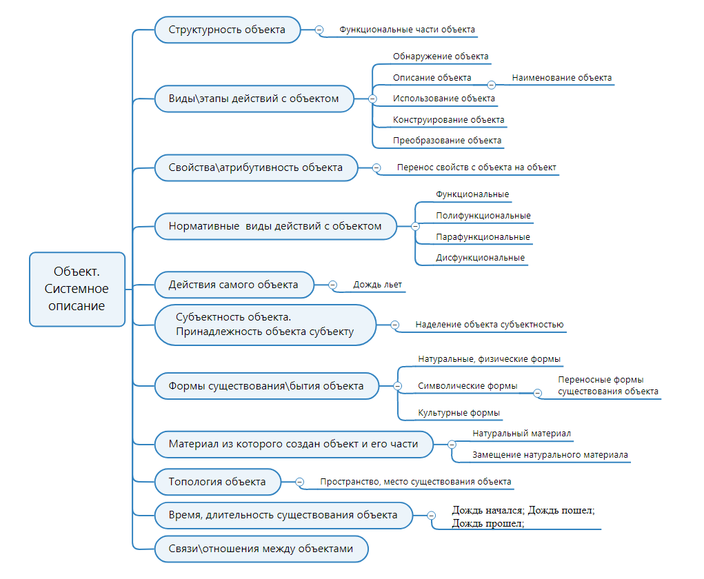
Любой объект можно описывать по следующим критериям-празнакам: структурность;
Этапность действий с объектом; атрибутивность или свойства объекта;
Нормативная функциональность действий с объектом;
Действия самого объекта;
Субъектность или принадлежность объекта субъекту действий;
Формы существования-бытия объекта;
Материал из которого создан объект (Материальные формы существования объекта);
Топология объекта (Место существования объекта в пространстве);
Время, длительность существования объектов;
Связи и отношения между объектами.
Ссылки по теме:
https://dzen.ru/media/id/5c1c1f0af4fd4200aaf5f6bf/obektnyi-podhod-v-detskoi-psihologii-i-pedagogike-63410b8b174486783176e5fc