Добавить в корзинуПозвонить
Найти в Дзене
KT3102

Ламповые усилители- моя концепция

Не для кого не секрет ,что ламповый звук вызывает восторг даже у самого не искушенного слушателя. Да безусловно это отличные усилители которые радуют нас как внешним видом так и звуком. Тем не менее главным их недостатком и посей день являются большие габаритные размеры. Из за чего обычному обывателю бывает очень не удобно его разместить и подключить. Моя концепция заключается прежде всего в том, что бы познакомить как можно больше людей с приятным и в удобном формате. И как же это сделать Прежде всего начать с разработки все возможных решений которые бы имели необходимые качества,к примеру мой усилитель маяк, из всех подобных усилителей в классе имеет самые маленькие весогаборитные размеры. Однако ключевым его недостатком по прежнему является необходимость правильных колонок .Кто то скажет кому надо, тот купит колонки. Да возможно но я же хочу разработать что-то, что бы прижилось в ходу, как Apple.И на этот счёт у меня есть две концепции: Пико усилитель на 6ф5п с маленькой настольной
Оглавление

Не для кого не секрет ,что ламповый звук вызывает восторг даже у самого не искушенного слушателя. Да безусловно это отличные усилители которые радуют нас как внешним видом так и звуком. Тем не менее главным их недостатком и посей день являются большие габаритные размеры.

Типичный ламповый усилитель
Типичный ламповый усилитель

Из за чего обычному обывателю бывает очень не удобно его разместить и подключить. Моя концепция заключается прежде всего в том, что бы познакомить как можно больше людей с приятным и в удобном формате.

И как же это сделать

Прежде всего начать с разработки все возможных решений которые бы имели необходимые качества,к примеру мой усилитель маяк, из всех подобных усилителей в классе имеет самые маленькие весогаборитные размеры. Однако ключевым его недостатком по прежнему является необходимость правильных колонок .Кто то скажет кому надо, тот купит колонки. Да возможно но я же хочу разработать что-то, что бы прижилось в ходу, как Apple.И на этот счёт у меня есть две концепции:

Пико усилитель на 6ф5п с маленькой настольной акустикой

Это должен быть полностью ламповый усилитель сверх миниатюрных размеров, вместе с парой таких-же мелких колонок. Его задачей будет прежде всего работать в паре с персональным компьютером вместе с маленькой акустикой.

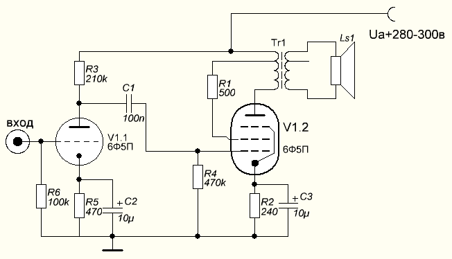
Возможная схема одного каналп
Возможная схема одного каналп

Что касаемо схемы усилителя ,то она не имеет никаких особых изысков разве,что ультралинейное включение которое позволяет получить гораздо больше мощности чем в стандартных триодных схемах при этом без потери КНИ. Выходные трансформаторы будут использоваться те же ,что и ранее ТВ3-1-9М, статья об изготовлении которых есть у меня на канале, равно как и блок питания.

Ламповый усилитель Маяк своими руками Часть 1- Выходной каскад
KT310210 сентября 2022

Ламповый усилитель - часть 2 источник питания
KT310213 октября 2022

А вот с акустикой пока беда, сижу и думаю что может быть мелким и отлично играть с этим аппаратом. Пишите свои варианты в комментарии.

На стыке технологий или гибридная схемотехники

Помните ранее на канале рассматривался ультра hi-fi усилитель на TDA2030, искажения которого не удалось замерить программным путём. А что если:

Схема гибридного усилителя
Схема гибридного усилителя

Из учебников по строению усилителей известно, что наибольшее влияние на звук оказывает первый каскад. Следовательно если мы хотим задать тон всему усилителю, то нужен соответствующий каскад. О работе правой части схемы я рассказывать не буду , об этом написано в статье ранее.

Улучшение схемотехники интегральных усилителей или настоящий Hi-fi усилитель за копейки
KT310221 августа 2022

А вот левая часть представляет собой очень интересную конструкцию. Это так называемый атипичный каскод на лампах (6н2п,6н1п,6н23п). Особенностью любого каскода является удлинение рабочей характеристики включенных в него элементов, а также высокий уровень усиления,что позволяет значительно увеличить общие параметры каскада, и получить большое усиление лишь с одного каскада. Однако на практике из всех свойств каскода нам необходимо лишь удлинение вольт амперной характеристики из нелинейной области в линейную. Именно поэтому нижняя лампа прямиком подключена на землю, а каскод называется атипичным, поскольку только удлиняет ВАХ. Конструктивно такой усилитель будет представлять собой коробку с 3мя лампами и тремя усилителями на фронт и на сабвуфер. Передняя панель будет иметь выключатель, регулировку басов,верхов и громкости (возможно индикацию). В теории такой усилитель сможет работать с любыми системами 2.1.На этом все подписывайтесть на канал ставьте лайки, пишите в комментариях как вам идея?