Добавить в корзинуПозвонить
Найти в Дзене
Игротерапия

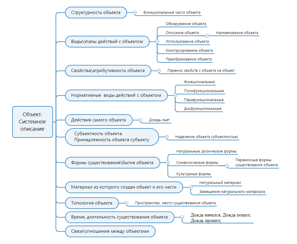
Отвертка как объект с заданными и не заданными свойствами

Атрибутивность или свойства отвертки:
Длинная отвертка; Необычная отвертка; Отвертка перевернутая; Погнутая отвертка;
Действия с отверткой:
Анализируя взаимодействие функций и форм отвертки;
Беря в руки воображаемую отвертку;
Беря в руки отвертку а затем карточку с отверткой;
Беря в руки отвертку и сосиску;
Беря в руки отвертку и сосиску;
Беря в руки отвертку, а затем карточку с отверткой;
Беря в руки отвертку;
Вижу, что вилка и отвертка на столе;
Вкручивая отверткой винт в пластилин;
Вкручивая отверткой винт в стену;
Вкручивая отверткой винт;
Вкручивая шуруп отверткой в нечто твердое;
Вкручивая шуруп отверткой;
Воткнутая вилка и отвертка в пенопласт;
Говоря - похоже вы не отвертка на столе;
Говоря женщине - Вы такая необычная отвертка;
Говоря, что отвертка вертка;
Действуя отверткой и плоскогубцами;
Демонстрируя необычные свойства отвертки;
Доставая отвертку;
Забивая гвоздь в доску рукояткой отвертки;
Забивая гвоздь в доску рукояткой отвертки;
Завинчивая шуруп отв
Используя отвертку как рычаг для откручивания;
Используя отвертку как рычаг для откручивания;



Атрибутивность или свойства отвертки:

Длинная отвертка; Необычная отвертка; Отвертка перевернутая; Погнутая отвертка;

Действия с отверткой:

Анализируя взаимодействие функций и форм отвертки;
Беря в руки воображаемую отвертку;
Беря в руки отвертку а затем карточку с отверткой;
Беря в руки отвертку и сосиску;
Беря в руки отвертку и сосиску;
Беря в руки отвертку, а затем карточку с отверткой;
Беря в руки отвертку;
Вижу, что вилка и отвертка на столе;
Вкручивая отверткой винт в пластилин;
Вкручивая отверткой винт в стену;
Вкручивая отверткой винт;
Вкручивая шуруп отверткой в нечто твердое;
Вкручивая шуруп отверткой;
Воткнутая вилка и отвертка в пенопласт;
Говоря - похоже вы не отвертка на столе;
Говоря женщине - Вы такая необычная отвертка;
Говоря, что отвертка вертка;
Действуя отверткой и плоскогубцами;
Демонстрируя необычные свойства отвертки;
Доставая отвертку;
Забивая гвоздь в доску рукояткой отвертки;
Забивая гвоздь в доску рукояткой отвертки;
Завинчивая шуруп отверткой по образцу действий взрослого;
Завинчивая шуруп отверткой;
Закручивать винт отверткой это тоже труд;
Закручивать винт отверткой;
Закручивая отверткой винт;
Заявляя, что из ключа дверного из сделаю отвертку;
Заявляя, что это необычная отвертка;
Играя роль отвертки;
Изготовляя из ключа дверного отвертку;
Используя отвертку в качестве украшения волос;
Используя отвертки в качестве шпилек для волос;Де
Используя отвертку как средство нападения;
Используя отвертку как средство;
Используя свойства отвертки защищаться при нападении;
Используя свойство отвертки отвинчивать винты;
Используя свойство отвертки отвинчивать саморезы;
Массируя пальцы отверткой;
Называя себя необычной отверткой;
Называя части отвертки - рукоятка, стержень, лопатка;
Называя части отвертки - ручка, рукоятка и что-то там еще...;
Называя части отвертки;
Накрывая отвертку крутилкой;
Накрывая отвертку отвертушкой;
Обведу отвертку линиями;
Обводя карандашом отвертку;
Обводя кисточкой отвертку;
Одушевляя отвертку в коробке;
Одушевляя отвертку в пенопласте;
Одушевляя отвертку на столе;
Одушевляя отвертку;
Одушевляя рукоятку отвертки;
Определяя отвертку в как конкретный объект;
Определяя функциональность отвертки в культуре;
Организуя диалог отвертки с шурупами;
Переворачивая отвертку;
Поднимая с пола отвертку;
Подталкивая отверткой мелкие предметы;
Показывая ребенку отвертку;
Показывая, что вилка и отвертка в коробке;
Помогая отверткой;
Превращая ключ дверной в отвертку;
Пользуясь шилом, отверткой и плоскогубцами;
Придумывая названия частям отвертки;
Разговаривая с отверткой;
Размешивая чай отверткой;
Рассматривая рукоятку отвертки как конкретный объект;
Сообщая всем, что я закручиваю винт отверткой;
Спрашивая у отвертки можно ли отвернуть винт;
Спрашивая у отвертки можно ли отвернуть шуруп;
Спрашивая у отвертки можно ли...;
Спрашивая у отвертки разрешения отвинтить винт в рифму;
Спрашивая у отвертки разрешения отвинтить винт;
Стуча вилкой по отвертке;
Угощая сливами отвертку в поле внимания ребенка;
Указывая пальцем на отвертку;
Укладывая вилку и отвертку в сумку;
Уничтожая тараканов отверткой;
Утверждая, что отвертка это нечто полезное;
Утверждая, что это необычная отвертка;
Формируя образ отвертки;
Экспериментируя с отверткой как объектом;



Отношения между отверткой и другими объектами могут быть функциональными, поли-, пара- и дисфункциональными.

Объектные отношения отвертки и других объектов:

Вилка и отвертка в коробке;
Вилка и отвертка в сумке;
Вилка и отвертка на столе;
Вилка и отвертка перевернутая;
Вилка и отвертка перевернутая;
Вилка и отвертка;
Вилка и отвертка;
Вилка и рукоятка отвертки;
Вилка под рукояткой отвертки;
Вилка над отверткой;
Вилка около отвертки;
Отвертка и шуруп;


Отвертка как:

Отвертка в как конкретный объект;
Отвертка в как предмет удовольствия;
Отвертка в как предмет удовольствия;
Отвертка в коробке как конкретный объект;
Отвертка в коробке как конкретный объект;
Отвертка в коробке как конкретный объект;
Отвертка в коробке как конкретный объект;
Отвертка в коробке как предмет удовольствия;
Отвертка в коробке как предмет удовольствия;
Отвертка в коробке как предмет удовольствия;
Отвертка в коробке как предмет удовольствия;
Отвертка в пенопласте как конкретный объект;
Отвертка в пенопласте как конкретный объект;
Отвертка в пенопласте как предмет удовольствия;
Отвертка в пенопласте как предмет удовольствия;
Отвертка как инструмент;
Отвертка как конкретный объект;
Отвертка как нечто полезное;
Отвертка как объект вкручивающий другие объекты;
Отвертка как объект закручивающий другие объекты;
Отвертка как объект с культурными функциями;
Отвертка перевернутая как конкретный объект;
Отвертка перевернутая как предмет удовольствия;
Отвертка как предмет удовольствия;
Отвертки как материал;




Отвертка →
Отвертка → Как →
Отвертка → Как → Предмет →
Отвертка → Как → Предмет → Дизайна →

Отвертки →
Отвертки → Использование →
Отвертки → Использование → Не → По → Назначению →

Отвертки → Использование → Пара → Функциональное →
Отвертки → Использование → Поли → Функциональное →