Добавить в корзинуПозвонить
Найти в Дзене
KT3102

Ламповый усилитель Часть 3 финал

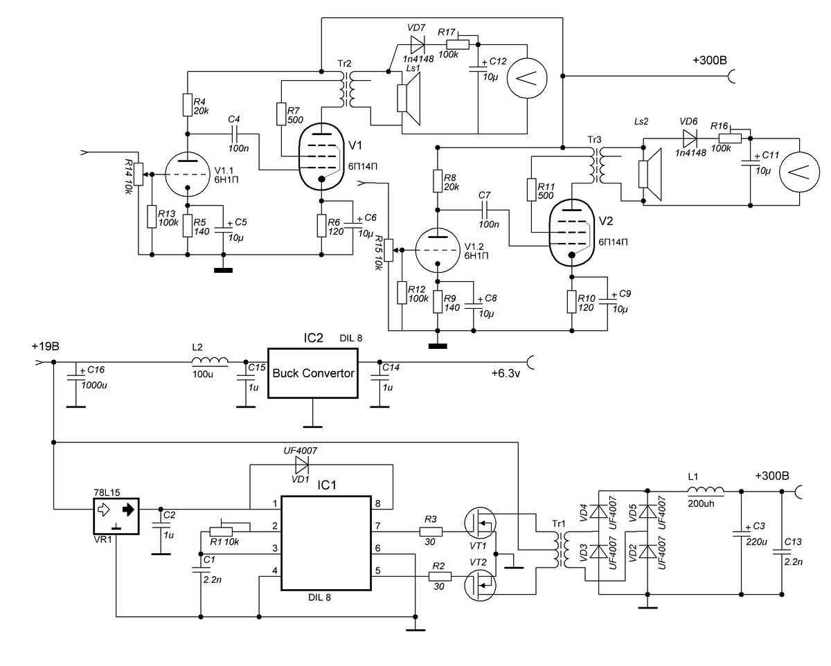
Я с огромной радостью пишу эту статью, потому что 3 месяца проб и ошибок подошли к концу. Итак на данный момент мы имеем уже готовые выходные трансформаторы и готовый источник питания. Дело осталось за малым корпус и сам усилитель. Рассмотрим принципиальную схему усилителя: Сам усилитель представляет собой однотактный ультралинейный усилитель на 6п14п и 6н1п, большего сказать здесь нечего.Конечно можно было бы добавить токовые зеркала в катоды ламп, что бы получился ультралинейный усилитель, со стабилизацией рабочей точки, но аудиофилы такого бы не простили. Про фиксированное смещение я вообще промолчу , так как это самый поганый вариант. Ведь еще никто на данный момент не делал его стабилизированным, а следовательно при изменении питающей сети режим будет сильно плыть. Корпус усилителя представляет собой корпус gainta из термостойкой пластмассы. После проведения с ним всех работ, необходимо его обклеить фольгой, дабы избежать возможного наведенного фона.Фольгу следует посадить на зе

Я с огромной радостью пишу эту статью, потому что 3 месяца проб и ошибок подошли к концу. Итак на данный момент мы имеем уже готовые выходные трансформаторы и готовый источник питания. Дело осталось за малым корпус и сам усилитель. Рассмотрим принципиальную схему усилителя:

Полная схема усилителя
Полная схема усилителя

Сам усилитель представляет собой однотактный ультралинейный усилитель на 6п14п и 6н1п, большего сказать здесь нечего.Конечно можно было бы добавить токовые зеркала в катоды ламп, что бы получился ультралинейный усилитель, со стабилизацией рабочей точки, но аудиофилы такого бы не простили. Про фиксированное смещение я вообще промолчу , так как это самый поганый вариант. Ведь еще никто на данный момент не делал его стабилизированным, а следовательно при изменении питающей сети режим будет сильно плыть. Корпус усилителя представляет собой корпус gainta из термостойкой пластмассы. После проведения с ним всех работ, необходимо его обклеить фольгой, дабы избежать возможного наведенного фона.Фольгу следует посадить на землю.Верхняя крышка выполнена из мдф предварительно покрашенной эмульсионкой , а затем лаком.Внутри она так же покрыта фольгой

Возможный вариант корпуса
Возможный вариант корпуса

На передней панели усилителя имеется: регулятор громкости ,индикаторы уровня от магнитофона маяк и выключатель. Почему именно от маяка ? Они единственные которые подошли по размеру.

Индикаторы уровня
Индикаторы уровня
Лицевая сторона усилителя
Лицевая сторона усилителя

В свою очередь задняя панель усилителя представлена выходными зажимами для акустики , входными тюльпаны и входом для блока питания 19в.

Задняя панель усилителя
Задняя панель усилителя
Вид усилителя без крышки
Вид усилителя без крышки

На этом все спасибо за внимание, это был не реальный долгострой, хотя казалось делов на 2-3внчера, и я очень рад, что могу им поделиться. На этом все подписывайтесть на канал ,спрашивайте в коментах непонятные детали, ставьте лайки. Скоро выложу обновленный список грядущих проектов.