Найти в Дзене
Radio-любитель

Детектор магнитного поля

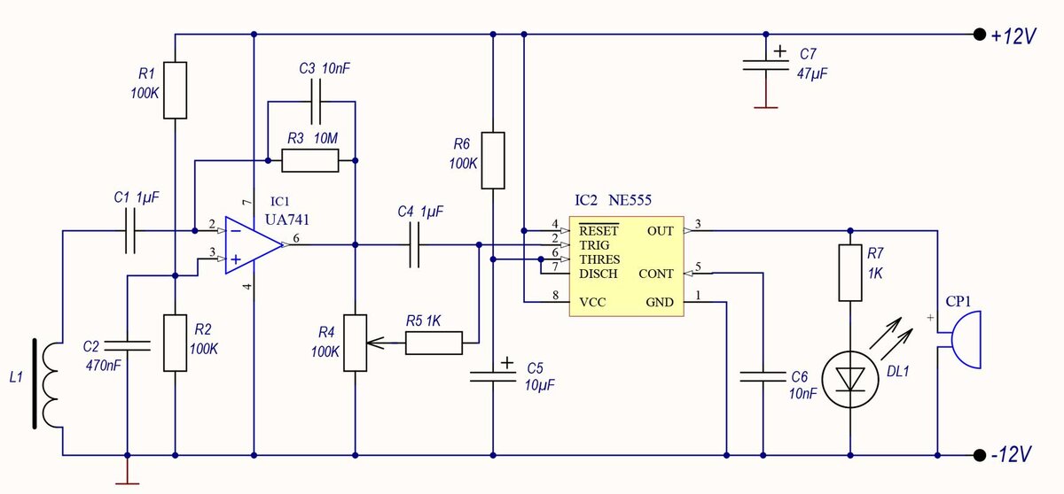
Всех приветствую, схема, которая здесь предлагается, способна обнаруживать прохождение любого магнитного материала катушкой L1. Например, если мы проведем около L1 предварительно намагниченной отвертку или одну из маленьких магнитных кнопок, которые используются для удержания листов бумаги на стенде или даже простым магнитом от громкоговорителя, светодиод DL1 сразу загорится, а пьезоизлучатель CP1 немедленно издаст звуковой сигнал (обратите внимание, что оба они подключены к выводу 3 микросхемы NE555). Принципиальная схема представлена на рисунке. Но для чего можно использовать такое устройство? Что ж, могу вас заверить, что с помощью этого устройства мы можем простым способом открыть дверь, ворота и т. д., просто заменив пьезоизлучатель схемой, которая может управлять транзистором, а он при наличии сигнала активирует реле. С помощью магнита, извлеченного из старого вышедшего из строя громкоговорителя, без проблем удалось зажечь светодиод, находясь около 90 сантиметров от сердечника д

Всех приветствую, схема, которая здесь предлагается, способна обнаруживать прохождение любого магнитного материала катушкой L1. Например, если мы проведем около L1 предварительно намагниченной отвертку или одну из маленьких магнитных кнопок, которые используются для удержания листов бумаги на стенде или даже простым магнитом от громкоговорителя, светодиод DL1 сразу загорится, а пьезоизлучатель CP1 немедленно издаст звуковой сигнал (обратите внимание, что оба они подключены к выводу 3 микросхемы NE555). Принципиальная схема представлена на рисунке.

Схема детектора магнитного поля
Схема детектора магнитного поля

Но для чего можно использовать такое устройство? Что ж, могу вас заверить, что с помощью этого устройства мы можем простым способом открыть дверь, ворота и т. д., просто заменив пьезоизлучатель схемой, которая может управлять транзистором, а он при наличии сигнала активирует реле. С помощью магнита, извлеченного из старого вышедшего из строя громкоговорителя, без проблем удалось зажечь светодиод, находясь около 90 сантиметров от сердечника дросселя L1.

Если мы посмотрим на электрическую схему, которая приведена на рисунке, то можно увидеть, что один вывод обмотки L1 подключена к земле, а другой через конденсатор С1 емкостью 1 микрофарад к входу 2 операционного усилителя UA741 или LS141. Потенциометр R4 на 100 кОм, подключенный между выходным контактом 6 и землей, используется для регулировки чувствительности. Напряжение, снятое с ползунка этого потенциометра, будет управлять выводом 2 таймера NE555, который, начиная генерировать, зажигает светодиод DL1 и звучит звуковой сигнал с пьезоизлучателя CP1.

В качестве сердечника для дросселя L1 целесообразно использовать короткий отрезок (сантиметра 4 или 5) ферритового стержня (можно применить от внутренней магнитной антенны, которая может присутствовать в старом транзисторном радиоприемнике), либо же от старого трансформатора импульсного источника питания.

Не рекомендуется использовать обычные стальные сердечники, так как кусок обычного железа, довольно быстро намагнитится, и схема больше не будет работать. Катушку можно наматывать на оправку или непосредственно на ферритовый сердечник. Потребуется намотать 1000 витков эмалированного медного провода диаметром 0,18 миллиметра. Но можно намотать и больше, чем больше количество витков, тем чувствительнее будет прибор.

Для регулировки вращаем потенциометр R4 до тех пор, пока не погаснет светодиод DL1, после чего попробуйте провести над сердечником любым магнитным предметом, при этом светодиод должен загореться одновременно с звуковым сигналом пьезоизлучателя.

-2