Добавить в корзинуПозвонить
Найти в Дзене
SEX

Формула оргазма женщины: как получать максимум удовольствия от секса

Что не дает женщинам возбудиться и получить оргазм, и как изменить ситуацию. Существуют объективные причины и женские особенности, которые не дают представительницам прекрасного пола скопить достаточную энергию возбуждения для возникновения оргазма. Первая формула женского оргазма Формулы, которые показывают механизмы, приводящие к женскому оргазму: Начнем с первой: оргазм есть функция возбуждения, т.е. наступление оргазма и его сила определяется тем, насколько сильным было возбуждение. Другими словами, напрасно ждать наступления оргазма, если ваше возбуждение слабое и не нарастает. Динамическое нарастание возбуждения имеет принципиальное значение в возникновении оргазма. Т.к. нервный импульс схож с электрическим сигналом, самым простым наглядным примером электрической природы оргазма может быть включение лампочки в от­вет на раскручивание динамо-машины. Раскручивая ме­ханизм, вы создаете ток, который заставляет лампочку светиться. Чем активнее вы крутите динамо-машину, тем свет лампоч
Оглавление
Что не дает женщинам возбудиться и получить оргазм, и как изменить ситуацию.

Существуют объективные причины и женские особенности, которые не дают представительницам прекрасного пола скопить достаточную энергию возбуждения для возникновения оргазма.

Первая формула женского оргазма

Формулы, которые показывают механизмы, приводящие к женскому оргазму:

-2

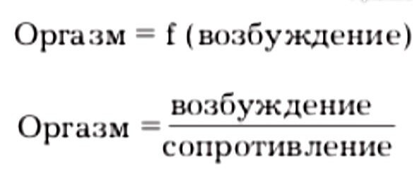
Начнем с первой: оргазм есть функция возбуждения, т.е. наступление оргазма и его сила определяется тем, насколько сильным было возбуждение. Другими словами, напрасно ждать наступления оргазма, если ваше возбуждение слабое и не нарастает. Динамическое нарастание возбуждения имеет принципиальное значение в возникновении оргазма.

Т.к. нервный импульс схож с электрическим сигналом, самым простым наглядным примером электрической природы оргазма может быть включение лампочки в от­вет на раскручивание динамо-машины. Раскручивая ме­ханизм, вы создаете ток, который заставляет лампочку светиться. Чем активнее вы крутите динамо-машину, тем свет лампочки будет становиться ярче.

В какой-то момент сила тока станет настолько высокой, что лампоч­ка перегорит. Перегоревшая лампочка — это и есть ор­газм в нашем примере. Значит, если мы не раскручиваем машину до предельной для лампочки силы тока, оргазма не произойдет. Сила тока и есть в нашем случае возбуж­дение.

И теперь главная мысль из первой формулы: для того, чтобы получить оргазм, не надо его выжимать, надо просто наращивать возбуждение, т.е. важно поменять цели. Не ожидая оргазма, накапливать возбуждение, и если оно в вас накопится достаточно, любой минимальный и самый неожиданный стимул запустит оргазм.

«В таких женщинах нет «свободы возбуждения», т.к. существует внутренний запрет на это. Как это так, что мне будет хотеться множество мужчин?

-3

Вторая формула женского оргазма

ОРГАЗМ=ВОЗБУЖДЕНИЕ\СОПРОТИВЛЕНИЕ

Суть этой формулы в том, что все, что снижает возбуждение или мешает ему развиться, будет отдалять вас от наступления оргазма. Давайте рассмотрим, что может мешать возбуждению. Существуют объективные причины, из-за которых возбуждение может не нарастать, а либидо быть сниженным.

Причины, мешающие возбуждению

-4
  1. Прием неправильно подобранных гормональных контрацептивов.
  2. Прием антидепрессантов.
  3. Алкогольное или наркотическое опьянение.
  4. Депрессия.
  5. Плохое самочувствие, обусловленное соматическими заболеваниями.
  6. Утомление (физическое и/или психоэмоциональное).
  7. Боль.
  8. Гинекологические заболевания.
  9. Определенная фаза цикла (у некоторых женщин есть зависимость либидо от фазы цикла).
  10. Страх беременности или заражения инфекциями.
  11. Полное несовпадение партнера с предпочтениями женщины.
  12. Внешние факторы (условия проведения полового акта).

Это вполне объективные причины, которые могут мешать развитию возбуждения не только у женщин, к примеру прием антидепрессантов, боли или плохое самочувствие. Но есть и исключительно женские особенности.

Нередко, начиная принимать контрацептивы, женщина обращает внимание, что ее либидо снижается и не придает этому значения, в то время как без либидо возбуждение формируется с большим трудом. На самом деле снижение либидо на фоне приема контрацептивов — верный знак того, что препарат вам не подошел и его надо менять.

К чисто женским факторам, снижающим возможность нарастания возбуждения, относятся страх беременности и заражения.

Мы рассмотрели объективные факторы, способные снижать возможность развития полноценного возбуждения, и они вполне очевидны. Однако есть и другие причины, которые могут при отсутствии объективных факторов или в сочетании с ними не давать женщине скопить достаточную энергию возбуждения для возникновения оргазма. Назовем их субъективными факторами.

К субъективным факторам стоит отнести все, что блокирует развитие возбуждения в здоровом организме в отсутствие объективных факторов. Другими словами, женщина здорова, не принимает контрацептивы или они подобраны правильно, нормальные отношения с партнером, но все равно половая жизнь чаще всего не приводит к оргазму или оргазм достижим только за счет особой стимуляции клитора.