Добавить в корзинуПозвонить
Найти в Дзене

Архив: My small home tube combo

Эта статья была написана по мотивам предыдущей, после трансформации моей радиолы в комбик. Во времена буйной молодости и активного музицирования:-) меня неоднократно посещала мысль сделать небольшой комбик для игры на гитаре дома; покупать же для этой цели дешевый транзисторный китайский девайс не очень хотелось. Задача была примерно такова: при минимальных затратах выжать максимум из имеющегося подручного материала. Нужен был небольших размеров комбик с clean-звуком и возможностью дополнительного «разогрева» его по входу с выходной мощностью 5-6 ватт. И тут мне попалась на глаза статья Александра Лопата «Переделка радиолы «Урал-114» в гитарный усилитель». Будучи обладателем того самого раритета, я решился на апгрейд: Однако, в финале все оказалось не так уж гладко. Во-первых, ВЧ-пентод 6Ж5П обладает значительным микрофонным эффектом. А, во-вторых, даже при аккуратной сборке согласно схемы, предварительный каскад заметно фонит. В итоге, поэкспериментировав, я решил использовать ор

Эта статья была написана по мотивам предыдущей, после трансформации моей радиолы в комбик.

Во времена буйной молодости и активного музицирования:-) меня неоднократно посещала мысль сделать небольшой комбик для игры на гитаре дома; покупать же для этой цели дешевый транзисторный китайский девайс не очень хотелось. Задача была примерно такова: при минимальных затратах выжать максимум из имеющегося подручного материала. Нужен был небольших размеров комбик с clean-звуком и возможностью дополнительного «разогрева» его по входу с выходной мощностью 5-6 ватт. И тут мне попалась на глаза статья Александра Лопата «Переделка радиолы «Урал-114» в гитарный усилитель». Будучи обладателем того самого раритета, я решился на апгрейд:

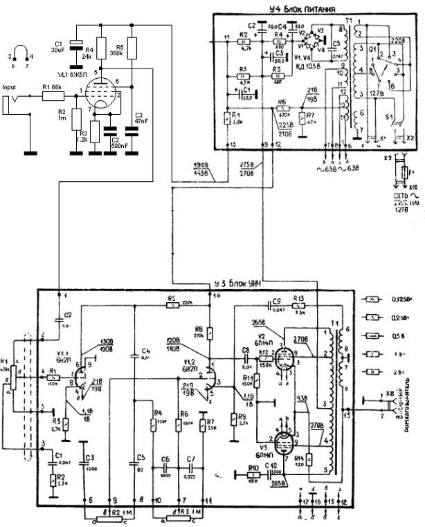
Однако, в финале все оказалось не так уж гладко. Во-первых, ВЧ-пентод 6Ж5П обладает значительным микрофонным эффектом. А, во-вторых, даже при аккуратной сборке согласно схемы, предварительный каскад заметно фонит. В итоге, поэкспериментировав, я решил использовать оригинальную схему усилителя с незначительными доработками, заключавшиеся в следующем: регулятор громкости (1 мОм вместо оригинального 470 кОм) я поставил непосредственно перед усилителем мощности, между сеткой первого триода (вывод 7) и общим проводом включил резистор 1мОм, исключив также из входной схемы конденсатор С2 и тонкомпенсирующую цепочку C1R2; катодный резистор второго триода (R9) зашунтировал конденсатором 0,1 мкФ. Сразу после выпрямителя анодного питания поставил включатель «Stand by» и оставил конденсатор 20 мкФ х 300В, подключенный к резистору блока питания R1 3,9 кОм, а в цепь питания накала ламп включил цепочку из двух резисторов 100 Ом, среднюю её точку присоединив к массе. Также я сделал линейный выход: для этого сразу после конденсатора С8 через резистор 1 МОм я поставил разъем типа «jack». В усилителе мощности между выводами 1 и 5 первичной обмотки выходного трансформатора включил корректирующую цепочку из резистора 2 кОм/2Вт и конденсатора 2200 пФ для подавления нежелательной обратной связи:

-2

Затем я удалил старый сетевой выключатель и все крепежные стойки для него с шасси, а также убрал колодку питания с предохранителем. Из листовой латуни толщиной 0,5 мм изготовил лицевую панель, на которой разместил регуляторы тембра, регулятор громкости (Master), гнездо линейного выхода, входное гнездо, выключатель «Stand by» (МТ-1), выключатель питания (ТП1-2), светодиодный индикатор включения. По краям панели (кроме нижнего) оставил припуск 10 мм и сделал панель в виде коробочки. Крепится лицевая панель к шасси, во-первых, с помощью гаек регуляторов тембра, а, во-вторых, с помощью четырех винтов М3, отверстия в шасси для которых заблаговременно сделал завод-изготовитель (единственное, потребуется нарезать резьбу МЗ в них)

-3

В качестве сетевой вилки использовал вилку от старой советской электробритвы. Удалив из вилки все ненужные внутренности, я разместил там держатель предохранителя и индикатор напряжения в виде миниатюрной неоновой лампочки:

-4

В качестве корпуса я использовал широко распространенную КинАп-овскую колонку (подобные часто встречались в школьных аудиториях). Как упоминалось выше, одной из задач было построение как можно более компактного комбика, посему, планировалась установка усилителя непосредственно внутрь кабинета. Для этого в одной из боковых стенок было выпилено прямоугольное отверстие под лицевую панель усилка, для большей эстетики края его были отделаны пищевой жестью. Крепится усилитель к нижней стенке кабинета с помощью трех винтов М4:

-5

Теперь пару слов о передней и задней стенках. Они выполнены в виде квадратных алюминиевых рамок, на которые спереди закрепляется собственно динамик, а сзади – фанерная крышка (таким образом, получается полностью закрытая колонка). На передней имеются крепления, с помощью которых в оригинале две одноименных колонки на время транспортировки скрепляются вместе. Эти крепления я аккуратно удалил с помощью ножовки по металлу, а затем обработал напильником и наждачкой. Задняя рамка подобной доработки не требует. Из задней фанерной крышки я вырезал среднюю часть, получилась вот такая конструкция:

-6

Ножки я сделал из 4-х сгоревших транзисторов типа КТ825 и им подобных. Корпус комбика и стенки я покрасил быстросохнущей аэрозольной краской:

-7

В качестве излучателя я использовал некогда известный и популярный динамик 4А28. Перед установкой я аккуратно, размочив ацетоном клеевую основу, удалил ВЧ-рупор. На его место клеем «Момент» я приклеил пылезащитный колпачок, извлеченный из того же ВЧ-рупора. После этого динамик стал значительно «песочить».

-8

Итак, что получилось в итоге? Что и заказывал – достаточно компактный и легкий комбо – идеальная штука для дома, особенно когда ощущается хроническая нехватка свободной площади в наших квартирах:-). С виду, может, не совсем изящный, зато достаточно крепкий и работоспособный. Как и предполагал, хорошо подвергается внешнему «подогреву»; лично я пробовал «греть» модернизированным преампом «ТОМАТО» и примочкой «Лель НМ»(в режиме бустера), подключал также свой процессор «ZOOM 606». Во всех случаях аппарат звучал достойно. Может, на максимальной громкости мои тогдашние соседи не стали бы стучать по батарее, но слышимость - на уровне:-).

-9

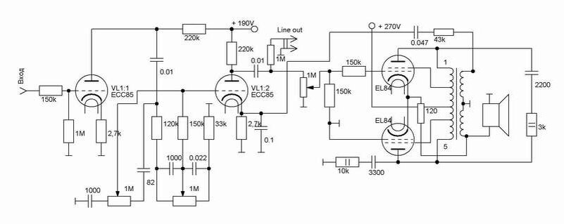
И последнее – касаемо используемых ламп. На выходе я поставил EL84 – они звучат более «зрело» и не дают так много верха, как их русский аналог 6П14П. В качестве предварительной подойдут лампы: 6Н2П, 6Н23П, 6Н1П, ECC85:

-10

Вкратце - о звучании каждой из них в данной схеме:

6Н2П (6Н2П – ЕВ). Её по праву можно назвать «народной» за её широкую распространенность и низкую цену. Обладает большим коэффициентом усиления (около 100), поэтому даже без дополнительного «подогрева» я получал заметный подгруз при интенсивной игре. В целом, звучание 6Н2П я бы охарактеризовал как жирное, напористое, плотное.

6Н23П ВЧ-лампа. Несмотря на это, прекрасно работает и в ЗЧ-каскадах. Коэффициент усиления примерно в два раза меньше, чем у 6Н2П. Соответственно, меньше и способность к перегрузке. Дает ровное и «бархатное» звучание. Если вам нужен именно clean-звук, то эта лампочка для вас.

6Н1П (6Н1П – ЕВ) Усиление и уровень перегруза – примерно такие же, как у 6Н23П. Вместе с тем, её звучание меня не особо впечатлило. Даже затрудняюсь дать ему определение; могу сказать, что оно как-то не очень гармонирует с гитарным звуком. Впрочем, может кому-то и понравится.

ЕСС85 Немецкая лампа. Применялась в схемах пружинных ревербераторов ламповых комбиков «Vermona Regent». По конструкции, внутреннему убранству, и, соответственно, звучанию очень близка к знаменитым ЕСС83 и 12АХ7. Напряжение накала у нее - 6,3 В. Единственный её недостаток – склонность к микрофонному эффекту. Однако в данном варианте он практически отсутствует. Остановился на ней:-).

Ну вот, собственно и всё!

Большое спасибо за идею, советы, материалы, детали и помощь: Александру Лопата, Александру Дутову, Виталию Смаглюку, Алексею Меринову, Стасу Павловскому, Олегу Юрину. Отдельное спасибо соседям - за терпение:-).

2005 год