Найти в Дзене

Архив: Plexi Sound Pedal

Друзья, в рамках рубрики «Архив» представляю вашему вниманию статью моего друга и соратника – Александра Лопата, датируемую 2003-м годом. Все необходимые разрешения – получены, авторские орфография и пунктуация - соблюдены:-). Представляю Вашему вниманию педальку со звуком J.Hendrix-а, A.Young-а, R. Blackmore-а - звуком первых усилителей Marshall, легендарных Plexi (JTM45, 1959 и.т.д). Она предназначена для подключения к ламповому усилителю в качестве грелки. Наилучший звук у этой примочки получается при небольшом подгрузе оконечного каскада усилителя. В примочке применен отлично звучащий двойной триод 6Н23П (странно, почему их практически не используют в гитарном оборудовании?). Причем лампа только усиливает звук, практически не искажая (только при сильной атаке). Так сказать «утепляет» звук, придает ему «ламповую» окраску. Ограничение сигнала осуществляется светодиодами, включенными на выходе второго каскада. Для устранения «песка» и «треска» после ограничителя находится пассивн

Друзья, в рамках рубрики «Архив» представляю вашему вниманию статью моего друга и соратника – Александра Лопата, датируемую 2003-м годом. Все необходимые разрешения – получены, авторские орфография и пунктуация - соблюдены:-).

Представляю Вашему вниманию педальку со звуком J.Hendrix-а, A.Young-а, R. Blackmore-а - звуком первых усилителей Marshall, легендарных Plexi (JTM45, 1959 и.т.д). Она предназначена для подключения к ламповому усилителю в качестве грелки. Наилучший звук у этой примочки получается при небольшом подгрузе оконечного каскада усилителя.

В примочке применен отлично звучащий двойной триод 6Н23П (странно, почему их практически не используют в гитарном оборудовании?). Причем лампа только усиливает звук, практически не искажая (только при сильной атаке). Так сказать «утепляет» звук, придает ему «ламповую» окраску. Ограничение сигнала осуществляется светодиодами, включенными на выходе второго каскада. Для устранения «песка» и «треска» после ограничителя находится пассивный ФНЧ с частотой среза около 2,5 кГц. Педалька имеет всего два регулятора: регулятор усиления (драйва) Gain, и регулятор громкости Volume. Уровень искажения можно также менять ручкой громкости на гитаре, что очень удобно при игре. От темброблоков я отказался, т.к. они портят звук. Вполне достаточно регуляторов тембра усилителя.

Питается педалька напряжением 12 Вольт переменного тока. Накал лампы питается через стабилизатор, выполненный на микросхеме 7805, анодное напряжение снимается с повышающего трансформатора. Его величина на выходе фильтра составляет около 200 Вольт.

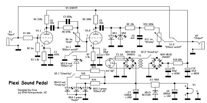
Схема:

Детали и конструкция:

Резисторы МЛТ-0,25, R15 – МЛТ-2; конденсаторы типа К73 (С2, С5 на рабочее напряжение не менее 400 Вольт), в качестве С3 можно применить любой некерамический конденсатор, C6 - я поставил К31-11-3, электролиты – любые импортные с подходящим рабочим напряжением. Ограничительные светодиоды – яркие, прозрачные, красного свечения, диаметром 3 мм. Индикаторные светодиоды – любые двухцветные. Импортный стабилизатор 7805 можно заменить отечественной КРЕН142ЕН5А. Стабилитрон любой на напряжение 1,3–1,4 Вольта. Микросхему стабилизатора необходимо установить на небольшой радиатор. Трансформатор 220/12 Вольт взят от китайского маломощного БП. Переключатель эффекта – DPDT.

Налаживание:

Необходимо подобрать номиналы резисторов R12-R14, в зависимости от типа используемых светодиодов.

Возможно, потребуется подборка конденсатора C6 для получения желаемого тембра ВЧ.