Добавить в корзинуПозвонить
Найти в Дзене

Архив: Tомато & Plexi sound pedal – 2 in 1 или Опыт внутривидового скрещивания

Мой ответ на предыдущую статью:-). Датирован 2005-м годом. Внутривидовое скрещивание – соединение генотипа двух разных особей в пределах одного вида с целью получения нового потомства. (из школьного курса биологии) Эта история берет начало с того момента, когда у меня в цепи усиления и обработки гитарного сигнала появился ламповый девайс – преамп «ТОМАТО». Изначально я использовал его лишь для «утепления» звука своего процессора «Zoom 606». Неизвестно, сколько бы времени все это продолжалось, не найди я в Интернете статью «Plexi Sound Pedal». Автор проекта предлагает нашему вниманию «…педальку со звуком J.Hendrix-а, A.Young-а, R. Blackmore-а - звуком первых усилителей Marshall, легендарных Plexi (JTM45, 1959 и.т.д)…» Визуально я отметил, что схемы Plexi sound pedal (далее PSP) и ТОМАТО схожи друг с другом. Поэтому, исходя из спо

Мой ответ на предыдущую статью:-). Датирован 2005-м годом.

Внутривидовое скрещивание – соединение генотипа

двух разных особей в пределах одного вида

с целью получения нового потомства.

(из школьного курса биологии)

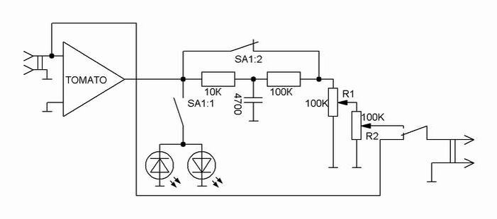
Эта история берет начало с того момента, когда у меня в цепи усиления и обработки гитарного сигнала появился ламповый девайс – преамп «ТОМАТО». Изначально я использовал его лишь для «утепления» звука своего процессора «Zoom 606». Неизвестно, сколько бы времени все это продолжалось, не найди я в Интернете статью «Plexi Sound Pedal». Автор проекта предлагает нашему вниманию «…педальку со звуком J.Hendrix-а, A.Young-а, R. Blackmore-а - звуком первых усилителей Marshall, легендарных Plexi (JTM45, 1959 и.т.д)…» Визуально я отметил, что схемы Plexi sound pedal (далее PSP) и ТОМАТО схожи друг с другом. Поэтому, исходя из спортивного интереса и совершенно не предвидя дальнейших «последствий», я поставил на выход ТОМАТО секцию ограничения сигнала из PSP. Звучание этого «гибрида» мне неожиданно понравилось: я услышал добротный овердрайв. А, поскольку функцию утеплителя с преампа я снимать (пока) не собирался, решил поставить тумблер для отсечки секции перегруза, осуществив таким образом «внутривидовое скрещивание» двух устройств – ТОМАТО и PSP. Получилось «новое потомство», первоначальная схема которого выглядела так:

В качестве светодиодов использовал Тесловские, красного свечения. Резистор R1 – подстроечный, он ограничивает напряжение на выходе преампа до 1,5 Вольт. R2 – регулятор громкости из схемы ТОМАТО. Конструктивное решение:

-2

В качестве коммутатора я использовал малогабаритный тумблер с одной группой переключающихся контактов. На нем же навесным монтажом закрепил все детали секции перегруза. Байпасс соорудил из стандартной DPDT- кнопки:

-3

Таким образом, у девайса появились три режима работы: 1 – собственно режим преампа, 2 – добавление к 1 ограничителя и 3 - напрямую. Недостатком этой схемы было то, что, во-первых, невозможно было оперативно переключаться во время игры между режимами 1 и 2, а, во-вторых, при переключении тумблера наблюдалась большая разница уровней сигналов из-за того, что на Т- фильтре ограничителя происходит падение напряжения по сравнению с сигналом непосредственно с преампа. Этот недостаток был вскоре устранен введением в схему тумблера с двумя группами переключающихся контактов. Соответственно, схема приняла следующий вид:

-4

Теперь подстроечник ограничивает напряжение только на выходе преампа, не влияя на сигнал с Т-фильтра. Благодаря этому, можно выставить одинаковые уровни у режимов 1 и 2. Также я заменил в ограничителе светодиоды на стабилитроны КС147А, вместо лампы 6Н23П поставил 6Н2П-ЕВ, впаял пленочные конденсаторы и… на этом можно было бы остановиться, но не тут-то было:-)! Оставалось решить последнюю проблему: сделать переключение режимов 1 и 2 простым и оперативным. Были идеи поставить вместо тумблера реле, герконы… однако, решение пришло неожиданно и само собой – мне попался на глаза переключатель П2К. Я уже не раз слышал идею об изготовлении футсвича из П2К, только не было повода опробовать её на практике. В итоге, полтора часа «творческих изысканий» вылились в конечный результат:

-5

Собрав все «до кучи» и поиграв на уже полноценной примочке полчасика, я пришел к выводу, что… пора продавать свой «Zoom»:-). (Что в итоге и было сделано, но это уже совсем другая история:-))

Большое спасибо: Игорю Шаеву, Александру Лопата, Александру Дутову.