Добавить в корзинуПозвонить
Найти в Дзене

Малый домашний гитаризм Часть 5: Остатки – сладки.

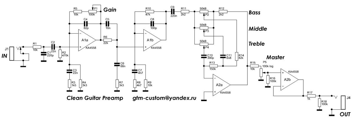
После окончания сборки электронных устройств для моей электрогитары, я решил дать жизнь еще двум проектам, которые «участвовали в конкурсе, но не прошли». Проект №1 - Преамп в кармане. Как я уже рассказывал во второй части своих мемуаров, эта схема претендовала на роль преампа в моем комбике. Я собрал ее в виде отдельного устройства для возможного подключения гитары к оконечному усилителю, дабы получить более-менее сбалансирование звучание. Изменения в схеме: во-первых, я уменьшил сопротивление потнециометра Gain до 50кОм. Преамп изначально задумывался для получения чистого, максимум – слегка подгруженного звука; по мне, выбранного номинала хватает для этого «за глаза». Во-вторых, я установил входной конденсатор на 2200пФ. Дело в том, что с оригинальным значением входной емкости (22Н) преамп нещадно «басит», и регулятор НЧ так и просится в крайнее левое положение. Выбранный номинал возвращает актуальность данной ручки. В-третьих, я установил на выход преампа емкость на 100Н, на этом п

После окончания сборки электронных устройств для моей электрогитары, я решил дать жизнь еще двум проектам, которые «участвовали в конкурсе, но не прошли».

Проект №1 - Преамп в кармане.

Как я уже рассказывал во второй части своих мемуаров, эта схема претендовала на роль преампа в моем комбике. Я собрал ее в виде отдельного устройства для возможного подключения гитары к оконечному усилителю, дабы получить более-менее сбалансирование звучание. Изменения в схеме: во-первых, я уменьшил сопротивление потнециометра Gain до 50кОм. Преамп изначально задумывался для получения чистого, максимум – слегка подгруженного звука; по мне, выбранного номинала хватает для этого «за глаза». Во-вторых, я установил входной конденсатор на 2200пФ. Дело в том, что с оригинальным значением входной емкости (22Н) преамп нещадно «басит», и регулятор НЧ так и просится в крайнее левое положение. Выбранный номинал возвращает актуальность данной ручки. В-третьих, я установил на выход преампа емкость на 100Н, на этом переделки закончились.

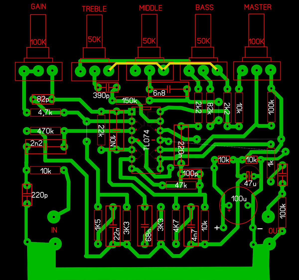
Рисунок печатной платы был найден мной в Интернете и доработан:

-2

Фото готового устройства:

-3

Корпус изготовлен из оцинкованного железа и покрашен краской из баллончика.

Внутреннее убранство:

-4

Что касается звука, то все вполне ожидаемо: микросхемно/транзисторно/прикольно:-).

Проект №2. OC-Drive.

Эта схема претендовала на роль основного эффекта перегруза в моем блоке эффектов. Достаточно популярная педаль, собравшая немало хвалебных отзывов. Материал для сборки – на Universe Zen. Схема:

-5

Мои изменения:

- Исключен режим LP путем установки перемычки вместо переключателя. Как по мне, в режиме LP звук педали становится слишком глухим.

- Доработан регулятор тона. Здесь я пошел двумя путями: одновременно уменьшил емкость С8 до 33Н и увеличил до 20К сопротивление потенциометра. Вкупе это сделало регулятор тона более «полезным» и добавило яркости эффекту при крайнем правом положении ручки.

- Доработан регулятор гейна. При номинале резистора R5 в 18К в положении ручки гейна 10-11 часов на выходе примочки явственно слышится чистый звук. Мое предложение – выбрать номинал R5 в диапазоне 75-220К (в зависимости от выходного сигнала вашей гитары), дабы, при крайнем левом положении регулятора гейна, ощущался едва заметный подгруз. Я остановился на резисторе в 150кОм.

Фото готового устройства. Корпус – все та же оцинкованная жесть:

-6
-7

Вид изнутри:

-8

За неимением 3pdt-кнопки был реализован миллениум-байпасс на 2pdt.

Почти сразу после изготовления я подарил примочку местному начинающему музыканту. Насколько мне известно, устройство пребывает в добром здравии, а новый владелец – в хорошем настроении:-).