Найти в Дзене
Байки про педальки

Electro Harmonix Small Clone (не Bossом единым) (64)

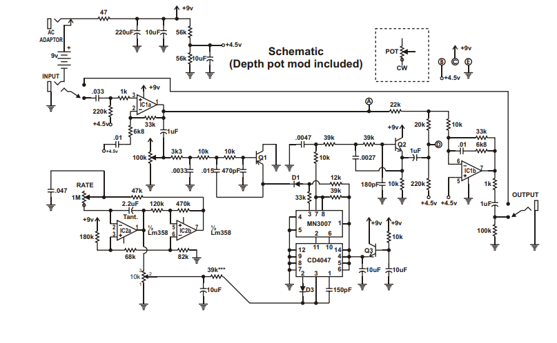
Предыдущая часть Разумеется не только Boss\Roland делал хорусы, были и другие производители. Например MXR, Ibanes и так далее. Но в удивительный мир изготовления гитарных педалей они как-то не дошли. Зато дошёл Electro-Harmonix Small Clone. Схема педали вместе с трассировкой появились на сайте tonepad в начале двухтысячных. В те времена это был один из первых (если не первый) сайт, посвященный изготовлению педалей своими руками. Крупнопланово по схеме педаль мало чем отличалась от рассмотренного ранее Boss CE-2, сохранив в основном всё те же узлы. Фильтр на резисторе и конденсаторах чистит от помех напряжение 9 вольт, делитель напряжения на резисторах формирует опорное 4.5 вольта (оно будет использоваться для операционных усилителей, потому тут просто обычный делитель, без точной подстройки) и конденсатор его фильтрует. Не хватает защиты от перепутанной полярности, но её можно добавить и самому. Входного буфера на транзисторе нет, педаль сразу переходит в блок предыскажений на операцио
Модернизированная схема Small Clone, с регулятором глубины эффекта в виде потенциометра
Модернизированная схема Small Clone, с регулятором глубины эффекта в виде потенциометра

Предыдущая часть

Разумеется не только Boss\Roland делал хорусы, были и другие производители. Например MXR, Ibanes и так далее.

Но в удивительный мир изготовления гитарных педалей они как-то не дошли. Зато дошёл Electro-Harmonix Small Clone.

Схема педали вместе с трассировкой появились на сайте tonepad в начале двухтысячных. В те времена это был один из первых (если не первый) сайт, посвященный изготовлению педалей своими руками. Крупнопланово по схеме педаль мало чем отличалась от рассмотренного ранее Boss CE-2, сохранив в основном всё те же узлы.

-2

Фильтр на резисторе и конденсаторах чистит от помех напряжение 9 вольт, делитель напряжения на резисторах формирует опорное 4.5 вольта (оно будет использоваться для операционных усилителей, потому тут просто обычный делитель, без точной подстройки) и конденсатор его фильтрует. Не хватает защиты от перепутанной полярности, но её можно добавить и самому.

-3

Входного буфера на транзисторе нет, педаль сразу переходит в блок предыскажений на операционном усилителе IC1a (используется обычный 4558) в неинвертирующем включении. Неинвертированное включение использовано для того, чтобы у педали было нормальное входное сопротивление в 220 килоом. После этого происходит разделение сигнала на две части, чистый уходит через резистор 22 килоома.

Блок формирования вибрато начинается с подстроечного резистора на 100 килоом, которым задаётся опорное напряжение для BBD (и заодно для фильтров антиалиасинга)

Затем идёт фильтр анти-алиасинга на PNP транзисторе Q1, потом сигнал поступает в BBD, выходит оттуда с задержкой, поступает на второй фильтр антиалиасинга, выполненный уже на NPN транзисторе Q2, после чего через резистор 20 килоом поступает на блок микширования/de-emphasis на операционном усилителе IC1b в инвертирующем включении.

Можно увидеть, что тут соотношение чистого и вибрато уже задается близкими по номиналу, но не одинаковыми резисторами: 22 килоома для вибрато и 20 килоом для чистого. Потому в итоговом миксе вибрато будет чуть меньше. Впрочем разница невелика.

Что в данном случае может быть принципиально - это из-за отсутствия входного буфера на транзисторе у нас использован неинвертирующий фильтр на входе и инвертирующий на выходе. Так что педаль инвертирует сигнал во включенном виде. И не инвертирует в выключенном. Что ограничивает её применение в параллельных цепях эффектов. Подробности в статье за нумером 28.

Если рассматривать блок LFO

-4

то видно что и он в целом смахивает на боссовский. Тоже устроен на двух половинках стереооперационного усилителя IC2 (используется малопотребляющий LM358), за скорость отвечает потенциометр Rate

В оригинальной педали глубина эффекта регулировалась двухпозиционным переключателем, потому по сути было только два положения. При трассировке схемы переключатель заменили на потенциометр, что позволило расширить возможности по тонкой настройке.

Для BBD не используется специализированная микросхема генератора тактовой частоты, а применена стандартная микросхема CD4047.

Для снижения помех по питанию для BBD и CD4047 применен отдельный стабилизатор питания на транзисторе Q3.

С точки зрения отличий от боссовского CE-2 по звучанию:

  • У SmallClone изначально гораздо больший диапазон регулировки LFO. Если для CE-2 в некоторых случаях возникала мысль сделать мод конденсатора на изменение скорости, то тут (хотя соответствующий конденсатор конечно тоже есть - на 2.2 микрофарада) изначально можно регулировать скорость изменения от очень медленной до чрезвычайно быстрой.
  • Не пробовал вариант с регулировкой глубины переключателем, но при регулировке потенциометром глубина тоже регулируется от совершенно незначительной, настолько что её почти нельзя расслышать, до такого раскачивания, что может вызвать морскую болезнь.

В общем диапазон регулировок перекрывает CE-2 по обоим параметрам. Хотя полезность крайних значений под вопросом. Они уже не особо звучат как музыкальный хорус, скорее как спецэффект. Но иметь их на всякий случай, хоть и обычно не пользоваться - это всё-таки плюс на мой взгляд.

Следующая часть