Добавить в корзинуПозвонить
Найти в Дзене

Эволюция птичьих черепов замедлилась после вымирания динозавров

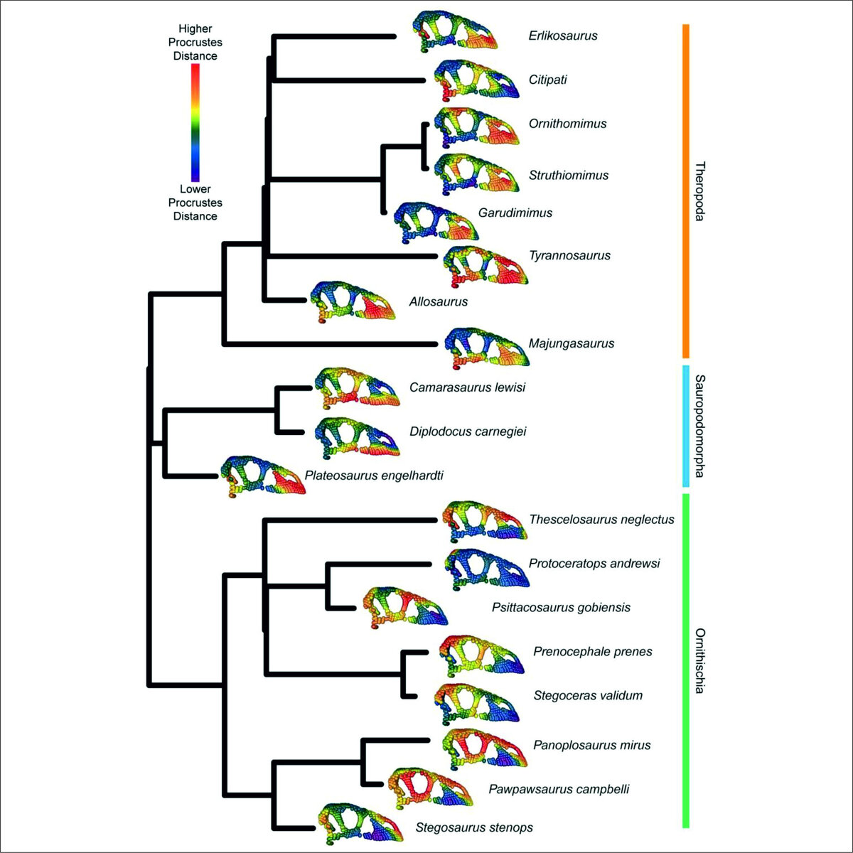
От колибри до эму, современные птицы демонстрируют изумительное многообразие форм и размеров черепов. Обычно считается, что оно стало результатом внезапного ускорения эволюции, последовавшего за массовым вымиранием их нептичьих сородичей в конце мелового периода 66 миллионов лет назад. Однако это не так – согласно новому исследованию Райана Николаса Фелиса из Университетского колледжа Лондона, опубликованному 18 августа 2020 года в журнале PLOS Biology. Фелис и международная команда исследователей провели самое детальное изучение морфологии птичьих черепов и показали, что скорость их эволюции на самом деле замедлилась по сравнению с нептичьими динозаврами. Исследователи использовали трёхмерную геометрическую морфометрию для создания форм 354 живущих и 37 вымерших птичьих и нептичьих динозавров с невероятной детализацией, а также провели филогенетический анализ для прослеживания изменений темпов эволюции после появления первых птиц. Они обнаружили, что все участки черепа у нептичьих ди

От колибри до эму, современные птицы демонстрируют изумительное многообразие форм и размеров черепов. Обычно считается, что оно стало результатом внезапного ускорения эволюции, последовавшего за массовым вымиранием их нептичьих сородичей в конце мелового периода 66 миллионов лет назад. Однако это не так – согласно новому исследованию Райана Николаса Фелиса из Университетского колледжа Лондона, опубликованному 18 августа 2020 года в журнале PLOS Biology. Фелис и международная команда исследователей провели самое детальное изучение морфологии птичьих черепов и показали, что скорость их эволюции на самом деле замедлилась по сравнению с нептичьими динозаврами.

Исследователи использовали трёхмерную геометрическую морфометрию для создания форм 354 живущих и 37 вымерших птичьих и нептичьих динозавров с невероятной детализацией, а также провели филогенетический анализ для прослеживания изменений темпов эволюции после появления первых птиц. Они обнаружили, что все участки черепа у нептичьих динозавров эволюционировали быстрее, чем у птиц, при этом некоторые области показывали стремительное развитие в отдельных направлениях.

Например, у нептичьих динозавров быстрые эволюционные изменения в суставах челюсти были связаны с изменениями в диете, тогда как ускоренная эволюция верхней области черепа зависела от костяных наростов, таких как рога или гребень. У птиц быстрее всего развивался клюв, что авторы обозначили как результат адаптации к различным пищевым ресурсам и стратегиям добычи пищи.

Авторы утверждают, что общий более медленный темп эволюции птиц по сравнению с нептичьими динозаврами ставит под сомнение гипотезу о том, что современное разнообразие птиц является частью адаптивной радиации, последовавшей за массовым вымиранием в конце мелового периода.

Источник.

Редактор Вера Круз, автор блога Обзоры фильмов и книг Веры Круз.