Найти в Дзене
Physics.Math.Code

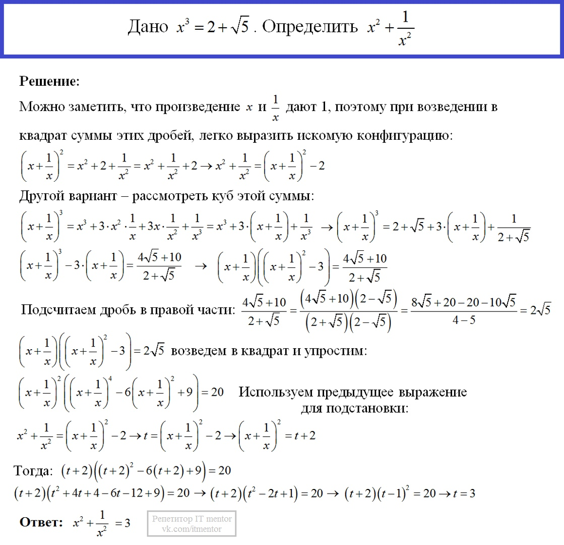
Сложная задача по алгебре для 8-го класса

Задачка по математике для разминки наших подписчиков. Кто решит без использования интернета? Кто предложит наиболее элегантное аналитическое решение? Кто предложит наиболее эффективное по сложности численное решение? Сейчас подумаем как решать такие задачи и чем помогают формулы сокращенного умножения

Задачка по математике для разминки наших подписчиков. Кто решит без использования интернета? Кто предложит наиболее элегантное аналитическое решение? Кто предложит наиболее эффективное по сложности численное решение?

Обсуждение данной задачи у нас в группе

Итак, с чего же начать решение? Кому-то на ум может придти идея, состоящая в том, чтобы вынести кубический корень, найти x, а потом уже подставлять во второе выражение. Но представьте какие выражения с радикалами получатся.

Не кажется ли вам это слишком сложным?

Второй вариант - замоделировать численное решение на компьютере. Но в чем тогда заключается польза? Мыслительного процесса нет. Ну разве что сделать это очень изящно. Есть идеи? Напишите в комментарии :)

А я пока покажу один из способов аналитического решения данной задачи:

-2

Еще больше разборов задач в группе Репетитор IT mentor

Скачать все книги
Еще много полезного и интересного вы сможете найти на наших ресурсах:

Physics.Math.Code в контакте (VK)

Physics.Math.Code в telegram

Physics.Math.Code в YouTube

Репетитор IT mentor в VK

Репетитор IT mentor в Instagram