Добавить в корзинуПозвонить
Найти в Дзене

Ремонт самого распространенного диагностического KKL адаптера

Ремонт самого распространенного «синенького» KKL адаптера. Достался случайно мне шнурок «синенький» KKL, битый. Вот решил отремонтировать. Зачем не знаю, пусть еще один будет, кому ни будь подарю. Тем более ремонтируются они просто :-) Вот вам показываю как легко и не принужденно отремонтировать самый распространенный «синенький» шнурок, может пригодится кому. Немного теории… Шнур-адаптер нужен для согласования интерфейса компьютера (COM порта или USB порта) с диагностическим интерфейсом автомобиля, в пожилых аудях это международный стандарт ISO 9141. Протокол данной шины обеспечивает двунаправленный обмен данными между электронным блоком управления автомобилем и диагностическим тестером. Двунаправленный обмен данными осуществляется по так называемой шине «K–line». Данный интерфейс поддерживает две шины: двунаправленную шину «K–line», обеспечивающую последовательный двунаправленный обмен данными между микроконтроллером и диагностической системой, а также шину «L–line», обеспечивающую п

Ремонт самого распространенного «синенького» KKL адаптера.

Достался случайно мне шнурок «синенький» KKL, битый. Вот решил отремонтировать. Зачем не знаю, пусть еще один будет, кому ни будь подарю. Тем более ремонтируются они просто :-) Вот вам показываю как легко и не принужденно отремонтировать самый распространенный «синенький» шнурок, может пригодится кому.

Немного теории…

Шнур-адаптер нужен для согласования интерфейса компьютера (COM порта или USB порта) с диагностическим интерфейсом автомобиля, в пожилых аудях это международный стандарт ISO 9141. Протокол данной шины обеспечивает двунаправленный обмен данными между электронным блоком управления автомобилем и диагностическим тестером. Двунаправленный обмен данными осуществляется по так называемой шине «K–line». Данный интерфейс поддерживает две шины: двунаправленную шину «K–line», обеспечивающую последовательный двунаправленный обмен данными между микроконтроллером и диагностической системой, а также шину «L–line», обеспечивающую последовательную однонаправленную передачу данных от диагностической системы к микроконтроллеру. При этом во всех случаях, в которых по шине «L–line» не передается информация, её состояние должно соответствовать логической «1» Инициализация адреса шины «L–line» осуществляться по шине «K–line». «L–line» используется в совсем старых Аудях, но так как их уже нет в живых, то ее брать в расчет ее не стоит. Физический уровень реализации вам не интересен, надо только знать что уровни там 0-12.

Что представляет из себя «синенький» адаптер и что у него внутри…

Все диагностические программы пожилых Аудей работают через ком порт, это изначально так пошло, ибо тогда УСБ еще не было. По сему диагностический шнурок содержит в себе два преобразователя уровней сигнала. Из уровня СОМ порта -15 - +15 вольт в обычный TTL сигнал с уровнями 0-5 вольт... Дале из TTL преобразует в уровни ISO 9141, 0-12 вольт… Вот так все просто.

Первый преобразователь обычно собран на микрухе МАХ232, так сказать это в классическом адаптере, который работает с физическим СОМ портом или на микросхеме СН340, это для свежих адаптеров, которые работают по УСБ. Микруха СН340 эмулирует для системы СОМ порт, так как все проги заточены для работы именно по СОМ порту, и выдает она на выходе нужный нам сигнал Rx и Tx с уровнями TTL.

Второй преобразователь, TTL в ISO 9141, в классической схеме собран на четырех транзисторах, далее, для экономии и технологичности, стали использовать всевозможные микрухи с компараторами, логикой и т.д. и в финале перешли на микрухи представляющие готовый ISO 9141 интерфейс, сее самое удобное. Чуть не забыл, самые самый первые адаптеры были вообще с одним преобразователем :-)

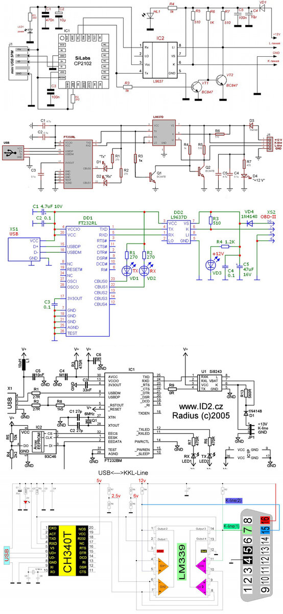
Вот типовые схемы старых адаптеров, для ностальгии так сказать. К стати, эту «историю» пишу по памяти по сему что то упустил и т.д и тп. :-)

А вот схемы современных адаптеров. Пнятно это не полный сборник схем, на мой взгляд самые типовые…

-2

Ну вот, примерное представление есть об том что будем ремонтировать, пора к ремонту приступить.

Вскрываем, смотрим. Это один из самых распространенных адаптеров на НС340 и компараторе LM339…. Стабильный и надежный адаптер, убили его переплюсовкой, «пионеры», со слов бывшего владельца.

К стати, почему то во всех постах-вопросах «какой купить адаптер» все хором советуют брать на микрухе FT232RL или на PL2303, это не так и смысла экономического не имеет. Данные микрухи более навороченные, FT232 вообще программируемая и имеет флешь память на борту :-) Эти микрухи ИЗБЫТОЧНЫ и экономически не выгодные в данных адаптерах, они для других устройств, где нужен ихний функционал. А в этих шнурках нужна всего лишь банальная эмуляция СОМ порта и все, по сему самое оптимальное CN340.

-3

Вот схема нашего пациента :-) Как видите совершенство и надежность в простоте. Если б поставили диодик по входу +12 то вообще не убиваем был бы. Но мы еще проще и надежней его сделаем :-)

-4

Так как нет у меня компаратора LM339 в запасах я его заменю на специализированную микруху интерфейс ISO 9141, называется она L9637d. Очень удобный зверек. Правда стоит дороже, 80 рублей против 11 :-)))

-5

Вот такую схему буду делать.

Вверху схема оригинальная, крестиками перечеркнул что удалить надо. Внизу схема того что будет. Видите как упрощается :-)

-6

Приступим непосредственно к ремонту.

Мне сказали что его переплюсовкой убили. А сее значит что вылетели компораторы, но сее надо проверить.

1. Подключаем адаптер. Порт видится остальное нет…

2. Проверяем осциллографом выход микрухи СН340, все ОК, микруха живая.

3. Перемыкаем вход-выход, Вася видит адаптер :-)

Сее все значит что мои предположение о том что вылетела LM339 верны.

-7

Выпаиваем микруху LM339, пять резисторов. Они нам больше не понадобятся.

-8

Вот так выглядит плата ДО начала доработки.

-9

Дорабатываем вот так.

Красным нарисовал где надо разрезать.

Синим нарисовал где замкнуть, перемычки поставить.

-10

Вот и все. Осталось запаять новую микросхему L9637d. Запаивается со сдвигом на одну лапку.

-11

Подключаем, смотрим сигнал на выходе, на лапке №7 разъема, все ОК.

-12

Подключаем к Васе, тоже все ОК. Идем и проверяем на машине, все ОК.

-13

Ну вот, ремонт закончен, еще 100 лет послужит.

-14

Осталось собрать и положить на полочку.

-15

На этом все, ни гвоздя вам ни жезла :-)

-16