Найти в Дзене

Новые вещества в 35 задаче? ЕГЭ по химии 2020

Твой репетитор по химии 👋
Дорогие читатели, я добралась до разбора 35 задач из ЕГЭ по химии, которые записала по воспоминаниям ребят и опубликовала после экзамена. Больше всего сложностей и неверных решений, на мой взгляд, оказалось у 35 задачи №1 и №2 из списка опубликованных.
Твой репетитор по химии 👋
Твой репетитор по химии 👋
На канале Вы можете найти полезную инфографику, теорию, интересные задачи, тренировочные варианты, разборы задач для подготовки к ЕГЭ по химии. Воспользуйтесь путеводителем по каналу!

Дорогие читатели, я добралась до разбора 35 задач из ЕГЭ по химии, которые записала по воспоминаниям ребят и опубликовала после экзамена. Больше всего сложностей и неверных решений, по моим наблюдениям, оказалось у 35 задачи №1 и №2 из списка опубликованных.

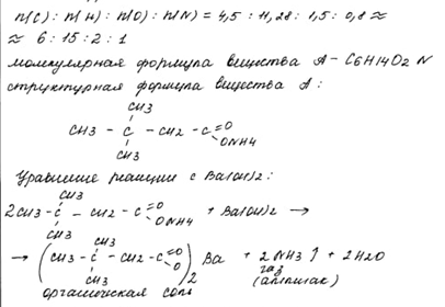
№35 ЕГЭ 2020. Вещество А содержит 54,13% углерода, 11,28% водорода, 24,06% кислорода и 10,53% азота по массе. Известно, что вещество А содержит один четвертичный атом углерода. При нагревании вещества А с гидроксидом бария образуется органическая соль и выделяется газ, молекула которого содержит один атом углерода.
На основании данных условия задачи:
1) проведите необходимые вычисления (указывайте единицы измерения искомых физических величин) и установите молекулярную формулу исходного органического вещества;
2) составьте возможную структурную формулу исходного вещества, которая однозначно отражает порядок связи атомов в его молекуле;
3) напишите уравнение реакции исходного органического вещества с гидроксидом бария (используйте структурные формулы органических веществ).

Я просмотрела сотни отсканированных бланков с детскими работами и в большинстве работ, в которых вообще смогли предложить структурную формулу, встречался только вариант на фото ниже, который конечно верным быть не может. После того как в сети появилось решение этой задачи, многие ребята написали, что вообще такого не видели.

Фрагмент скана работы ЕГЭ по химии 2020
Фрагмент скана работы ЕГЭ по химии 2020

И только благодаря читателям канала удалось узнать, что были дети, которые справились с задачей на максимальный балл.

Фрагмент скана работы ЕГЭ по химии 2020( коэффициент "2" перед формулой 2,2-диметилпропионата метиламмония обрезан)
Фрагмент скана работы ЕГЭ по химии 2020( коэффициент "2" перед формулой 2,2-диметилпропионата метиламмония обрезан)

Почему ребята плохо справились с этой задачей? Проанализировав задания в сборниках и на сайте РЕШУ ЕГЭ, удалось найти лишь несколько заданий с подобными солями карбоновых кислот, намного чаще, и поэтому привычнее, ребятам встречались алкиламмониевые соли неорганических кислот.

Предлагаю Вам подборку заданий с алкиламмониевыми солями карбоновых кислот

№35 ЕГЭ 2020. Органическое вещество содержит 62,75% углерода, 7,19% водорода, 20,91% кислорода и 9,15% азота. В составе органического вещества есть только один атом углерода в sp3-гибридизации. При нагревании исходное вещество реагирует с гидроксидом кальция с образованием органической соли и газа , молекула которого содержит один атом углерода.
На основании данных условия задачи:
1) проведите необходимые вычисления (указывайте единицы измерения искомых физических величин) и установите молекулярную формулу исходного органического вещества;
2) составьте возможную структурную формулу исходного вещества, которая однозначно отражает порядок связи атомов в его молекуле;
3) напишите уравнение реакции исходного органического вещества с гидроксидом кальция (используйте структурные формулы органических веществ).
Подписывайтесь на канал, оставляйте комментарии, ставьте оценки - это важно для развития канала.
Подписывайтесь на канал, оставляйте комментарии, ставьте оценки - это важно для развития канала.
№35 С. Широкопояс Органическое вещество содержит 39,56% углерода; 35,16% кислорода и 15,38% азота. Известно, что данное вещество образуется при взаимодействии уксусной кислоты с амином.
На основании данных условия задачи:
1) проведите необходимые вычисления (указывайте единицы измерения искомых физических величин) и установите молекулярную формулу исходного органического вещества;
2) составьте возможную структурную формулу исходного вещества, которая однозначно отражает порядок связи атомов в его молекуле;
3) напишите уравнение реакции искомого органического вещества из уксусной кислоты и амина (используйте структурные формулы органических веществ).
№35
№35
№33
№33
С сайта: http://www.yoursystemeducation.com/
С сайта: http://www.yoursystemeducation.com/

Надеюсь эти материалы будут для Вас полезны.

Твой репетитор по химии 👋 Намёткина Светлана Александровна