Найти в Дзене
oldfiz.ru

Задача 7.71. Решебник "Сборника задач по медицинской и биологической физике" Ремизова А.Н. 2001 г.

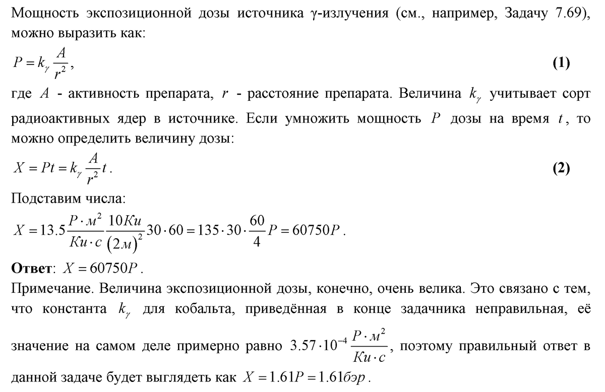
Какую экспозиционную дозу создаёт препарат радиоактивного кобальта с активностью 10 Ки за 30 мин на расстоянии 2 м? // Ремизов А.Н., Максина А.Г. "Сборник задач по медицинской и биологической физике", 2001 г. https://bookmix.ru/bookprice.phtml?id=84492
Какую экспозиционную дозу создаёт препарат радиоактивного кобальта с активностью 10 Ки за 30 мин на расстоянии 2 м? // Ремизов А.Н., Максина А.Г. "Сборник задач по медицинской и биологической физике", 2001 г. https://bookmix.ru/bookprice.phtml?id=84492
-2