Добавить в корзинуПозвонить
Найти в Дзене
Electronics Update

Почему отказывают транзисторы IGBT и как проходит тестирование изоляции в системе

Существует три основные причины отказа IGBT, которые могут спровоцировать появление высокого напряжения на оптической развязке и вызвать разрушение изоляционного барьера:
Десатурация (выход из насыщения) IGBT
Скачок напряжения коллектор-эмиттер
(VCE)
Оглавление

Существует три основные причины отказа IGBT, которые могут спровоцировать появление высокого напряжения на оптической развязке и вызвать разрушение изоляционного барьера:

  1. Десатурация (выход из насыщения) IGBT
  2. Скачок напряжения коллектор-эмиттер

(VCE)

3. Ложное отпирание транзистора из-за наличия емкости Миллера в структуре IGBT

Возможные причины отказов и методы тестирования приведены в таблице 1.

Режимы отказа IGBT и методы тестирования
Режимы отказа IGBT и методы тестирования

Как видно из таблицы 1, драйвер затвора ACPL-337J от BRoadcom имеет защитные функции для предотвращения возможных последствий при отказе IGBT:

функция обнаружения падения напряжения насыщения (DESAT)
плавное отключение транзистора (Soft shutdown)
функция активного подавления эффекта Миллера

При проведении тестирования на воздействие отказа IGBT на изоляционный барьер драйвера данные функции будут отключены.

Тестирование проводится в три этапа:

  • тест IGBT на короткое замыкание с отключенной функцией DESAT
  • повторный тест на короткое замыкание с включенной функцией DESAT
  • выброс тока с IGBT в оптическую развязку

Тест IGBT на короткое замыкание

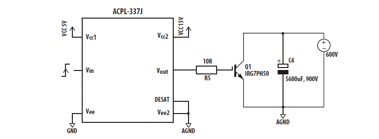
При проведении теста на короткое замыкание для управления затвором IGBT на 1200 В/150 А использовался драйвер ACPL-337J, который обеспечивает гальваническую развязку между высоковольтной и логической частями схемы и был запитан от однополярного 15-В источника питания.

Между коллектором и эмиттером IGBT был подключен конденсатор на 5600 мкФ для создания короткого замыкания при включении питания, а сама цепь запитана от источника 600 В.

Вывод DESAT драйвера ACPL-337J был подключен на «землю» для отсоединения соответствующей функции защиты и предотвращения автоматического отключения IGBT во время короткого замыкания.

Схема подключения драйвера ACPL-337J к IGBT приведена на рис. 2, в схеме отсутствует ограничительный диод.

Схема подключения драйвера затвора к IGBT для проведения теста на короткое замыкание
Схема подключения драйвера затвора к IGBT для проведения теста на короткое замыкание

При возникновении короткого замыкания ток эмиттера (IE) составил 7 кА, транзистор не вошел в режим насыщения (VCE) и напряжение затвор-эмиттер (VGE) значительно возросло (рис. 3), в результате чего произошел перегрев и взрыв компонента.

Напряжение затвор-эмиттер также было приложено к изоляционному барьеру ACPL-337J.

Замер тока и напряжения IGBT при проведении теста на короткое замыкание
Замер тока и напряжения IGBT при проведении теста на короткое замыкание

Несмотря на то что корпус ACPL-337J не был подвержен негативным воздействиям за исключением ожогов, полученных в результате взрыва IGBT (рис. 4), многие второстепенные компоненты платы драйвера затвора были повреждены и она утратила работоспособность (рис. 5).

Разрушение IGBT после теста на короткое замыкание
Разрушение IGBT после теста на короткое замыкание

До проведения теста на короткое замыкание
До проведения теста на короткое замыкание
После проведения теста
После проведения теста

После проведения теста на короткое замыкание драйвер затвора ACPL-337J дополнительно прошел электрические испытания на частичный разряд (1,88 кВ(RMS)/с) и воздействие высокого напряжения (6,2 кВ(RMS)/с) для определения степени повреждения изоляционного барьера.

Затем был проведен визуальный осмотр внутренней и наружной части компонента (рис. 6). Визуальный осмотр полиимидной пленки не выявил повреждений, а изоляция осталась неповрежденной, что свидетельствует об успешном прохождении теста.

Полиимидная пленка оптрона после проведения теста
на короткое замыкание
Полиимидная пленка оптрона после проведения теста на короткое замыкание

Повторный тест IGBT на короткое замыкание с включенным DESAT

Схема подключения драйвера ACPL-337J к IGBT для проведения данного теста имеет такой же вид, как и в предыдущем испытании, за исключением того, что вывод DESAT драйвера не был замкнут на «землю», а оставался в плавающем положении (функция обнаружения падения напряжения насыщения активирована) (рис. 7).

ACPL-337J будет отключать IGBT при возникновении короткого замыкания в течение 1 мкс. Потребуется 10–20 циклов тестирования с периодом около 2 с, чтобы спровоцировать выброс напряжения коллектор-эмиттер (VCE) и вызвать повреждения IGBT.

После проведения испытания драйвер ACPL-337J также прошел тест на частичный разряд (1,88кВ(RMS)/с) и воздействие высокого напряжения (6,2 кВ(RMS)/с).

Схема подключения драйвера затвора к IGBT для проведения повторного теста на короткое замыкание
Схема подключения драйвера затвора к IGBT для проведения повторного теста на короткое замыкание

Плата драйвера затвора утратила работоспособность из-за повреждения второстепенных компонентов, однако визуальный осмотр снова не выявил повреждений полиимидной пленки, что свидетельствует о том, что изоляция осталась неповрежденной (рис. 8).

Полиимидная пленка оптрона после проведения повторного теста на
короткое замыкание
Полиимидная пленка оптрона после проведения повторного теста на короткое замыкание

Выброс тока с IGBT в оптическую развязку

В данном тесте на выход драйвера затвора ACPL-337J был подан ток с эмиттера IGBT. Транзистор запущен импульсом 15 В, на входе драйвера затвора поддерживался высокий логический сигнал, а к коллектору IGBT был подключен конденсатор на 5600 мкФ при напряжении шины 600 В (рис. 9).

Схема подключения драйвера затвора к IGBT для проведения теста на воздействие постоянного тока на оптическую развязку
Схема подключения драйвера затвора к IGBT для проведения теста на воздействие постоянного тока на оптическую развязку

В момент возникновения на затворе IGBT напряжения 15 В подключенный осциллограф зафиксировал скачок тока на эмиттере величиной около 700 А. Данный тест является наиболее разрушительным, поскольку ток напрямую втекал в вывод драйвера затвора, вызывая серьезные повреждения платы.

Скачок тока на эмиттере в момент включения транзистора
Скачок тока на эмиттере в момент включения транзистора

После проведения испытания драйвер ACPL-337J прошел тест на частичный разряд (1,88 кВ(RMS)/с) и воздействие высокого напряжения (6,2 кВ(RMS)/с). Визуальный осмотр полиимидной пленки так же, как и в предыдущих испытаниях, не выявил повреждений (рис. 11).

Полиимидная пленка ACPL-337J после проведения теста на воздействие постоянного тока высокого значения
Полиимидная пленка ACPL-337J после проведения теста на воздействие постоянного тока высокого значения

Заключение

Полиимидная пленка и изоляционный барьер драйверов затвора с оптической развязкой от Broadcom доказали свою надежность даже при высоких нагрузках, вызванных отказом подключенного IGBT (короткое замыкание с включенным и отключенным DESAT, выброс тока высокого значения в оптическую развязку).

Несмотря на то что платы драйвера затвора в результате испытаний вышли из строя, сами драйверы успешно прошли испытания на частичный разряд и воздействие высокого напряжения, а значит, сохранили должный уровень изоляции.

Результаты испытаний приведены в таблице 2.

Результаты испытаний
Результаты испытаний

Источник статьи
Gate Drive Optocoupler Provides Robust Insulation in IGBT Destructive Tests from Broadcom

Если у вас остались вопросы, то вы можете
написать нам в личные сообщения или оставить комментарий.

Новые оптроны и функции изоляторов мы представили на вебинаре по оптронам.
Смотреть запись вебинара