Добавить в корзинуПозвонить
Найти в Дзене
Выбираю Маузер

MAX17760 - понижающий DC/DC преобразователь от Maxim

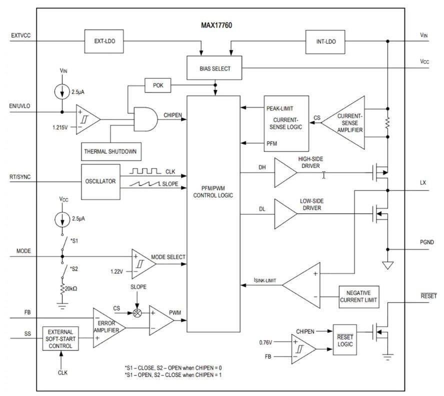
На склад компании Mouser поступил понижающий преобразователь постоянного тока в постоянный ток MAX17760. Изделие является высокоэффективным высоковольтным синхронным понижающим преобразователем постоянного тока со встроенными полевыми МОП-транзистором, работающим в диапазоне входного напряжения от 4,5 до 76 В. Устройство может выдавать ток до 300 мА. Выходное напряжение регулируется и составляет от 0,8 В до 88% величины входного напряжения (VIN). Встроенная компенсация контура управления устраняет необходимость во внешних компонентах. MAX17760 имеет архитектуру управления в режиме максимального тока. Устройство может работать в схемах управления с принудительной широтно-импульсной модуляцией (ШИМ) или частотно-импульсной модуляцией (ЧИМ). Режим принудительной ШИМ обеспечивает работу с постоянной частотой при всех нагрузках для применений, чувствительных к частоте, а режим ЧИМ обеспечивает превосходную эффективность при малой нагрузке за счет пропуска импульсов. Устройство включает в

На склад компании Mouser поступил понижающий преобразователь постоянного тока в постоянный ток MAX17760. Изделие является высокоэффективным высоковольтным синхронным понижающим преобразователем постоянного тока со встроенными полевыми МОП-транзистором, работающим в диапазоне входного напряжения от 4,5 до 76 В. Устройство может выдавать ток до 300 мА. Выходное напряжение регулируется и составляет от 0,8 В до 88% величины входного напряжения (VIN). Встроенная компенсация контура управления устраняет необходимость во внешних компонентах. MAX17760 имеет архитектуру управления в режиме максимального тока. Устройство может работать в схемах управления с принудительной широтно-импульсной модуляцией (ШИМ) или частотно-импульсной модуляцией (ЧИМ). Режим принудительной ШИМ обеспечивает работу с постоянной частотой при всех нагрузках для применений, чувствительных к частоте, а режим ЧИМ обеспечивает превосходную эффективность при малой нагрузке за счет пропуска импульсов. Устройство включает в себя монитор выходного напряжения с активным и низким сбросом через открытый сток, регулируемую блокировку минимального входного напряжения (EN / UVLO) и программируемый плавный пуск. Точность регулирования напряжения обратной связи в диапазоне -40°... +125° C составляет +1,6...-1,7%. MAX17760 выпускается в компактном 12-контактном (3 мм x 3 мм) корпусе TDFN.

Характеристики

- Отсутствие обвязки понижает общую стоимость

- Синхронная работа без барьера Шоттки

- Встроенная внутренняя компенсация

- Компактная компоновка

- Уменьшает номенклатуру регуляторов DC-DC в изделии

- Широкий вход от 4,5 В до 76 В

- Регулируемый выходной диапазон от 0,8 В до 88% от VIN

- Выходной ток до 300 мА

- Программируемая частота переключения 200 кГц, 300 кГц, 400 кГц и 600 кГц с внешней синхронизацией часов

- Снижает рассеиваемую мощность

- Пиковый КПД - 93%

- Режим PFM обеспечивает повышенную эффективность при малой нагрузке

- Загрузочный ввод EXTVCC для повышения эффективности

- Ток отключения 5 мкА

- Надежно работает в неблагоприятных промышленных условиях

- Встроенная защита от перегрузки в режиме икоты

- Программируемый плавный пуск и включение питания с предварительным смещением

- Встроенный контроль выходного напряжения с активным низким сбросом RESET

- Программируемый порог EN / UVLO

- Защита от перегрева

- Соответствует CISPR 22, класс B

- Широкий диапазон рабочих температур окружающей среды от -40 ° C до + 125 ° C / диапазон температур перехода от -40 ° C до + 150 ° C

Области применения

- Питание промышленных систем управления

- Точечные нагрузки общего применения

- Управление распределенным питанием

- Источники питания базовых станций

-Высоковольтные одноплатные системы

Карточка на сайте Mouser

Оригинал новости

Datasheet

Стоимость предлагаемых изделий можно посмотреть на русской версии сайта Mouser

Эти и иные изделия со склада Mouser доступны по ценам указанным на русской версии сайта Mouser.

Заказать эти же и иные изделия со склада Mouser со скидкой можно воспользовавшись формой ниже