Найти в Дзене
HamRadio

Источник симметричного напряжения питания

Всех приветствую. У многих из радиолюбителей всегда имеется хороший лабораторный блок питания, но у него есть один серьезный недостаток — он асимметричен. Это сразу скажу, что не у всех есть лабораторные блоки с двухполярным или симметричным напряжением, как кому удобно. Если требуется симметричное напряжение питания (что, к сожалению, довольно распространенный случай), нам понадобится второй источник питания. Именно схемы с операционными усилителями часто требуют симметричного напряжения питания с меньшим потреблением тока. Простое приспособление, описанное в этой статье, создает симметричное выходное напряжение при подключении к несимметричному источнику питания. Это устраняет необходимость во втором источнике питания, и работа становится намного проще. Схема устройства для получения симметричного питающего напряжения из несимметричного представлена на рисунке. Весь смысл основан на резистивном делителе R1, R2, который вдвое уменьшает выходное напряжение источника питания. Поскол

Всех приветствую. У многих из радиолюбителей всегда имеется хороший лабораторный блок питания, но у него есть один серьезный недостаток — он асимметричен. Это сразу скажу, что не у всех есть лабораторные блоки с двухполярным или симметричным напряжением, как кому удобно. Если требуется симметричное напряжение питания (что, к сожалению, довольно распространенный случай), нам понадобится второй источник питания.

Именно схемы с операционными усилителями часто требуют симметричного напряжения питания с меньшим потреблением тока. Простое приспособление, описанное в этой статье, создает симметричное выходное напряжение при подключении к несимметричному источнику питания. Это устраняет необходимость во втором источнике питания, и работа становится намного проще.

Схема устройства для получения симметричного питающего напряжения из несимметричного представлена на рисунке.

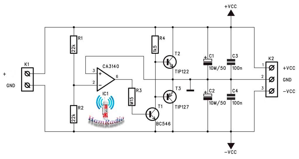
Принципиальная схема источника
Принципиальная схема источника

Весь смысл основан на резистивном делителе R1, R2, который вдвое уменьшает выходное напряжение источника питания. Поскольку искусственная точка, созданная таким образом, за делителем подключен операционный усилитель IC1, который через транзистор T1 запускает в работу комплементарную пару оконечных транзисторов T2 и T3.

Транзисторы работают в чистом классе B, то есть без тока покоя. Обратная связь, поступающая от выхода источника к операционному усилителю (обратите внимание на полярность, даже если это отрицательная обратная связь, благодаря инвертору T1 она подается на не инвертирующий вход IC1).

Относительно мощные оконечные транзисторы (TIP122 / TIP127) гарантируют достаточную нагрузочную способность цепи. Если потребление тока симметрично, через транзисторы протекает минимальный ток. Блок питания выполнен на двухсторонней печатной плате размерами 35,6х48,3 мм. Расположение компонентов на печатной плате показано на рисунке.

Расположение компонентов
Расположение компонентов

Печатная плата верх
Печатная плата верх

Печатная плата низ
Печатная плата низ

Входы и выходы выполнены с помощью винтовой клеммной колодки на печатной плате. Силовые транзисторы размещены на небольших радиаторах, поскольку, как уже было сказано, при примерно симметричной нагрузке потери мощности минимальны.

Описываемое устройство решает проблему замены блока питания на симметричный с сохранением всех свойств (пульсации питающего напряжения, внутреннего сопротивления блока питания и т. д.). Так что для проведения проверок и настройки маломощных устройств, эта схема может быть выходом из положения.

-5