Найти в Дзене
oldfiz.ru

Задача 7.68. Решебник "Сборника задач по медицинской и биологической физике" Ремизова А.Н. 2001 г.

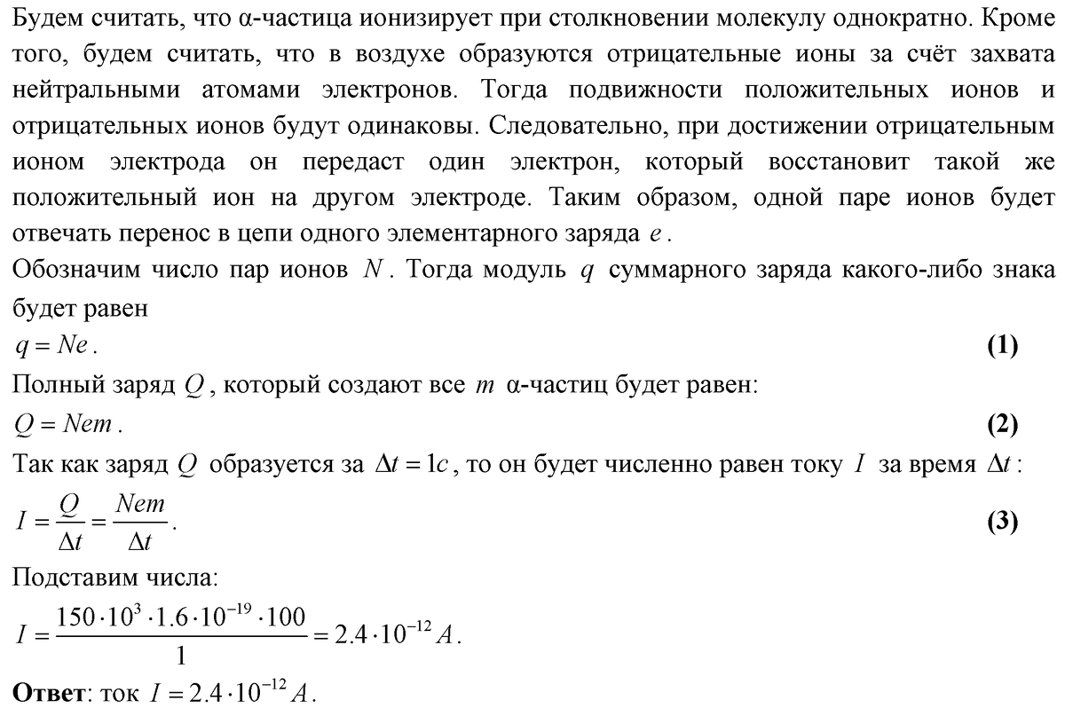
Одна α-частица создаёт в воздухе около 150 тысяч пар ионов. Найдите ионизационный ток, создаваемый препаратом, который испускает 100 α-частиц в 1 с. // Ремизов А.Н., Максина А.Г. "Сборник задач по медицинской и биологической физике", 2001 г. https://bookmix.ru/bookprice.phtml?id=84492
Одна α-частица создаёт в воздухе около 150 тысяч пар ионов. Найдите ионизационный ток, создаваемый препаратом, который испускает 100 α-частиц в 1 с. // Ремизов А.Н., Максина А.Г. "Сборник задач по медицинской и биологической физике", 2001 г. https://bookmix.ru/bookprice.phtml?id=84492
-2