Добавить в корзинуПозвонить
Найти в Дзене

5 мифов о ЕГЭ

Сегодня хочу рассказать о том, что пишут в интернете но, по сути своей, правдой не является.
В качестве примера возьмем ЕГЭ по профильной математике. Поехали.
1. ЕГЭ дает равные возможности ученикам поступить в вузы
Это разумеется не так. Тот экзамен, который проходил в это году в июле правильно называть ГЭ (экзамен давно уже перестал быть ЕДИНЫМ). Даже несмотря, на то что почти в любой школе ст
Оглавление

Сегодня хочу рассказать о том, что пишут в интернете, но по сути своей правдой не является на примере ЕГЭ по профильной математике. Поехали.

1. ЕГЭ дает равные возможности ученикам поступить в вузы

Это разумеется не так. Тот экзамен, который проходил в это году в июле правильно называть ГЭ (экзамен давно уже перестал быть ЕДИНЫМ). Даже несмотря, на то что почти в любой школе страны есть интернет, есть масса наработок и тестовых заданий и разборов, многое зависит от учителей и преподавателей, а также все-таки финансовых возможностей родителей, поэтому у ребят из небольших городов шансов сдать ЕГЭ и поступить в престижные вузы страны меньше, чем у ребят из столиц, которые по нескольку лет готовятся с репетиторами, ходят на курсы, учатся в профильных школах и классах.

Условия для подготовки у всех ребят отличаются очень сильно, поэтому ЕГЭ - это просто ГЭ (государственный экзамен, а не то что Вы подумали).

2. На ЕГЭ олимпиадные задачи

Об этом говорят те, кто понятия не имеет об уровне и сложности олимпиадных задач.

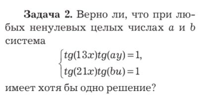
Вот одна из простейших Олимпиадных задач 2019 года:

это задача на числа Фибоначчи и Диофантовы уравнения, а не на тригонометрию
это задача на числа Фибоначчи и Диофантовы уравнения, а не на тригонометрию

Разумеется таких задач в ЕГЭ быть не должно и не будет. А вот задач на понимание предмета в ЕГЭ явно не хватает.

Например таких. Тут и про длины и про площади и про производные
Например таких. Тут и про длины и про площади и про производные

3. На ЕГЭ задачи не из школьной программы

Все задачи из школьной программы для средней школы, не для математической.

Задачи 1-12 (простейшие задачи, которые при должном умении решаются устно). Примерно так.

Или так. Решал вчера на онлайн уроке.
Или так. Решал вчера на онлайн уроке.

13. Тригонометрия (при чем с каждым годом все проще) - решается учениками минут за 10. Нужно знать лишь тонкости оформления.

14. Стереометрия вот учебник (причем достаточно знать главы 4-5)

15. Берем учебник (открываем страничку 359 - решение неравенств)

16. Планиметрия. Учебник.

17. Экономическая задача - по сути обычная текстовая задача на составление уравнения. А иногда и уравнение составлять не нужно, просто несколько арифметических действий.

18. Параметры. В школьных учебниках - эти задачи есть, но лучше использовать пособие для поступающих в вузы, а еще лучше варианты и задания предыдущих лет. Идея решения одна и та же:

  • нарисовали кривые
  • ограничили область определения
  • посчитали точки пересечения в зависимости от параметра
  • пишем ответ

19. Задача на целые числа. По сути надо знать арифметические операции, признаки делимости, алгоритм Евклида, свойства прогрессий, уметь решать линейные уравнения в целых числах. Да пожалуй и всё. Многие считают пункт а) в 19ой задаче - самым простым во второй части.

4. Подготовится к ЕГЭ без репетиторов не реально

Выше я писал, что школьники, которые занимаются у репетитора, находятся в более выигрышном положении по сравнению с другими учениками, и это так есть. Но хорошо подготовиться к ЕГЭ можно и без репетитора. Сейчас достаточно ресурсов, чтобы самостоятельно научится решать задачи из вариантов ЕГЭ. Структура и задачи ЕГЭ с 2017 года практически меняются. Поэтому осилить 7 тем (см. выше) вполне реально и самостоятельно (про задачи 1-12 я не говорю, это вопрос практики). Всем тем кто готовится к профильному ЕГЭ по математике самостоятельно, мы готовы бесплатно оказать помощь и поддержку, как в проверке знаний и тестировании, так и в рекомендациях по подготовке и учебных материалах, созданных специально для подготовке ЕГЭ.

5. Учителя не готовят (плохо готовят) к ЕГЭ

Должны или нет учителя готовить к ЕГЭ, для меня вопрос открыт, поскольку:

  • В трудовом договоре нигде не прописано, что подготовка к ЕГЭ обязанность учителя.
  • В программе нет выделенных часов на подготовку к ЕГЭ. К 11-му классу необходимо изучить 70 тем, на каждую из которых потребуется от 4 до 10 уроков. При том, всё, что было в 8-9 классах забывается, и нужно повторять заново.
  • Результаты ЕГЭ никак не влияют на работу преподавателя. За 100-бальников может и выплатят премию, и то не всем и не всегда.
  • Не всем в классе нужна подготовка к ЕГЭ. Кому-то нужно обязательно 100 баллов, а кому-то достаточно 60.
  • Многие учителя, чтобы прокормить свои семьи работают на 2-3 ставки и у них не будет времени, сил и желания проводить дополнительные занятия. Почему-то про отдых и семьи учителей у нас думают крайне редко. А еще проверка тетрадей, классное руководство, отчеты и т.д.
  • Учителя недостаточно материал. К сожалению, большинство учителей не могут не только объяснить, но и сами решить некоторые задачи профильного ЕГЭ.
  • Если ЕГЭ не нужен ученикам, то зачем ЕГЭ нужен учителям.
  • Ниже список тем, которые должен рассказать учитель в 11м классе

Но есть и хорошие новости.

Большинство коллег-учителей, как и я, всегда помогают своим ученикам подготовится к экзаменам, вместе с ними радуются успехам и переживают неудачи. Очень бы хотелось, чтобы таких учителей было как можно больше.

Спасибо всем, что дочитали до конца.