Добавить в корзинуПозвонить
Найти в Дзене
Роберт

Кнопка старт своими руками. Запуск двигателя в одно касание

Как сделать своими руками кнопку старт двигателя на базе микроконтроллера Attiny2313 стоимостью всего 1$. Работа предполагает много беготни и езды по городу и постоянный круговорот ключей по карманам и рукам очень надоедает. Также иногда приходится возвращаться за забытыми ключами. И решился повторить кнопку Старт/Стоп по схемам найденным на просторах интернета. Но как и всегда что то там не досказано, не додумано и контроллер через чур запасливый. Пришлось делать с нуля. Контроллер выбрал самый дешевый Attiny2313 — около 1$. Блок работает следующим образом: 1. После снятия автомобиля с охраны на блок через реле поступает питание (опционально, если есть выход с сигнализации для управления внешней нагрузкой, либо использовать вывод управляющий центральным замком). В дальнейшем дополнится RFID идентификация. 2. Затем поочередно RGB диод (кнопка со встроенным диодом) загорится синим, красным и зеленым цветом по 1 секунде на каждый цвет (возможно добавить звуковое подтверждение). Блок гото
Оглавление

Как сделать своими руками кнопку старт двигателя на базе микроконтроллера Attiny2313 стоимостью всего 1$.

Работа предполагает много беготни и езды по городу и постоянный круговорот ключей по карманам и рукам очень надоедает. Также иногда приходится возвращаться за забытыми ключами.

И решился повторить кнопку Старт/Стоп по схемам найденным на просторах интернета. Но как и всегда что то там не досказано, не додумано и контроллер через чур запасливый. Пришлось делать с нуля.

-2

Контроллер выбрал самый дешевый Attiny2313 — около 1$.

Блок работает следующим образом:

1. После снятия автомобиля с охраны на блок через реле поступает питание (опционально, если есть выход с сигнализации для управления внешней нагрузкой, либо использовать вывод управляющий центральным замком). В дальнейшем дополнится RFID идентификация.

2. Затем поочередно RGB диод (кнопка со встроенным диодом) загорится синим, красным и зеленым цветом по 1 секунде на каждый цвет (возможно добавить звуковое подтверждение). Блок готов к работе.

3. Кратковременное нажатие на кнопку включит (выключит) реле ACC, загорится синий цвет диода.

4. Длинное нажатие на кнопку включит (выключит) реле ACC и реле зажигания, загорится синий и красный диод (при RGB — фиолетово-белый цвет).

5. Длинное нажатие на кнопку при нажатой педали Тормоза включит реле ACC, реле зажигания и включит реле стартера. После запуска двигателя контроллер мониторит давление масла, как только появится давление масла — реле стартера отключается, автомобиль завелся, включится зеленый цвет диода.

Контролировать по давлению масла не идеальный вариант, т.к. летом и зимой по разному будет откликаться, в будущем будем мониторить по данным с тахометра. Повторное длинное нажатие на кнопку при нажатой педали Тормоза выключит все реле — автомобиль выключен. Можно ставить на сигнализацию.

6. Если в процессе езды автомобиль заглохнет, или мы его заставим. Контроллер отработает отсутствие давления масла и вернется в исходное состояние (аналогично выключению кнопкой).

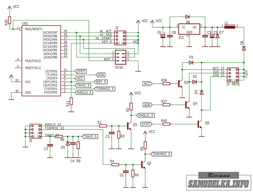
Схема собрана на схеме, на которой размещены все детали кроме кнопки (с подсветкой) и реле.

-3

Варианты сборки:

-4
-5
-6

Спасибо за прочтение!