Добавить в корзинуПозвонить
Найти в Дзене
СК "ГАЛЕРЕЯ"

СТРОИМ ДОМ. КОММУНИКАЦИИ.

Прежде чем приступить к внутренним отделочным работам, необходимо провести все коммуникации — электричество, отопление, водоснабжение и водоотведение. КОНДИЦИОНИРОВАНИЕ В нашем климате, где 4, а то и все 5 месяцев в году можно смело рассчитывать на дневные температуры под +40 градусов, вопрос установки кондиционера или сплит-системы в доме, наверное, даже не обсуждается. Но продумать, где будут установлены системы охлаждения, необходимо заранее — даже до того, как будет прокладываться электропроводка. Объясняем почему.
Редким эстетам нравятся массивные провода и трубы от кондиционера, даже спрятанные в короба. Чтобы из-за элементарной непредусмотрительности не пришлось портить штукатурку, трассы под кондиционирование заранее штробятся и все коммуникации закладываются в стены. Кроме того, установка сплит-системы значительно увеличивает нагрузку на электрическую сеть, что нужно учитывать при монтаже электропроводки.
Конечно, встречаются проекты, которые предусматривают прокладку сетев
Оглавление

Прежде чем приступить к внутренним отделочным работам, необходимо провести все коммуникации — электричество, отопление, водоснабжение и водоотведение.

КОНДИЦИОНИРОВАНИЕ

Кондиционирование в частном доме
Кондиционирование в частном доме

В нашем климате, где 4, а то и все 5 месяцев в году можно смело рассчитывать на дневные температуры под +40 градусов, вопрос установки кондиционера или сплит-системы в доме, наверное, даже не обсуждается. Но продумать, где будут установлены системы охлаждения, необходимо заранее — даже до того, как будет прокладываться электропроводка. Объясняем почему.

Редким эстетам нравятся массивные провода и трубы от кондиционера, даже спрятанные в короба. Чтобы из-за элементарной непредусмотрительности не пришлось портить штукатурку, трассы под кондиционирование заранее штробятся и все коммуникации закладываются в стены. Кроме того, установка сплит-системы значительно увеличивает нагрузку на электрическую сеть, что нужно учитывать при монтаже электропроводки.

Конечно, встречаются проекты, которые предусматривают прокладку сетевых трасс в процессе возведения дома, но это не всегда удобно и оправдано.
Заранее нужно решить, будет это кондиционирование с индивидуальными сплит-системами, мультисплит или климат-контроль с системой коробов охлаждения и отопления, скрытыми в потолке или в нишах пола.

При любом вашем решении мы поделимся своими рекомендациями и предложениями, основанными на многолетнем опыте.

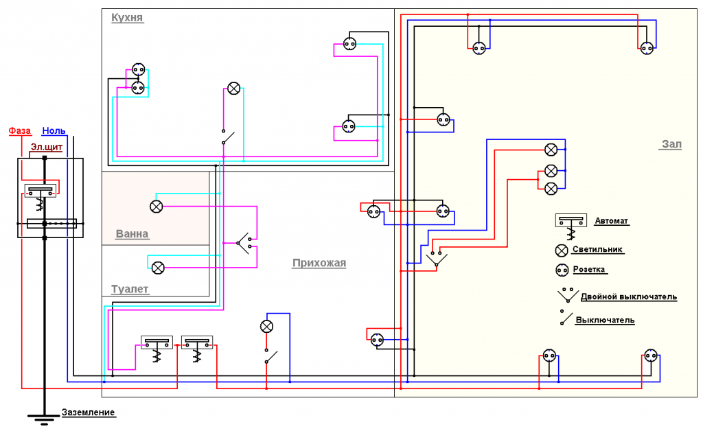
ЭЛЕКТРИФИКАЦИЯ

Следующий этап — электрификация дома. Эти работы включают в себя как подключение дома к линии прокладки проводов, установление счетчиков и коробок наружных молниезащитных автоматов, изготовление контура заземления для дома, так и прокладку непосредственно электропроводки, установку автоматов, щитов, специализированных автоматов УЗО, которые предохраняют впоследствии от коротких замыканий, а также от ударов током (от них отказываться не стоит).
а этом этапе разрабатывается или окончательно утверждается план размещения розеток, выключателей, световых точек. Конечно, мы рекомендуем продумывать электрификацию заранее, в идеале — в виде проекта. Но бывает и так, что клиент в последнюю минуту решил что-то поменять.

Схема прокладки электропроводки в доме
Схема прокладки электропроводки в доме

Когда разрабатывается проект дизайна помещений, он в обязательном порядке включает в себя точки электрификации и расстановку мебели. Тогда вам не придется переносить скрытые тумбочками или диванами розетки, не придется штробить штукатурку, чтобы скрыть проводку. Так что заранее продумать и нарисовать — идеальное решение.

● Кстати, небольшой лайфхак: многие производители мебели, если вы к ним обращаетесь, делают бесплатные дизайн-проекты. Так что вы сразу можете сделать для себя предварительные выводы, что и где будет находиться.

Система резервного электроснабжения
Система резервного электроснабжения


Но даже если дизайн-проекта у вас как такового нет, мы можем совместно согласовать эти точки на основании ваших пожеланий.
Также в частных домах уместно продумать систему резервного электроснабжения, установку и подключение генератора с автоматом переключения. В этом случае заранее нужно определиться, где он будет установлен. Это достаточно шумное оборудование, а для бензинового или дизельного генератора еще и нужен вывод для выхлопных газов, так что для него нужно оборудовать отдельно стоящее помещение.

ОТОПЛЕНИЕ, ВОДОСНАБЖЕНИЕ И ВОДООТВЕДЕНИЕ

Принятие решения, какой тип отопления будет в вашем доме, — одно из самых ответственных. Самый продуманный, но и самый дорогой вариант — создание проекта по отоплению.

Однако, если такого проекта нет, мы предлагаем своим клиентам при встрече с нашими специалистами обсудить, какие возможности, варианты, технологии существуют, что они собой представляют. Эксперт объяснит все минусы и плюсы каждой технологии, чтобы можно было принять совместное решение, какое оборудование будет устанавливаться и какой тип разводки будет применен.

Отопление в частном доме
Отопление в частном доме

Среди основных типов разводки можно назвать контурную систему, которая собирается на так называемых гидрострелках, а также коллекторно-лучевую систему с использованием паянного полиэтилена (самая новая и современная система разводки отопления, предполагающая наличие нескольких коллекторов, равных количеству контуров, на которые делится дом).

Помимо этого, система отопления включает в себя горячее водоснабжение, теплые полы, подключение полотенцесушителей, а также резервное отопление. Сейчас достаточно популярно стало устанавливать не один, а два котла в доме, чтобы в случае выхода из строя в самый неудачный момент вы могли быстро переключиться с одного источника на другой. Это не самое экономичное, но довольно актуальное решение.

Когда система отопления смонтирована, сантехник выполняет подключение дома к водоснабжению — либо к городскому, либо к скважине.

Система очистки воды в частном доме
Система очистки воды в частном доме

Также может быть установлена система подготовки и очистки воды. В последнее время люди часто ставят в доме систему обратного осмоса и пользуются этой водой как городской. Это система мощная, но достаточно доступная. Она представляет собой емкости резервной воды (накопители), как правило емкостью от 500 литров до 2 м3. В этом случае все водоснабжение происходит из резервуара. Насосная станция создает постоянное давление в системе и обеспечивает циркуляцию воды. В случае, если вода будет отключена, у вас всегда будет запас воды в этой емкости. Из минусов только один — резервуар периодически должен обслуживаться. Раз в 3-4 месяца емкость с помощью «Керхера» чистится от налета, который в любом случае в ней образуется. Это позволяет сохранять воду чистой и не допускать появление неприятного запаха.

Следующий этап — это водоотведение или канализация.

Канализация в частном доме
Канализация в частном доме

В частных домах зачастую невозможно провести центральную канализацию. В этом случае используют сливную яму или септики (герметичные или дренажирующие, которые, по сути, законодательством нашим запрещены, хотя люди достаточно часто их используют). Соответственно, это предполагает установку сантехнических узлов, ванн, душевых кабинок, стиральных, посудомоечных машин, кухонных моек и раковин. Все это согласуется, вносятся отметки о решении о размещении, подключении, направлении этого подключения и, в соответствии с утвержденным планом, происходит разводка коммуникаций водоотведения.

Вот теперь можно приступать к внутренней отделке!

СК "ГАЛЕРЕЯ" (Ростов-на-Дону)

https://gallery161.ru