Добавить в корзинуПозвонить
Найти в Дзене

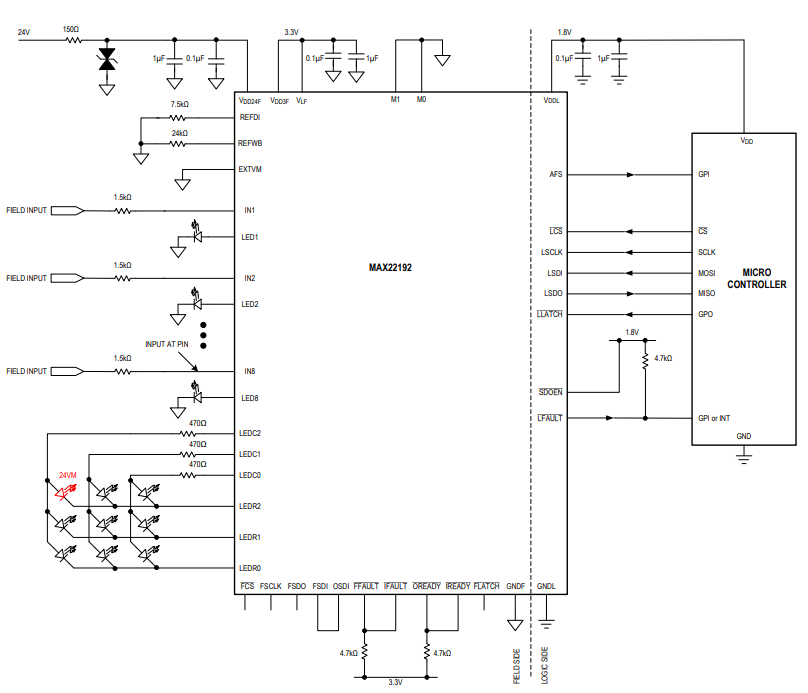
MAX22192 — 8-канальный драйвер дискретных входов с гальванической изоляцией

MAX22192 – надежное и компактное решение от компании Maxim Integrated с высокой степенью интеграции, объединяющее в себе гальваническую изоляцию, дискретные входы и функции защиты и контроля. MAX22192 по своей сути является изолированным аналогом микросхем расширителей портов ввода-вывода и позволяет создавать решения, в которых цифровой сигнал 0…24 В передается на изолированный SPI-совместимый выход. Входам изолятора при помощи подстроечного резистора можно присваивать необходимый тип – 1, 2 или 3, согласно IEC 61131-2, а также программно настраивать задержку входного фильтра в диапазоне 50 мкс…20 мс. Дополнительным плюсом MAX22192 является наличие функций диагностики каналов, функции обнаружения обрыва провода, а также наличие встроенного драйвера светодиодов, который может применятся для визуального отображения информации.

MAX22192 – надежное и компактное решение от компании Maxim Integrated с высокой степенью интеграции, объединяющее в себе гальваническую изоляцию, дискретные входы и функции защиты и контроля. MAX22192 по своей сути является изолированным аналогом микросхем расширителей портов ввода-вывода и позволяет создавать решения, в которых цифровой сигнал 0…24 В передается на изолированный SPI-совместимый выход. Входам изолятора при помощи подстроечного резистора можно присваивать необходимый тип – 1, 2 или 3, согласно IEC 61131-2, а также программно настраивать задержку входного фильтра в диапазоне 50 мкс…20 мс.

Дополнительным плюсом MAX22192 является наличие функций диагностики каналов, функции обнаружения обрыва провода, а также наличие встроенного драйвера светодиодов, который может применятся для визуального отображения информации.