Найти в Дзене

Кейс. Поступление товара с маркировкой

Как всего за 5 шагов принять маркированный товар в 1С

В рамках данного кейса мы рассмотрим процесс приемки маркированного товара в 1С с использованием терминала сбора данных и специализированных рабочих мест.

Пример: Наш поставщик (ООО "Производитель обуви") отправил нам автомобиль с партией обуви, а также отразил факт продажи в своём личном кабинете Честного знака

Условно, процесс приёмки маркированного товара состоит из следующих этапов:

  1. Получение из личного кабинета Честного Знака информации о поступлении с кодами маркировки
  2. Создание в 1С документа приобретения и отправка задания на склад о необходимости провести фактическую приёмку
  3. Склад, получив задание с помощью Терминала Сбора Данных (ТСД) осуществляет приёмку
  4. Начальник склада, получив событие о том, что приёмка осуществлена, создаёт приходный ордер, тем самым подтверждая приёмку
  5. Специалист, отвечающий за взаимодействие с Честным знаком получает информацию, что товар принят и отправляет в Честный знак подтверждение о приёмке

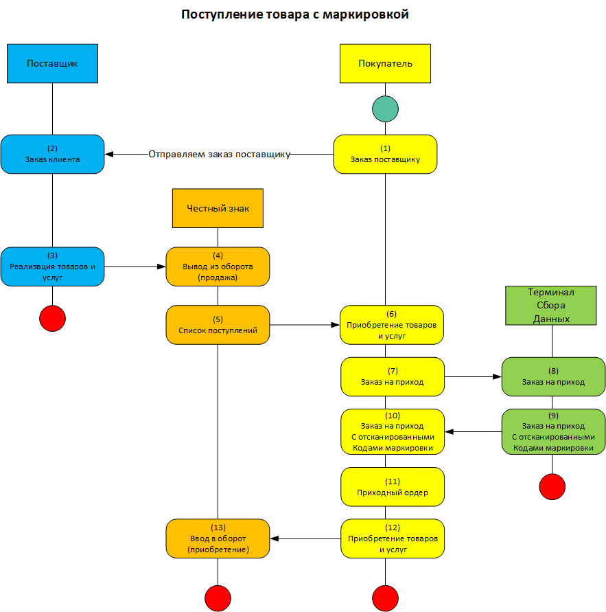
Схематично процесс приёмки маркированного товара показан на схеме ниже

Схема поступления товара с маркировкой в разрезе документов 1С по участникам
Схема поступления товара с маркировкой в разрезе документов 1С по участникам

Как мы видим из схемы, необходимо выполнить минимум 13 операций, часть из которых связаны с передачей данных в ЛК Честного знака

Проблема заключается в том, что поступлений может быть несколько, в каждом поступлении десятки тысяч единиц маркированного товара, в одной фуре может приходить товар по нескольким накладным.

Задача ИТ-службы сводится к тому, чтобы:

  • обеспечить требования Закона об учете маркированного товара,
  • предоставить сотрудникам удобный инструмент для ежедневной работы.

Следующая схема показывает как можно выполнить поставленные задачи, используя ряд разработок компании "Вертер. Сенсорные технологии":

Схема поступления товара с маркировкой в разрезе подразделений, документов и АРМов
Схема поступления товара с маркировкой в разрезе подразделений, документов и АРМов

На схеме показаны место и роль Автоматизированных Рабочих Мест (АРМ) для 1С и в чем их ключевой функционал, в частности:

1. АРМ "Вертер. Интеграция с Честным знаком"

Рабочее место сотрудника, отвечающего за взаимодействие с Честным Знаком
Рабочее место сотрудника, отвечающего за взаимодействие с Честным Знаком

Данное рабочее место, предназначено для:

  • получения из Личного Кабинета (ЛК) Честного знака поступлений
  • получение из ЛК кодов маркировки отправленных поставщиком
  • визуальную индикацию статуса обработки поступления
  • сравнение по каждой поставке, что должно было прийти с тем, что фактически пришло на склад
  • создание первичных документов 1С
  • отправка в ЛК Честного знака подтверждения о приёмке (ввод в оборот)

2. АРМ "Вертер. Мобильный склад"

Рабочее место для начальника склада по взаимодействию с ТСД
Рабочее место для начальника склада по взаимодействию с ТСД

Данное рабочее место, предназначено для:

  • группировки поступлений если в одной фуре несколько накладных
  • отправки на ТСД поступлений для фактической приёмки
  • приёма с ТСД результатов фактического сканирования
  • визуального контроля статуса приёмки
  • выявление расхождений / пересорта если фактически поступивший на склад товар не совпадает с данными из Честного знака
  • формирование приходного ордера

3. Мобильное приложение для ТСД "Вертер. Склад"

возможности мобильного приложения:

  • фактическая приёмка товара с маркировкой на складе
  • голосовой контроль правильности сканирования DataMatrix
  • обмен с сервером для получения заданий на приёмку и отправка результатов сканирования
  • работа как в режиме он-лайн, так и автономно
  • работа с поступлениями в которых тысячи единиц маркированного товара

Пройдемся по основным этапам приемки товара с маркировкой

Шаг 1. Загрузка из ЛК Честного знака актуальных поступлений

Шаг 2. Отправка на ТСД задания о необходимости приёмки товара

Шаг 3. Приёмка товара с маркировкой с использованием ТСД

Шаг 4. Получение результатов с ТСД о фактической приёмки

Шаг 5. Отправка в ЛК Честного знака подтверждения о приёмке маркированного товара

Оставить заявку на тестирование можно по следующей ссылке: