Добавить в корзинуПозвонить
Найти в Дзене

Сколько у нас фактических предков и от чего это зависит?

(Закон убывания (редукции) предков. Часть 3) Точного ответа о числе фактических предков нет и быть не может, поскольку для этого необходимо знать, как минимум, ряд демографических показателей за предыдущие годы по конкретным местностям. Число теоретических предков известно, его можно определить из закона удвоения числа предков, который гласит, что в каждом поколении восходящего родословного дерева число предков удваивается и в поколении n каждый человек имеет 2 в степени n теоретических предков, считая себя в 0 поколении. Т.е. у нас двое родителей, четверо бабушек и дедушек, восемь прабабушек и прадедушек и т.д. Но в генеалогии есть и другой закон, Закон убывания (редукции) предков, заключающийся в том, что реальных предков у каждого человека меньше, чем теоретических. Закон убывания предков начинает работать, когда в восходящем родословном дереве несколько раз появляется одна и та же персона, которая представляет сразу нескольких теоретических предков. И поскольку дети этой персон

(Закон убывания (редукции) предков. Часть 3)

Точного ответа о числе фактических предков нет и быть не может, поскольку для этого необходимо знать, как минимум, ряд демографических показателей за предыдущие годы по конкретным местностям.

Число теоретических предков известно, его можно определить из закона удвоения числа предков, который гласит, что в каждом поколении восходящего родословного дерева число предков удваивается и в поколении n каждый человек имеет 2 в степени n теоретических предков, считая себя в 0 поколении. Т.е. у нас двое родителей, четверо бабушек и дедушек, восемь прабабушек и прадедушек и т.д.

Но в генеалогии есть и другой закон, Закон убывания (редукции) предков, заключающийся в том, что реальных предков у каждого человека меньше, чем теоретических. Закон убывания предков начинает работать, когда в восходящем родословном дереве несколько раз появляется одна и та же персона, которая представляет сразу нескольких теоретических предков. И поскольку дети этой персоны также находятся в восходящем родословном дереве, можно сказать то же самое иначе: редукция предков происходит, когда в восходящем родословном дереве появляются братья и/или сестры (родные или сводные) или сформулировать по-другому: редукция предков происходит, когда родители являются кровными родственниками (потомками одной персоны).

Другими словами, происходит уменьшение возможного числа предков если они имеют друг с другом кровные родственные связи. При этом, зачастую говорится о близких родственных браках, что совсем не обязательно. Уменьшение возможного числа предков происходит как при близких родственных браках, так и при дальних. Любой брак потенциально ведет к редукции предков.

Для иллюстрации Закона редукции предков можно привести следующий пример. Два брата женились, у каждого появилась семья, и род каждого продолжался много поколений, а затем в брак вступили представитель одного и другого рода. Тогда их ребенок, исследуя свое дерево, увидит, как оно растет и увеличивается двукратно в каждом поколении. Но через несколько поколений, дойдя до упомянутых братьев, число его предков не увеличится, поскольку родители одного и другого брата одни и те же персоны.

Так от чего же зависит редукция? Постараемся ответить на этот вопрос с математической точки зрения.

Прежде всего, от численности населения. Будем полагать, что браки заключаются случайным образом. Тогда, например, если Ваши предки проживали в небольшой обособленной деревне, то вероятность родственных браков высока. Если Ваши предки жили в небольшом городе, то несколько поколений могут обойтись без родственных браков, ну а если Ваши предки имели возможность передвигаться по всему миру, то родственных браков в ближайших поколениях не будет. Но как показывают расчеты, даже в последнем случае, редукция наступит не позднее 16 поколения.

Но если говорить более точно, то возможность родственных браков зависит не от общей численности населения, а от численности возрастной группы (это во-первых), среди которой могут заключаться браки. При этом, численность возрастных групп зависит от числа ежегодно рождающихся детей (общая численность населения (мужчин/женщин) деленная на их средний возраст жизни - это во-вторых), в свою очередь имеющих потомков. Численность населения в возрастной группе зависит от продолжительности периода времени, который равен разнице в возрасте родителей - это в-третьих (например, в пятилетний период попадет одно число персон, а в 10-летний – в два раза больше).

В-четвертых, от среднего числа детей в семье. Например, если в восходящее родословное дерево попало 6 человек, среди которых две тройки братьев/сестер (2х3=6), то в поколении родителей произойдет уменьшение на 4‑х персон одного пола (останется 2‑е родителей), а если три пары братьев/сестер (3х2=6), то в поколении родителей произойдет уменьшение на 3-х персон одного пола (останется 3-е родителей).

В-пятых, редукция зависит от числа предков в рассматриваемом поколении. Очевидно, что чем больше предков в поколении восходящего родословного дерева (чем старше поколение), тем больше вероятность наступления редукции, повторения предков.

В-шестых, лица одной возрастной группы общества распределяются по поколениям восходящего родословного дерева в зависимости от среднего возраста родителей (отца и матери). Например, если средний возраст родителей 20 лет, то за столетие будет 5 поколений, а если 50 лет, то – только 2 поколения.

Несмотря на то, что параметры от которых зависит редукция определены, конкретные значения рассчитаны быть не могут, поскольку это вероятностные величины. Это как, например, Вы подбрасываете монету 100 раз, а сказать сколько раз выпадет «орел» не можете, но знаете, что эта величина будет близкой к 50%.

Кроме того, повторение предков (редукция) не может происходить среди персон разного пола, поэтому все расчеты должны выполняться для предков одного пола.

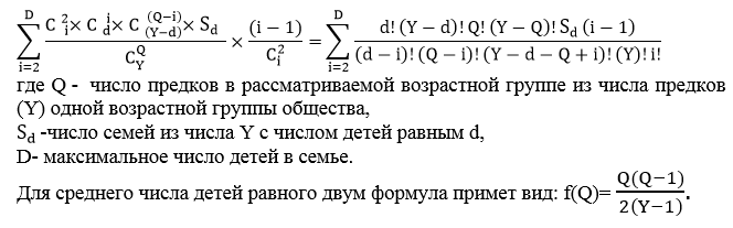
Для тех, кому интересно приведу формулу. Число наших предков, на которое происходит уменьшение (в одной возрастной группе), для семей c числом детей равным d ≥ 2 определяется функцией f(Q):
-2

При этом, указанная формула должна применяться к персонам одного пола и возраста (одной возрастной группы, численность которой зависит от указанных выше параметров).

Если Вы спросите: «Ну и сколько у меня предков?», я не отвечу. Для этого надо знать численность популяции, среднюю продолжительность жизни где жили Ваши предки, средний возраст родителей, среднее число детей. Это все равно что спросить: «С какой силой яблоко упало на голову Ньютона?». От чего зависит сила мы знаем, а масса яблока нам не известна. Но сделать расчеты, исходя из предполагаемой массы, мы можем.

Рассмотрим пример со следующими исходными данными. Численность населения одного пола небольшой обособленной деревни составляет 360 человек. Средняя продолжительность жизни составляет 60 лет. Среднее число детей в семье равно двум. Средний возраст отца при рождении ребенка составляет 30 лет, а матери 25 лет.

Тогда можно вычислить среднее число предков в каждом поколении (считая себя в нулевом поколении):

-3

Основная статья: http://mojrod.clan.su/index/zakony_genealogii/0-148

©А.Лакунин 2020 г.