Найти в Дзене
oldfiz.ru

Задача 7.48. Решебник "Сборника задач по медицинской и биологической физике" Ремизова А.Н. 2001 г.

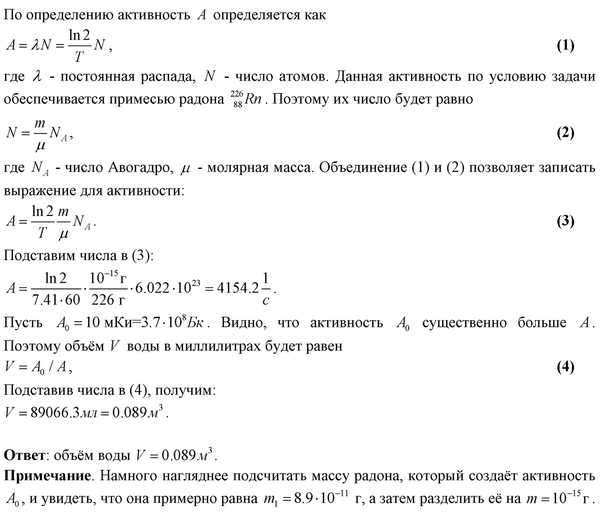
В 1 мл морской воды содержится 10^(-15) г радона Rn(88,226). Какое количество воды имеет активность, равную 10 мКи? // Ремизов А.Н., Максина А.Г. "Сборник задач по медицинской и биологической физике", 2001 г. https://bookmix.ru/bookprice.phtml?id=84492

Рисунок. Схема распада радона-226 на электрон и франций-87. Отметим, что франций легко накапливается во внутренних органах, поэтому из-за малого периода полураспада его используют в диагностических целях.

-2