Добавить в корзинуПозвонить
Найти в Дзене
Электронные схемы .

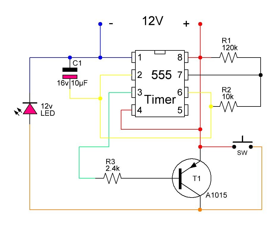
Светодиодный стробоскоп с управлением - схема на 555 таймере.

Простая схема стробоскопа на таймере NE555 с возможностью управления для передачи сигнала в темноте. Группа VK: https://vk.com/club126145973 Заходим не стесняемся, в группе публикуется много интересных схем.

Простая схема стробоскопа на таймере NE555 с возможностью управления для передачи сигнала в темноте.

Группа VK: https://vk.com/club126145973 Заходим не стесняемся, в группе публикуется много интересных схем.

Схема
Схема