Найти в Дзене
oldfiz.ru

Задача 7.24. Решебник "Сборника задач по медицинской и биологической физике" Ремизова А.Н. 2001 г.

Запишите реакции образования радиоактивного азота N 13 из устойчивого изотопа бора B 10 при искусственной β-радиоактивности. Каким превращением будет подвергаться азота N 13? // Ремизов А.Н., Максина А.Г. "Сборник задач по медицинской и биологической физике", 2001 г. https://bookmix.ru/bookprice.phtml?id=84492 Рисунок. Смеха превращений, описанных в данной задаче. Отметим, что углерод 13 является втором стабильным изотопом углерода (см. Углерод 13) Примечание. Подтверждение того, что изотоп азота 13 подвержен бета-плюс распаду можно найти в аннотации, например, этой статьи. Пару слов о позитронно-эмиссионной томографии можно найти тут и тут.
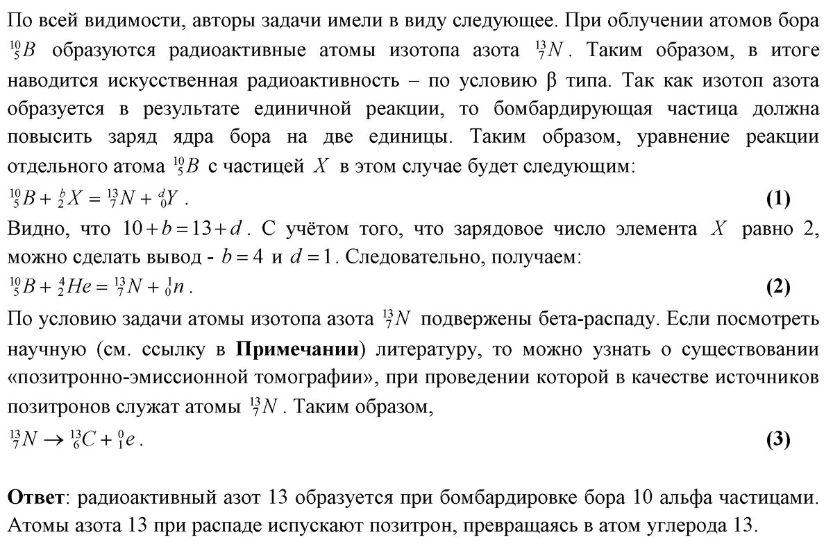
Запишите реакции образования радиоактивного азота N 13 из устойчивого изотопа бора B 10 при искусственной β-радиоактивности. Каким превращением будет подвергаться азота N 13? // Ремизов А.Н., Максина А.Г. "Сборник задач по медицинской и биологической физике", 2001 г. https://bookmix.ru/bookprice.phtml?id=84492

Рисунок. Смеха превращений, описанных в данной задаче. Отметим, что углерод 13 является втором стабильным изотопом углерода (см. Углерод 13)

-2

Примечание. Подтверждение того, что изотоп азота 13 подвержен бета-плюс распаду можно найти в аннотации, например, этой статьи. Пару слов о позитронно-эмиссионной томографии можно найти тут и тут.