Добавить в корзинуПозвонить
Найти в Дзене
Radio-любитель

Старая схемотехника, но не забытая зарядного устройства

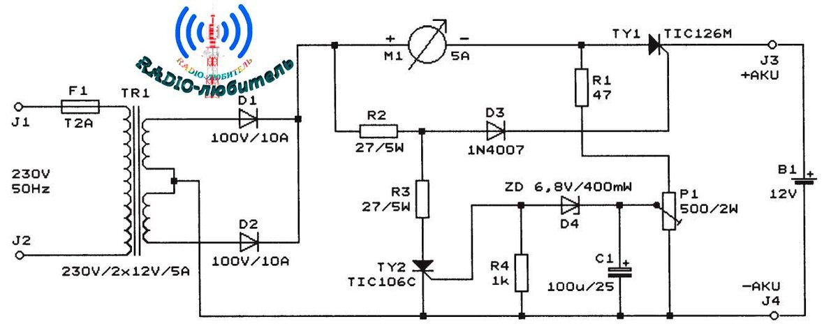
Всем здравствуйте. Схема автоматического зарядного устройства, предназначенного для зарядки и поддержания заряженного состояния свинцово-кислотной батареи, показана на рисунке. Аккумулятор заряжается выпрямленным импульсным током от вторичной обмотки сетевого трансформатора TR1. Величина зарядного тока определяется свойствами трансформатора величиной вторичного напряжения и внутренним сопротивлением трансформатора. Средний ток составляет 5 - 6А и измеряется амперметром М1 с диапазоном от 5-10А. Автоматическая функция зарядного устройства заключается в том, что, когда батарея заряжается (когда достигается номинальное напряжение батареи), зарядка заканчивается, и когда батарея частично разряжается, например, посредством саморазряда (когда напряжение батареи немного падает), зарядка возобновляется, а потерянный заряд восполняется. Таким образом, зарядное устройство может быть постоянно подключено к батарее и может держать батарею полностью заряженной. Автоматическая функция достигаетс

Всем здравствуйте. Схема автоматического зарядного устройства, предназначенного для зарядки и поддержания заряженного состояния свинцово-кислотной батареи, показана на рисунке.

Принципиальная схема
Принципиальная схема

Аккумулятор заряжается выпрямленным импульсным током от вторичной обмотки сетевого трансформатора TR1. Величина зарядного тока определяется свойствами трансформатора величиной вторичного напряжения и внутренним сопротивлением трансформатора. Средний ток составляет 5 - 6А и измеряется амперметром М1 с диапазоном от 5-10А.

Автоматическая функция зарядного устройства заключается в том, что, когда батарея заряжается (когда достигается номинальное напряжение батареи), зарядка заканчивается, и когда батарея частично разряжается, например, посредством саморазряда (когда напряжение батареи немного падает), зарядка возобновляется, а потерянный заряд восполняется. Таким образом, зарядное устройство может быть постоянно подключено к батарее и может держать батарею полностью заряженной.

Автоматическая функция достигается за счет дополнительной цепи с двумя тиристорами TY1 и TY2. Тиристор TY1 переключает зарядный ток. Если напряжение батареи ниже номинального, тиристор TY2 отключается, и тиристор TY1 переключается в каждом импульсе тока зарядки с управляющим током, который подается в его управляющий электрод через резистор R2 и диод D3.

Когда батарея заряжена и ее напряжение достигает номинального значения, тиристор TY2 закрывается. Тиристор TY2 рассеивает управляющий ток тиристора TY1 через резистор R3 и предотвращает его переключение, тем самым заканчивая зарядку. Когда напряжение аккумулятора падает ниже номинального значения, тиристор T2 отключается, тиристор TY1 начинает переключаться, и зарядка возобновляется. Если нет желания собирать самому как многие пишут, то можно приобрести готовую зарядку.

Напряжение от аккумулятора подается на управляющий электрод тиристора TY2 через схему сравнения на компонентах R1, P1, C1, D4 и R4. Потенциометр P1 устанавливает требуемое номинальное напряжение заряженной батареи, после чего зарядка прекращается. Номинальное напряжение батареи, его величина обычно составляет около 13,8-14,6В.

Несколько проблематичным является только сетевой трансформатор, к которому мы должны отнестись ответственно и выбрать допустимые напряжения и ток. Избыточное напряжение трансформатора может быть «погашено» резистором, включенным последовательно с измерителем M1.

Поверните ручку потенциометра P1 к «общей» (нижней) клемме P1 и убедитесь, что зарядный ток приемлемой величины протекает в подключенный аккумулятор. Когда батарея заряжена и ее напряжение достигает требуемой номинальной величины (измеренного мультиметром), установите P1 так, чтобы зарядка была завершена. Это завершает настройку, и мы можем проверить зарядное устройство на практике.

Можно немного модифицировать автоматическое зарядное устройство. Зарядное устройство прекращает зарядку при напряжении 13,8 В (от 13,2 до 14,6 В), при котором аккумулятор еще не начинает как, говорится закипать, и автоматически возобновляет зарядку при падении напряжения. Это позволяет зарядить аккумулятор примерно до 80%.

Модернизированное зарядное устройство
Модернизированное зарядное устройство

С помощью простой модификации это зарядное устройство можно использовать таким образом, чтобы после зарядки аккумулятора до 100% емкости оно автоматически прекращало зарядку. В таком случае нам не нужно следить за временем зарядки.

Вся модификация состоит в изменении подключения тиристора TY1, который перемещается за резистором R1 смотрим рисунок.

Зарядное устройство работает так, что, когда батарея заряжается до 100% емкости и ее напряжение достигает номинального размера 14,8- 15,6В (это так называемая вторая стадия зарядки, при которой напряжение батареи достигает величины от 14,4В до 16,8В).

В этот момент батарея отсоединяется от зарядного устройства, и на верхней клемме R1 появляется максимальное постоянное выходное напряжение зарядного устройства, которое всегда больше, чем напряжение на батареи. Таким образом, TY2 остается постоянно закрытым, а зарядка прекращается. Если мы хотим повторить зарядку, просто отсоедините зарядное устройство от сети на короткое время и включите его снова.

Напряжение батареи (14,8 – 15,6В), при котором зарядка заканчивается, устанавливается потенциометром P1. Всем спасибо.

-3