Добавить в корзинуПозвонить
Найти в Дзене

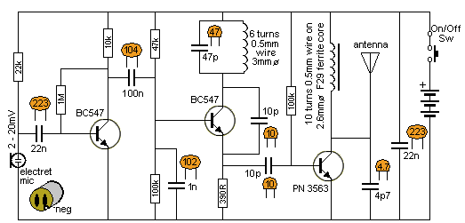
Радиомикрофон на 500 метров

Представляем очередную схему радиожучка с радиусом действия в 500 метров. Данная схема неоднократно тестировалась и показала очень не плохие результаты. Для того чтобы собрать эту схему нужно иметь 3 транзистора, несколько конденсаторов, катушки индуктивности и электретный микрофон. Источник питания с напряжением от 3 до 9 В. Для каскада усиления можно использовать, например транзисторы серии KT315 Схема радиожучка с радиусом действия 500 м Катушка индуктивности колебательного контура наматываем на оправе 3 мм и делаем 6 витков. Намотка должна осуществляется проводом 0.5…0.7 мм. Дроссель делается по аналогии только берем резистор МЛТ с сопротивлением 1 МоМ. Этот резистор будет у нас выступать в качестве оправы и делаем 50 витков проволокой диаметром 0.1-0.2 мм. Печатная плата жучка Схема может работать и без усилителя высокой частоты (УВЧ), в этом случае будет не более 70 метров при прямой видимости. Потребляемый ток устройства не более 15…20 мА. Источником питания может быть что уго
Оглавление

Представляем очередную схему радиожучка с радиусом действия в 500 метров. Данная схема неоднократно тестировалась и показала очень не плохие результаты.

Для того чтобы собрать эту схему нужно иметь 3 транзистора, несколько конденсаторов, катушки индуктивности и электретный микрофон. Источник питания с напряжением от 3 до 9 В. Для каскада усиления можно использовать, например транзисторы серии KT315

Схема радиожучка с радиусом действия 500 м

Катушка индуктивности колебательного контура наматываем на оправе 3 мм и делаем 6 витков. Намотка должна осуществляется проводом 0.5…0.7 мм. Дроссель делается по аналогии только берем резистор МЛТ с сопротивлением 1 МоМ. Этот резистор будет у нас выступать в качестве оправы и делаем 50 витков проволокой диаметром 0.1-0.2 мм.

Печатная плата жучка

-2

Схема может работать и без усилителя высокой частоты (УВЧ), в этом случае будет не более 70 метров при прямой видимости. Потребляемый ток устройства не более 15…20 мА.

Источником питания может быть что угодно: крона 9 В, аккумулятор мобильника, литиевая батарейка.

Емкость конденсатора в 47 пФ можно заменить на переменный, это позволит подбирать нужную частоту колебательного контура.

Внешний вид собранного и готового к работе жучка

-3

Монтаж делается на печатной плате, используются SMD компоненты. Транзисторы выходных каскадов -передающей части можно поменять на КТ368, хотя при этом работа устройства будет чуть хуже.

После того как все смонтировали, все это добро можно положить в корпус. Устройство имеет не большие габариты, может поместиться в коробку от спичек. Витки катушки желательно залить парафином, а настройку осуществлять путем вращения конденсатора.

В заключении можно сказать что эта схема отлично работает в радиусе до 500 метров.