Добавить в корзинуПозвонить
Найти в Дзене
МЕГАВОЛЬТ

Простые схемы усилителей на TDA2030 для начинающих радиолюбителей.

Для начинающих радиолюбителей представлены ниже три простые схемы усилителей на микросхеме TDA2030H,V. Их можно использовать для компьютера, в качестве сабвуфера, DVD проигрывателя и других устройств. Схема первого усилителя с однополярным питанием (+V ) от 12 до 36В. Печатная плата усилителя. Второй вариант усилителя с двухполярным питанием V+/- до 18В. Печатная плата усилителя Схема третьего усилителя с увеличенной мощностью на двух микросхемах, включенных на встречу друг другу. Во всех вариантах микросхемы должны быть установлены на радиатор! Наименование выводов микросхемы TDA2030 Основные характеристики TDA2030 Использованы материалы Datasheet TDA2030
Оглавление

Для начинающих радиолюбителей представлены ниже три простые схемы усилителей на микросхеме TDA2030H,V.

Их можно использовать для компьютера, в качестве сабвуфера, DVD проигрывателя и других устройств.

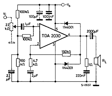
Схема первого усилителя с однополярным питанием (+V ) от 12 до 36В.

-2

Печатная плата усилителя.

-3

Второй вариант усилителя с двухполярным питанием V+/- до 18В.

-4

Печатная плата усилителя

-5

Схема третьего усилителя с увеличенной мощностью на двух микросхемах, включенных на встречу друг другу.

-6

Во всех вариантах микросхемы должны быть установлены на радиатор!

Наименование выводов микросхемы TDA2030

-7

Основные характеристики TDA2030

-8

Использованы материалы Datasheet TDA2030