Найти в Дзене
Химия жизни

​​Что происходит с алкоголем в организме?

Интересно разобраться, какие химические превращения происходят со спиртом при попадании в организм человека? Почему наступает похмелье? И какими лекарствами лечат алкоголизм? При попадании алкоголя в организм, спирт окисляется сразу тремя ферментами. Самое активное действие в этом процессе принимает алкогольдегидрогеназа. Попробуйте хоть разок прочитать это длинное название. В дальнейшем будем использовать сокращение АЛДГ.  В результате действия ключевого фермента спирт превращается в уксусный альдегид(ацетальдегид). Его формулу CH₃CHO можно представить, как этиловый спирт, от которой отщепилась одна молекула воды. Именно уксусный альдегид становится причиной похмелья и всех токсических эффектов.  К счастью, альдегид является промежуточным продуктом расщепления, и дальше за дело берётся другой фермент – ацетальдегидрогеназа (АДГ). Если с первого взгляда вам показалось, что это длинное название не отличается от упомянутого выше, то прочитайте их еще раз и вы заметите разницу. АДГ превра

Интересно разобраться, какие химические превращения происходят со спиртом при попадании в организм человека? Почему наступает похмелье? И какими лекарствами лечат алкоголизм?

Думаю, формула этанола(этилового спирта) вам хорошо знакома — CH₃CH₂OH.
Думаю, формула этанола(этилового спирта) вам хорошо знакома — CH₃CH₂OH.

При попадании алкоголя в организм, спирт окисляется сразу тремя ферментами. Самое активное действие в этом процессе принимает алкогольдегидрогеназа. Попробуйте хоть разок прочитать это длинное название. В дальнейшем будем использовать сокращение АЛДГ

Так выглядит алкогольдегидрогеназа.
Так выглядит алкогольдегидрогеназа.

В результате действия ключевого фермента спирт превращается в уксусный альдегид(ацетальдегид). Его формулу CH₃CHO можно представить, как этиловый спирт, от которой отщепилась одна молекула воды. Именно уксусный альдегид становится причиной похмелья и всех токсических эффектов

Немного химических реакций, для тех кому интересно.
Немного химических реакций, для тех кому интересно.

К счастью, альдегид является промежуточным продуктом расщепления, и дальше за дело берётся другой фермент – ацетальдегидрогеназа (АДГ). Если с первого взгляда вам показалось, что это длинное название не отличается от упомянутого выше, то прочитайте их еще раз и вы заметите разницу.

АДГ превращает уксусный альдегид в относительно безопасную уксусную кислоту CH₃COOH, которая в дальнейшем на клеточном уровне вступает в другие химические реакции в организме.

Так выглядит весь процесс реакций с алкоголем в организме.
Так выглядит весь процесс реакций с алкоголем в организме.

Так в чем же вред?

При избытке алкоголя в крови ферменты не справляются с полным превращением альдегида в уксусную кислоту, в результате он накапливается в организме. Причем альдегид в десятки раз в 10—30 токсичнее самого этилового спирта. Когда к утру организм не успевает расправиться с ацетальдегидом, наступает похмелье.

-5

А теперь представьте себе такое вещество, которое будет блокировать действие АДГ. Фермент перестанет выполнять свою функцию по обезвреживанию вредного альдегида — его концентрация в организме выпившего человека вырастает в несколько раз, чем обычно при такой же дозе алкоголя. При этом гарантированно начнется рвота, головокружение и острая головная боль — все самые неприятные симптомы похмелья.

Медикаментозное лечение алкоголизма:

Таким веществом является дисульфирам, который используют при медикаментозном лечении алкоголизма. Пациенту, принимающему дисульфирам, под контролем врача дают выпить небольшое количество спиртного. Так как ферменты окисления этанола заблокированы, в организме накапливается ацетальдегид и возникает острая интоксикация, которая сопровождается неприятными, болезненными ощущениями. В результате формируется условно-рефлекторная реакция отвращения к вкусу и запаху этанола.

Так выглядит препарат дисульфирам.
Так выглядит препарат дисульфирам.

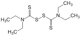
Химическая формула дисульфирама
Химическая формула дисульфирама

Помимо лечения алкогольной зависимости, исследуется эффективность дисульфирама и его производных в качестве противоопухолевых препаратов. В ряде исследований обнаружено, что в сочетании с некоторыми металлами дисульфирам ускоряет естественный процесс смерти клеток, приостанавливая рост опухоли и метастаз.

Теперь вы имеете представление о том, какой путь проделывает алкоголь после попадания в организм. Лучше получайте удовольствие от живого общения без лишних бокалов с напитками.