Добавить в корзинуПозвонить
Найти в Дзене

На ЕГЭ точно будут коварные задачи по генетике! 1. Реципрокное скрещивание и явление "крисс-кросс"

Вы хотите познавать биологию и профессионально, и с удовольствием? Тогда вам сюда! Автор методики системно-аналитического изучения биологии и химии кбн Богунова В.Г. раскрывает тайны организации и функционирования живого, делится секретами мастерства при подготовке к ЕГЭ, ДВИ, олимпиадам. Объясняет авторскую технологию решения задач по генетике и молекулярной биологии Впервые с 2008 года я получила истинное удовольствие от решения задач по генетике! До нынешнего года задачи по генетике, представленные в ЕГЭ, были очень и очень простые, буквально до тошноты и зубной боли. Никакого напряжения клеток серого вещества - все делал за тебя карандаш, лист бумаги и... решетка Пеннета. Сейчас совсем другое дело - и реципрокное скрещивание, и кроссинговер, и летальные гены. Пока еще не видно задач на взаимодействие неаллельных генов (комплементарность, эпистаз и полимерия), но"еще не вечер". Цитирую ТАСС: "14 мая 2020 года Президент Владимир Путин, подводя итоги совещания по развитию генетически

Вы хотите познавать биологию и профессионально, и с удовольствием? Тогда вам сюда! Автор методики системно-аналитического изучения биологии и химии кбн Богунова В.Г. раскрывает тайны организации и функционирования живого, делится секретами мастерства при подготовке к ЕГЭ, ДВИ, олимпиадам. Объясняет авторскую технологию решения задач по генетике и молекулярной биологии

Впервые с 2008 года я получила истинное удовольствие от решения задач по генетике! До нынешнего года задачи по генетике, представленные в ЕГЭ, были очень и очень простые, буквально до тошноты и зубной боли. Никакого напряжения клеток серого вещества - все делал за тебя карандаш, лист бумаги и... решетка Пеннета. Сейчас совсем другое дело - и реципрокное скрещивание, и кроссинговер, и летальные гены. Пока еще не видно задач на взаимодействие неаллельных генов (комплементарность, эпистаз и полимерия), но"еще не вечер".

Цитирую ТАСС: "14 мая 2020 года Президент Владимир Путин, подводя итоги совещания по развитию генетических технологий в России, определил первостепенные шаги, которые должны составить основу конкурентоспособности в этой сфере. По мнению Президента, у студентов вузов и молодых исследователей должна быть возможность получать передовые знания в области генетики, постоянно приобретать новые компетенции. Глава государства предложил запустить учебные курсы, отдельные модули по генетике для школ и учреждений дополнительного образования, а также механизм повышения квалификации педагогов".

Мой совет: срочно начинайте изучать генетику, причем, не столько теоретическую составляющую, сколько аналитически-прикладную компоненту - задачи по генетике и молекулярной биологии!

Предлагаю сегодня рассмотреть линию задач на реципрокное скрещивание. Что это такое? Сейчас обо всем расскажу. Кстати, условия задач я взяла из сборника КИМов В.С. Рохлова. Давайте наслаждаться!

Рециипрокное скрещивание

Реципрокное скрещивание (лат. reciprocus - взаимный) - совокупность двух скрещиваний с разной комбинацией родительских форм. Одна и та же форма выступает в одном скрещивании в качестве женского родителя (♀Р1 × ♂Р2), в другом - в качестве мужского (♀Р2 × ♂Р1).
По результатам реципрокного скрещивания делают выводы о наличии или отсутствии сцепления признака с полом:
1) Если результаты скрещиваний не различаются – сцепление отсутствует.
2) Если результаты скрещиваний различаются и в одном из скрещиваний наблюдаются явление «крисс-кросс» наследования (материнский признак передается только сыновьям, а отцовский - только дочерям), делают выводы о сцеплении признака с полом (т.е. о локализации соответствующего аллеля в Х-хромосоме).
3) Если в обоих скрещиваниях происходит передача в F1 только материнского признака, делают выводы о цитоплазматическом (материнском) наследовании признака (т.е. о локализации соответствующего аллеля в митохондриальной ДНК.

Задача 1

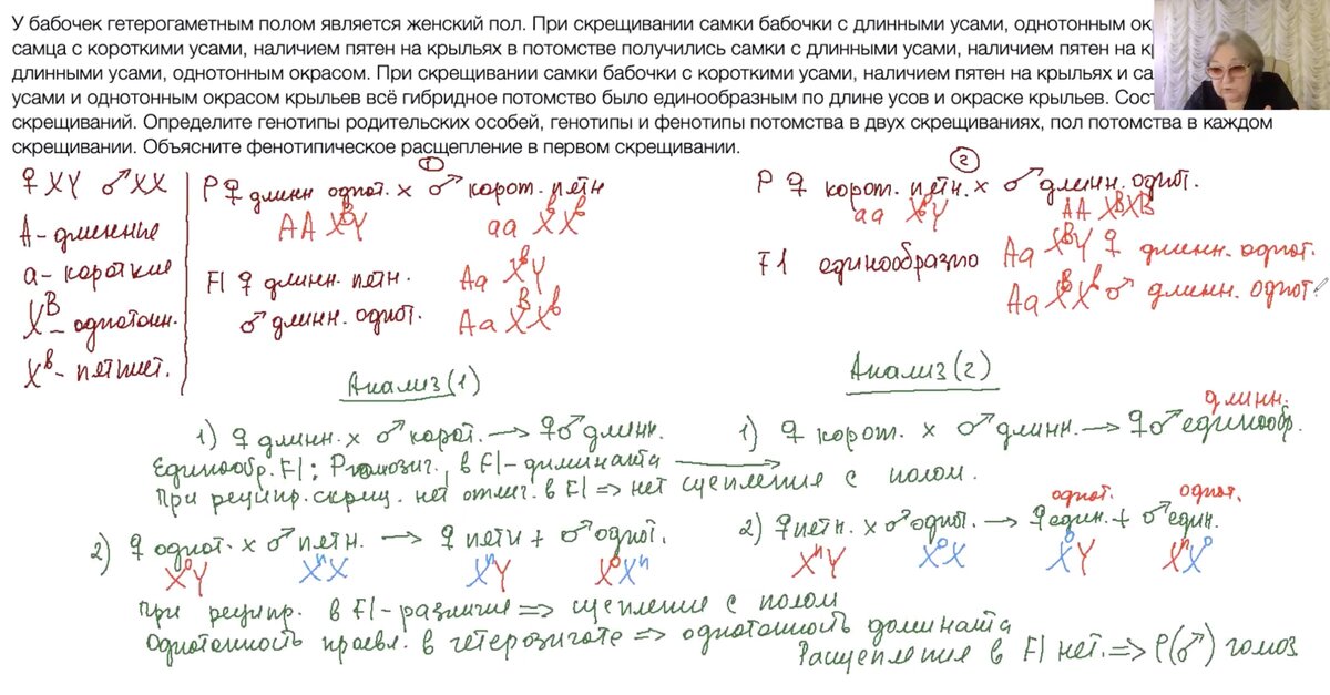
У бабочек гетерогаметным полом является женский пол. При скрещивании самки бабочки с длинными усами, однотонным окрасом крыльев и самца с короткими усами, наличием пятен на крыльях в потомстве получились самки с длинными усами, наличием пятен на крыльях и самцы с длинными усами, однотонным окрасом. При скрещивании самки бабочки с короткими усами, наличием пятен на крыльях и самца с длинными усами и однотонным окрасом крыльев всё гибридное потомство было единообразным по длине усов и окраске крыльев. Составьте схемы скрещиваний. Определите генотипы родительских особей, генотипы и фенотипы потомства в двух скрещиваниях, пол потомства в каждом скрещивании. Объясните фенотипическое расщепление в первом скрещивании.

Задача 2

У дрозофилы гетерогаметным полом является мужской пол.
При скрещивании самки дрозофилы с нормальными крыльями, серым телом и самца с загнутыми крыльями, желтым телом всё гибридное потомство было единообразным по форме крыльев и окраске тела. При скрещивании самки дрозофилы с загнутыми крыльями, желтым телом и самца с нормальными крыльями, серым телом в потомстве получились самки с нормальными крыльями, с серым телом и самцы с нормальными крыльями, желтым телом.
Составьте схемы скрещиваний. Определите генотипы родительских особей, генотипы и фенотипы, пол потомства в двух скрещиваниях. Объясните фенотипическое расщепление во втором скрещивании
-2

Понравилась статья? Скоро будет продолжение. Самое интересное, как всегда, впереди! Успехов и удачи! До встречи на Яндекс Дзен! Не забывайте подписаться на мой канал и поставить лайк!

Еще больше заданий и задач вы найдете на сайте репетитора Богуновой Валентины Георгиевны

Репетитор по химии и биологии кбн В.Богунова