Найти в Дзене

СХЕМА ДОСТИЖЕНИЯ ЛИЧНЫХ ФИНАНСОВЫХ ЦЕЛЕЙ

Достижение личных целей требует от нас значительной выдержки, смелости и настойчивость.
Порой же просто нужна схема.
Успех - это когда ты девять раз упал, но десять раз поднялся
Успех - это когда ты девять раз упал, но десять раз поднялся

Есть 3 основных варианта получения доходов:

  1. Личная занятость (найм или свое дело/бизнес, самозанятость и др.)
  2. Инвестиции
  3. Быть на содержании у других людей

(более подробно можно почитать в предыдущей статье моего канала)

В текущей статье рассмотрю первые два варианта, т.к. считаю их наиболее эффективными способами достижения финансового благополучия и реализации личного потенциала.

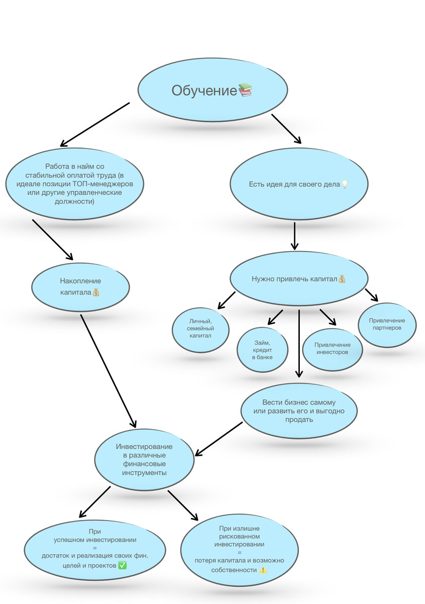
Схема достижения личных финансовых  целей
Схема достижения личных финансовых целей

Обучение - нет большой разницы кем человек себя видит - самозанятым, собственником бизнеса, либо он настроен работать в найм, качественное образование нужно в любом из направлений, т.к. получив необходимые знания можно вовремя рассмотреть возможности и наиболее эффективно использовать свои усилия!

Обучение может быть, как традиционное - школы, институты и др., так и самообучение, либо отдельные курсы, тренинги, обучающие программы - главное, чтоб оно было максимально понятное и применимое в практическом использовании по выбранному направлению деятельности.

Это фундамент всех начал в любом деле!

При слабом, некачественном обучении шансы на успешную реализацию личного потенциала крайне малы.

После обучения человек может выбрать 2 основных направления:

  • работать в найм
  • заниматься своим делом (создание личного бизнеса, либо предоставлять свои услуги напрямую, быть самозанятым)

Закончив базовое обучение не означает, что учиться больше не нужно, напротив, учиться необходимо постоянно, по мере необходимости повышать квалификацию, всегда быть в актуальном инфополе.

Работа в найм - выбирая занятость в найм, важно устроиться в стабильную, успешную компанию крупного или среднего бизнеса. Немаловажным фактором служит возможность карьерного роста, чтобы по мере наработки опыта не засиживаться долго на одном уровне.

Уровень заработной платы также является важным фактором выбора той или иной компании - наиболее предпочтительна ставка ЗП не меньше средней по рынку труда.

В кризисные периоды можно пересидеть в мелких компаниях, чтобы не оставаться долго без дохода, но лучшим выбором все же будут компании среднего и крупного бизнеса с привлекательными условиями оплаты труда и наличия соц. пакета.

Свое дело - решив после обучения (или даже во время обучения) организовать свой бизнес, нужна смелость, не испугаться трудностей и каких-либо препятствий, которые обязательно будут, откинуть наивные мечты, что стоит только запуститься и бизнес выстрелит🚀

Начинается любой бизнес с идеи💡причём она должна быть уникальной, интересной и нужной, а качественное образование (в какой-то мере талант) поможет превратить идею в жизнь!

Любая идея, чтобы не остаться просто идеей, нуждается в капитале для непосредственной реализации и представления обществу.

Где же взять вчерашнему студенту капитал?

Вариант 1: взять средства у семьи или ближайших родственников (при наличии разумеется и добровольно, без принуждения и угроз уйти из дома 😅), либо свой личный капитал пустить на дело (например, если имеются какие-либо сбережения родственниками ребенку на будущее или же есть личные средства заработанные, либо накопленные ранее)

Можно сначала устроиться в найм, либо организовать менее затратное дело с целью скопить первоначальный капитал на идею, но тут все зависит от величины требуемого капитала (можно 100 лет копить и не накопить несколько млн $ требующихся для реализации идеи!)

Вариант 2: оформить займ, кредит в банке - дело рискованное, в случае неудачи можно остаться с огромными долгами, покрыть которые, возможно, не хватит всех семейных активов вместе взятых! Да и подставлять семью тоже мало приятного.

Вариант 3: привлечение инвесторов - в наше время инвестиции в стартапы приобретают все большую популярность (венчурные фонды, фонды инвестиций в различные проекты, частные инвесторы и др.), упаковав идею в достойный бизнес-план и представив её с горящими глазами и с явным пониманием дела могут многократно увеличить шансы найти инвестиции в проект, а мистер Интернет подскажет как и где отыскать тех самых инвесторов (или инвестиционные фонды), которых может заинтересовать та или иная идея.

Вариант 4: привлечение партнёров - почти то же, что и инвесторы, с тем лишь отличием, что партнёрами могут быть близко знакомые люди, которые будут в доле, также они могут не только помочь бизнесу капиталом, но и непосредственно делом, например, отвечать за организационную, техническую часть или какую-либо другую.

Развитие дела на начальном этапе с партнёрами может значительно облегчить задачу, при полном единомыслии или когда партнёры максимально сговорчивы друг с другом, либо напротив, усложнить, а порой и разрушить дело, если партнёры в самом начале пути тянут в разные стороны.

Бизнес можно создавать, как с целью заниматься им всю жизнь и, например, сделать впоследствии семейным делом, а можно развить его до определённых размеров и мощностей и затем выгодно продать. На вырученные средства можно пробовать другие направления, создавать новые проекты или выгодно и надёжно вложить и жить в свое удовольствие.

Накопление капитала - по сути не важно работает человек в найм, либо развивает свое дело, накапливать личный капитал полезно любому!

Зачем, если доход приличный и позволяет жить вполне комфортно?

Ничто не вечно! Личный капитал нужен для подушки безопасности, т. к. в жизни всякое может случиться, времена могут поменяться, проще говоря: если дела все время будут хорошо идти (не стоит забывать, что экономика носит цикличный характер, не говоря уж о всякого рода случайных событиях) - это замечательно и личный капитал будет, как подстраховка на случай ЧП или кризиса.

Также личный капитал будет очень кстати в пенсионном возрасте, когда работать уже невмоготу, либо просто не хочется, а жить на что-то нужно, причём не ухудшая её (жизни) качество.

Наконец, личный капитал может позволить получать пассивный доход, без личного участия (жить на дивиденды от инвестиций, а самому путешествовать, например).

Инвестирование в различные финансовые инструменты - если деньги просто копить и складывать дома в сейф - их сгрызет, если не мышь, то инфляция уж наверняка. Чтобы защитить накопления от инфляции и преумножить, деньги должны работать!

Вариантов вложений множество (в данной статье я не стану подробно на них останавливаться, тема будет раскрыта в следующих статьях канала), можно выбрать консервативные стратегии - с минимальным риском и максимальной сохранностью средств, можно агрессивные - больше риска, но и потенциальная доходность выше.

Результаты инвестирования со временем могут значительно улучшить финансовое положение, позволить реализовать цели, начать новые проекты или скопить капитал, который будет приносить пассивный доход и тем самым позволит владельцу не работать, а жить на процентный доход от вложений - этот сценарий возможен при обдуманном инвестировании с контролем риска для сохранности начального капитала и вложениями в надёжные финансовые инструменты с доходностью в среднем по рынку (не пытаясь обыграть рынок, кидаясь в излишне рискованные финансовые схемы).

В случае излишне рискованного инвестирования с целью как можно скорей приумножить свой изначальный капитал пользуясь ненадежными финансовыми инструментами, сулящими ставки дохода значительно выше средних по рынку - велики риски потерять капитал, а в некоторых случаях ещё и остаться с дикими долгами (если в инвестировании задействованы заемные средства), в этом случае можно остаться не только без капитала, но и быть вынужденным продавать свою собственность, чтоб покрыть долги, а что ещё хуже - задействовать семью, т.е. продавать семейное имущество (это на мой взгляд самый худший сценарий! Уж лучше доход средний по рынку, чем участие в сомнительных финансовых операциях).

Если все же капитал потерян в процессе излишне рискованного инвестирования (либо необдуманного тщательным образом) - это означает возврат к работе своим трудом в найм или снова открыть какое-либо свое дело и проходить путь заново.

Но здесь стоит отметить, что повторный путь всегда проще, т.к. уже имеется багаж знаний и опыта, а значит какие-то повороты будут проходиться мягче и некоторых ошибок удастся избежать, а значит цели достигнуть получится быстрей и с меньшими затратами!

Отнять могут все что угодно - бизнес, идею, капитал, но есть то, что никто и никогда не отнимет - это знания, навыки и опыт, имея их в своём арсенале означает быть всегда на голову выше в своём деле.

Подписывайтесь на канал, ставьте лайки, пишите комментарии - обратная связь очень ценна для меня😊
Всем читателям успехов и максимальной реализации потенциала✨