Добавить в корзинуПозвонить
Найти в Дзене

ЕГЭ по химии. Задание 35 (С) Нахождение молекулярной формулы вещества

1. При взаимодействии 1,48 г предельного одноатомного спирта с металлическим натрием выделился водород в количестве, достаточном для гидрирования 224 мл этилена (н.у.). Определите молекулярную формулу спирта. Решение: 1)      2CnH2n+1OH + 2Na → 2CnH2n+1ONa + H2
2)       C2H4 + H2→ C2H6n(C2H4)= 0,224/22,4 = 0,01 моль.
По уравнению (2) n(C2H4) = n(H2).
По уравнению (1) n(CnH2n+1OH) = 2n(H2)= 0,02 моль.
M(CnH2n+1OH) = m/n = 1,48/0,02 = 74 г/моль.
M(CnH2n+1OH) = 14n+18
14n+18 = 74
n= 4
C4H9OH — бутанол  2. При полном сжигании вещества, не содержащего кислорода, образуется азот и вода. Относительная плотность паров этого вещества по водороду равна 16. Объем необходимого на сжигание кислорода равен объему выделившегося азота. Определите общую формулу соединения и истинную формулу вещества. Решение: NxHy + 0,25yO2 →  0,5yH2O + 0,5xN2
M(HxNy)= DH2* 2 = 16*2 = 32 г/моль.
Т.к объемы кислорода и азота равны, то 0,25y=0,5x
y=2x =>  x : y= 0.25 : 0,5 = 1 : 2
простейшая формула NH2
M(NH2) = 1

1. При взаимодействии 1,48 г предельного одноатомного спирта с металлическим натрием выделился водород в количестве, достаточном для гидрирования 224 мл этилена (н.у.). Определите молекулярную формулу спирта.

Решение:

1)      2CnH2n+1OH + 2Na → 2CnH2n+1ONa + H2
2)       C2H4 + H2→ C2H6n(C2H4)= 0,224/22,4 = 0,01 моль.
По уравнению (2) n(C2H4) = n(H2).
По уравнению (1) n(CnH2n+1OH) = 2n(H2)= 0,02 моль.
M(CnH2n+1OH) = m/n = 1,48/0,02 = 74 г/моль.
M(CnH2n+1OH) = 14n+18
14n+18 = 74
n= 4
C4H9OH — бутанол 

2. При полном сжигании вещества, не содержащего кислорода, образуется азот и вода. Относительная плотность паров этого вещества по водороду равна 16. Объем необходимого на сжигание кислорода равен объему выделившегося азота. Определите общую формулу соединения и истинную формулу вещества.

Решение:

NxHy + 0,25yO2 →  0,5yH2O + 0,5xN2
M(HxNy)= DH2* 2 = 16*2 = 32 г/моль.
Т.к объемы кислорода и азота равны, то 0,25y=0,5x
y=2x =>  x : y= 0.25 : 0,5 = 1 : 2
простейшая формула NH2
M(NH2) = 16 г/моль
M(HxNy)= DH2* 2 = 16*2 = 32 г/моль. – вдвое больше молярной массы простейшей формулы =>
Истинная формула N2H4

3. Установите молекулярную формулу алкена и продукта взаимодействия его с 1 моль бромоводорода, если это монобромпроизводное имеет относительную плотность по воздуху 4,24. Укажите название одного изомера исходного алкена.

Решение:

СnH2n + HBr → СnH2n+1Br
M(СnH2n+1Br) = Dвозд*29 = 4,24*29 = 123 г/моль
M(СnH2n+1Br) =14n + 81 г/моль
14n + 81 = 123
n=3 => C3H6 – пропен,  C3H7 Вr – бромпропан.

4. Установите молекулярную формулу монохлоралкана, содержащего 38,38% хлора. Приведите графические формулы и названия всех соединений, отвечающих данной формуле.

Решение:


ω(Сl) = M(Cl)/M(СnH2n+1Cl)
M(СnH2n+1Cl) = 35,5/0,3838 = 92,5 г/моль.
M(СnH2n+1Cl) = 14n+ 36,5 г/моль.
14n+ 36,5 = 92,5
n= 4 => молекулярная формула C4H9Cl – хлорбутан

5. При сгорании 9 г предельного вторичного амина выделилось 2,24 л азота и 8,96 л углекислого газа. Определите молекулярную формулу амина.

Решение:

R1–NH–R2 + O2 → CO2 + H2O +N2
n(N2)=V/Vm= 2,24/22,4 = 0,1 моль => n(N)=0,2 моль
n(СО2)=V/Vm= 8,96/22,4 = 0,4 моль => n(С) = 0,4моль
n(С) : n(N) =0,4 : 0,2 = 2 : 1 => молекулярная формула вторичного амина CH3NHCH3    — диметиламин.

6. При взаимодействии 25,5 г предельной одноосновной кислоты с избытком раствора гидрокарбоната натрия выделилось 5,6 л (н.у.) газа. Определите молекулярную формулу кислоты.

Решение:

COOH + NaHCO3= СnH2n+1COONa + H2O + CO2

n(CO2) =5,6 : 22,4 = 0,25 моль

n(CO2) = n(СnH2n+1COOH) = 0,25 моль

М(СnH2n+1COOH) = 25,5/0,25 = 102 г/моль

М(СnH2n+1COOH) = 12n + 2n + 1 + 45 = 102

14n + 46 = 102

14n = 56

n = 4

Молекулярная формула – C4H9COOH

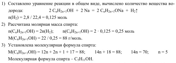
7. При взаимодействии 22 г предельного одноатомного спирта с избытком металлического натрия выделилось 2,8 л (н.у.) газа. Определите молекулярную формулу спирта.

Решение:

8. Установите молекулярную формулу алкена, если известно, что в результате присоединения хлора к 1,008 л (н.у.) алкена образуется 5,09 г дихлорпроизводного.

Решение:

-2

9.

При полном сгорании органического вещества массой 29,6 г образовалось 26,88 л (при н. у.) углекислого газа и 21,6 г воды. Относительная плотность паров этого вещества по водороду равна 37. Установлено, что оно не реагирует с гидрокарбонатом натрия, не даёт реакции «серебряного зеркала», но взаимодействует со щелочами. Установите молекулярную формулу вещества, изобразите его структурную формулу и напишите уравнение реакции с гидроксидом натрия.

Решение:

CxHyOz+(((2x+y/2)-z)/2)O2=xCO2+y/2H2O

12x+y+16z=74

v (H2O)=21.6г/18г/моль=1.2моль

v (CO2)=26.88л/22.4л/моль =1.2моль

v (орган.в-ва)=29.6г/72г/моль=0.4 моль

x=3

y/2=3 y=6

16z=74-y-12x; 16z=74-6-36; z=2

C3H6O2

это не кислота т.к. она прореагировала бы с NaHCO3, значит сложный эфир.

HCOOC2H5 - этилформиат либо CH3COOCH3 - метилацетат

CH3COOCH3+NaOH = CH3COONa+CH3OH

HCOOC2H5 +NaOH = HCOONa+C2H5OH

С гидрокарбонатом не реагирует, значит, — не кислота, а сложный эфир, метилацетат или этилформиат. Не даёт реакции «серебряного зеркала», следовательно, сложный эфир образован не муравьиной кислотой. Искомое вещество — метилацетат.

10. При сгорании органического вещества массой 3 г образовались оксид углерода (IV) объёмом 2,24 л (н.у.) и вода массой 1,8 г. Известно, что это вещество реагирует с цинком.
На основании данных условия задания:
1) произведите вычисления, необходимые для установления молекулярной формулы органического вещества;
2) запишите молекулярную формулу исходного органического вещества;
3) составьте структурную формулу этого вещества, которая однозначно отражает порядок связи атомов в его молекуле;
4 ) напишите уравнение реакции этого вещества с цинком.

Решение:

-3