Добавить в корзинуПозвонить
Найти в Дзене
oldfiz.ru

Задача 5.34. Решебник "Сборника задач по медицинской и биологической физике" Ремизова А.Н. 2001 г.

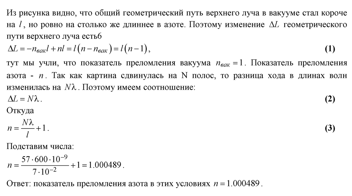
На пути одного из лучей в интерферометре Жамена (рис. 5.11) поместили вакуумированную трубку длиной l=7 см. По мере заполнения трубки азотом интерференционная картина сместилась на N=57 полос. Найдите показатель преломления азота при этих условиях. Длина волны света λ=600 нм. // Ремизов А.Н., Максина А.Г. "Сборник задач...", 2001 г. https://bookmix.ru/bookprice.phtml?id=84492 Рисунок. Пластинки посеребрены с одной стороны, поэтому хорошо отражают свет. Оптическая разность хода возникает из-за того, что верхний луч проходит дважды левую пластинку, а нижний луч - дважды проходит правую пластинку, кроме того пути лучей могут отличаться и воздухе. Отметим, что нам совершенно не важно теряется ли или нет половина длины волны при отражении зеркала или отражающего слоя З, как было в случае со стеклянной пластинкой или мыльной плёнкой, потому что это будет выполняться для обоих лучей. Интерференционная картина наблюдается за диафрагмой Д.
На пути одного из лучей в интерферометре Жамена (рис. 5.11) поместили вакуумированную трубку длиной l=7 см. По мере заполнения трубки азотом интерференционная картина сместилась на N=57 полос. Найдите показатель преломления азота при этих условиях. Длина волны света λ=600 нм. // Ремизов А.Н., Максина А.Г. "Сборник задач...", 2001 г. https://bookmix.ru/bookprice.phtml?id=84492

Рисунок. Пластинки посеребрены с одной стороны, поэтому хорошо отражают свет. Оптическая разность хода возникает из-за того, что верхний луч проходит дважды левую пластинку, а нижний луч - дважды проходит правую пластинку, кроме того пути лучей могут отличаться и воздухе. Отметим, что нам совершенно не важно теряется ли или нет половина длины волны при отражении зеркала или отражающего слоя З, как было в случае со стеклянной пластинкой или мыльной плёнкой, потому что это будет выполняться для обоих лучей. Интерференционная картина наблюдается за диафрагмой Д.

-2