Добавить в корзинуПозвонить
Найти в Дзене

Чему равен радиус электрона?

Уже несколько дней собираюсь написать статью на эту тему (с вычислениями, разумеется), но вот сегодня увидел на Ютубе в канале
Физика от Побединского в комментариях к ролику "О чем теория струн? Самое простое и понятное объяснение" вот такое примечание автора: "под размером электрона подразумевается его характерный размер, вычисленный по взаимодействию с другими частицами (около 4,5х10^-17 м)" и решил больше не тянуть с написанием, а взять и написать прямо сейчас... Когда-то, лет 40 назад, я уже вычислял радиус электрона, приравняв энергию его электрического поля к энергии покоя электрона по формуле Эйнштейна m·c^2 и как сейчас помню, радиус получился гораздо больше, порядка 10^–15 м... Ну что ж, 40 лет назад не было ни интернета, ни компьютера с приложением MathCAD, а теперь есть, и это повод выполнить вычисления ещё раз, чтобы поделиться ими с общественностью. При вычислении делаем упрощение, будто бы электрон — это пустой шар, весь заряд которого сосредоточен равномерно по его

Уже несколько дней собираюсь написать статью на эту тему (с вычислениями, разумеется), но вот сегодня увидел на Ютубе в канале
Физика от Побединского в комментариях к ролику "О чем теория струн? Самое простое и понятное объяснение" вот такое примечание автора:

"под размером электрона подразумевается его характерный размер, вычисленный по взаимодействию с другими частицами (около 4,5х10^-17 м)"

и решил больше не тянуть с написанием, а взять и написать прямо сейчас...

Когда-то, лет 40 назад, я уже вычислял радиус электрона, приравняв энергию его электрического поля к энергии покоя электрона по формуле Эйнштейна m·c^2 и как сейчас помню, радиус получился гораздо больше, порядка 10^–15 м... Ну что ж, 40 лет назад не было ни интернета, ни компьютера с приложением MathCAD, а теперь есть, и это повод выполнить вычисления ещё раз, чтобы поделиться ими с общественностью. При вычислении делаем упрощение, будто бы электрон — это пустой шар, весь заряд которого сосредоточен равномерно по его поверхности, и электрон не имеет массы кроме массы, соответствующей энергии его электростатического поля в соответствии с формулой Эйнштейна. Это очень сильное упрощение, так как электрон имеет также и магнитное поле, и собственный механический момент импульса (равный 1/2 от постоянной Планка)...

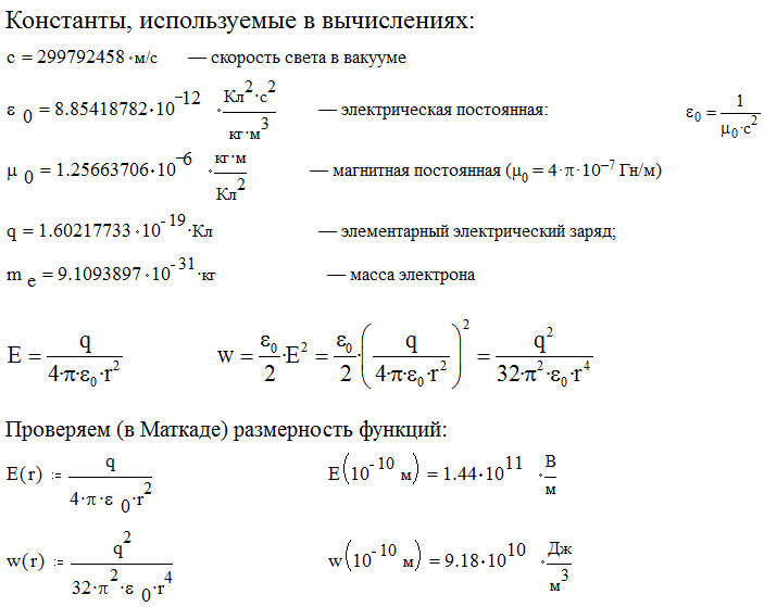
Итак, вспоминаем закон Кулона для напряжённости поля точечного заряда в вакууме E(r) и формулу для плотности энергии электрического поля w(r):

С размерностями функций всё в порядке, переходим к составлению интеграла.
С размерностями функций всё в порядке, переходим к составлению интеграла.
Радиус электрона за 40 лет не сильно изменился (или совсем не изменился)... :)))
Радиус электрона за 40 лет не сильно изменился (или совсем не изменился)... :)))
-3

Очевидно, что радиус электрона не может быть равен 4,5·10^–17 м, так как для этого масса электрона должна быть гораздо больше чем на самом деле только на создание электрического поля... А ведь у электрона есть ещё магнитное поле (магнитный момент), и механический момент импульса...

Пока делал рисунки, в голову пришла идея считать электрон не заряженным по поверхности шариком, а шариком, однородно заряженным по всему объёму. Нужно будет составить ещё один интеграл для внутреннего поля, сложить с уже вычисленным, и в результате получим радиус немного больше, чем ранее вычисленный...

Заметим, что в формулах ни разу не использовалась постоянная Планка! Это потому что квантова механика описывает электрон как точечную частицу во внешнем поле, размазанную по очень небольшому пространству...

Дополнение от 18.07.2020.

На сайте Википедия нашёл статью по запросу "Классический радиус электрона" (https://ru.wikipedia.org/wiki/Классический_радиус_электрона). Вычисления практически совпадают с моими, только почему-то берётся не вся масса электрона, а только половина. Поэтому радиус получается в 2 раза больше...

Смотри также: "Какая температура в космосе?", "Чему равен радиус электрона?", "На первый взгляд очень сложная задача по электростатике", "Как складывать приближённые числа?", "Несобственный неберущийся интеграл иногда очень легко вычисляется!", "Материально ли электромагнитное поле? А гравитационное?", "Расчёт полей в разветвлённом магнитопроводе с учётом кривой намагничивания", "Сравниваем онлайн калькуляторы интегралов", "Сравниваем онлайн переводчики", "Что такое обобщённые функции?", "Что такое радиус сходимости степенного ряда? Визуализация радиуса сходимости в приложении MathCAD", "Вольт-амперная характеристика несамостоятельного разряда в газах", "Дифракция Френеля на щели: самая сложная задача по физике, которую я решал", "Странная задача: вычислить время пуска двигателя (даже не сказано какого!)", "Расщепление уровней в квантовой механике. Одномерная задача", "Материальны ли волны де Бройля? Редукция волновой функции при поглощении частицы", "", "", "", "", "", "", "", "", "Почему все такие тупые? Часть 1. Немецкий профессор Зигфрид Ауст (книга Погода из серии «Что есть что?»)", "Почему все такие тупые? Часть 2. Суров, Вихарев, Долгова, Барабанов. Задачник по гидравлике для студентов АЛТИ (АГТУ, САФУ)", "Почему все такие тупые? Часть 3. Ляпсусы в задачниках по физике.", "Почему все такие тупые? Часть 4", "Почему все такие тупые? Часть 5", "Зачем я учу китайский язык?"

Не забываем лайкать и подписываться! Комментарии приветствуются (но только по теме)!

Ваш 数学老师 shùxué lǎoshī — шусюе лаоши (учитель математики)

物理学老师 wùlǐxué lǎoshī — улисюе лаоши (учитель физики)

热工程老师 règōngchéng lǎoshī — жегончен лаоши (учитель теплотехники)

水力学老师 shuǐlìxué lǎoshī — шўэйлисюе лаоши (учитель гидравлики)

金属科学老师 jīnshǔkēxué lǎoshī — циншукёсюе лаоши (учитель металловедения)

电子老师 diànzǐ lǎoshī (учитель электротехники)

电气老师 diànqì lǎoshī (учитель электроники)

液压系统老师 yèyā xìtǒng lǎoshī (учитель машиностроительной гидравлики)

材料强度老师 Cáiliào qiángdù lǎoshī — цхайляо цьенду лаошы (учитель сопромата)

机器和机制理论老师 Jīqì hé jīzhì lǐlùn lǎoshī — тьцици хё тьциджы лилуэн лаошы (учитель ТММ — теории машин и механизмов)

俄语老师 эю лаоши (учитель русского языка)