Добавить в корзинуПозвонить
Найти в Дзене

Беспроигрышная тактика игры в "Крестики-нолики"

Сегодня мы поговорим об алгоритмах и тактиках еще одной известной и довольно старой игры - "Крестики-нолики". В эту игру играют и старики со своими внуками, и взрослые со своими детьми. Но чаще наверно все же играют в нее школьники во время уроков и студенты во время пар. Вот так бывает скучно во время учебы, да. Но почему же многие проигрывают в эту игру? А все только потому, что не играют по тактике, а ставят крестики и нолики случайным образом, не обдумывая дальнейший исход игры. В дальнейшем будем рассматривать тактику игры для классического варианта игры "Крестики-нолики", с полем 3х3. Итак, приступим к рассмотрению алгоритма. Если следовать ему, то для нас выйдет всего два исходи игры - либо ничья, либо победа. Проиграть по ней невозможно. Рассмотрим такой пример. Если мы ходим первым, то ставим крестик в верхнем левом углу. Если смотреть слева направо первый исход матча, можно заметить, что игроки пытаются перекрыть друг друга и не дать победить сопернику. Исход матча получает

Сегодня мы поговорим об алгоритмах и тактиках еще одной известной и довольно старой игры - "Крестики-нолики".

В эту игру играют и старики со своими внуками, и взрослые со своими детьми. Но чаще наверно все же играют в нее школьники во время уроков и студенты во время пар. Вот так бывает скучно во время учебы, да.

Но почему же многие проигрывают в эту игру? А все только потому, что не играют по тактике, а ставят крестики и нолики случайным образом, не обдумывая дальнейший исход игры. В дальнейшем будем рассматривать тактику игры для классического варианта игры "Крестики-нолики", с полем 3х3.

Итак, приступим к рассмотрению алгоритма. Если следовать ему, то для нас выйдет всего два исходи игры - либо ничья, либо победа. Проиграть по ней невозможно.

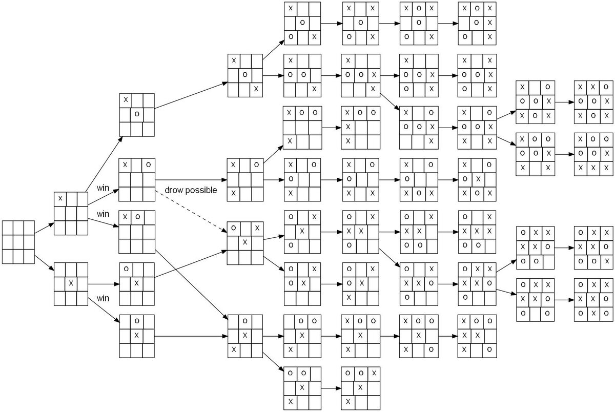
Рассмотрим такой пример. Если мы ходим первым, то ставим крестик в верхнем левом углу.

Возможные исходы боя при первом ходе в левый верхний угол.
Возможные исходы боя при первом ходе в левый верхний угол.

Если смотреть слева направо первый исход матча, можно заметить, что игроки пытаются перекрыть друг друга и не дать победить сопернику. Исход матча получается таков, что все клетки заполнены и никто не выиграл.

Далее смотрим исход матча в нижнем ряду. Соперник поставил кружок на 4 шаге уже в другое место. Если знать алгоритм, то можно понять, что это будет уже обязательно победа того, кто играет крестиком. В 6 шаге игры видно, что куда бы не поставил соперник кружок(на рисунке обозначено серым цветом), следующим шагом окажется так, что между двумя крестиками останется пустая клетка. Игрок ставит туда крестик и побеждает(последние два поля на картинке - два возможных выигрышных исхода в такой комбинации).

Подобные алгоритмы есть для любого исхода матча. Если знать все комбинации, у вас не будет проигрышей. По таким алгоритмам можно лишь победить или закончить бой в ничью.

Вот полный алгоритм всех исходов матча для игры "Крестики-нолики":

Автор: Agesscene - собственная работа, Общественное достояние, https://commons.wikimedia.org/w/index.php?curid=7862712
Автор: Agesscene - собственная работа, Общественное достояние, https://commons.wikimedia.org/w/index.php?curid=7862712

Можете нажать на картинку и увеличить ее, чтобы подробно изучить все алгоритмы исходов матча.

Правда, если встретить человека, который знает такой алгоритм как и вы, играть станет неинтересно. Почему? А потому что вы будете всегда играть в ничью. Ну или кто-то сможет победить пару раз, если соперник где-то ошибется. Но это уже совсем другая история 😂

Спасибо, что прочитали статью! Теперь вы знаете, как нужно играть в игру "Крестики-нолики" и не проиграть ни разу своему сопернику. Делитесь в комментариях, если знаете или нашли какие-то нюансы данной стратегии и алгоритма.