Найти в Дзене
Электроника вперёд

Душевные мучения в попытках разобраться с ИПБ на 2 А 10 вт

Как-то озадачился импульсными источниками питания. И на канале hamradio tag нашёл обзор вышеуказанного устройства. Казалось бы, не мощный блок, ну что там сложного, а вот по вопросам его функционирования масса вопросов. Более того, что писать на канале не вариант, потому как у авторов каналов нет времени особенно отвечать на миллионы вопросов. Именно поэтому решил обсудить данную тему с читателями.
В чём собственно вопросы?
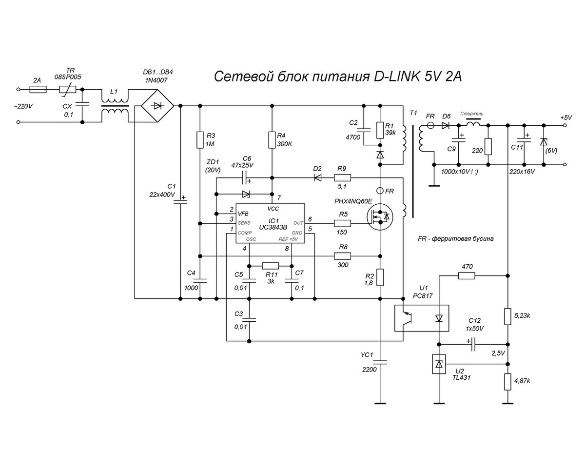
Меня удивляет, почему один из выводов диодного моста подключён к полевику через резистор 1,8 Ом. Ведь парарелльно подключён эмиттер переменного транзистора оптопары. Более того, вспомогательная обмотка Т1 подключена в эту же точку. Но что более удивительно, что всё это подключено ещё и на землю. Это что получается фаза попадает прямиком на землю, то есть корпус прибора? Это что получается возьму я в руки рутор и меня как приласкает электрическим током. Заключение
Что вы думаете по этому поводу? Был бы рад помощи. Может быть, схема некорректная, следует поискат
Оглавление
Блок питания для маршрутизатора
Блок питания для маршрутизатора

Как-то озадачился импульсными источниками питания. И на канале hamradio tag нашёл обзор вышеуказанного устройства. Казалось бы, не мощный блок, ну что там сложного, а вот по вопросам его функционирования масса вопросов. Более того, что писать на канале не вариант, потому как у авторов каналов нет времени особенно отвечать на миллионы вопросов. Именно поэтому решил обсудить данную тему с читателями.

В чём собственно вопросы?

Меня удивляет, почему один из выводов диодного моста подключён к полевику через резистор 1,8 Ом. Ведь парарелльно подключён эмиттер переменного транзистора оптопары. Более того, вспомогательная обмотка Т1 подключена в эту же точку. Но что более удивительно, что всё это подключено ещё и на землю. Это что получается фаза попадает прямиком на землю, то есть корпус прибора? Это что получается возьму я в руки рутор и меня как приласкает электрическим током.
Казалось бы небольшое устройство, а разобраться целая наука
Казалось бы небольшое устройство, а разобраться целая наука

Заключение

Что вы думаете по этому поводу? Был бы рад помощи. Может быть, схема некорректная, следует поискать верную?

Вот участко по которому весь сыр бор
Вот участко по которому весь сыр бор

Заключение

Что вы думаете по этому поводу? Был бы рад помощи. Может быть схема некоректная, следует поискать верную?